EasyManua.ls Logo

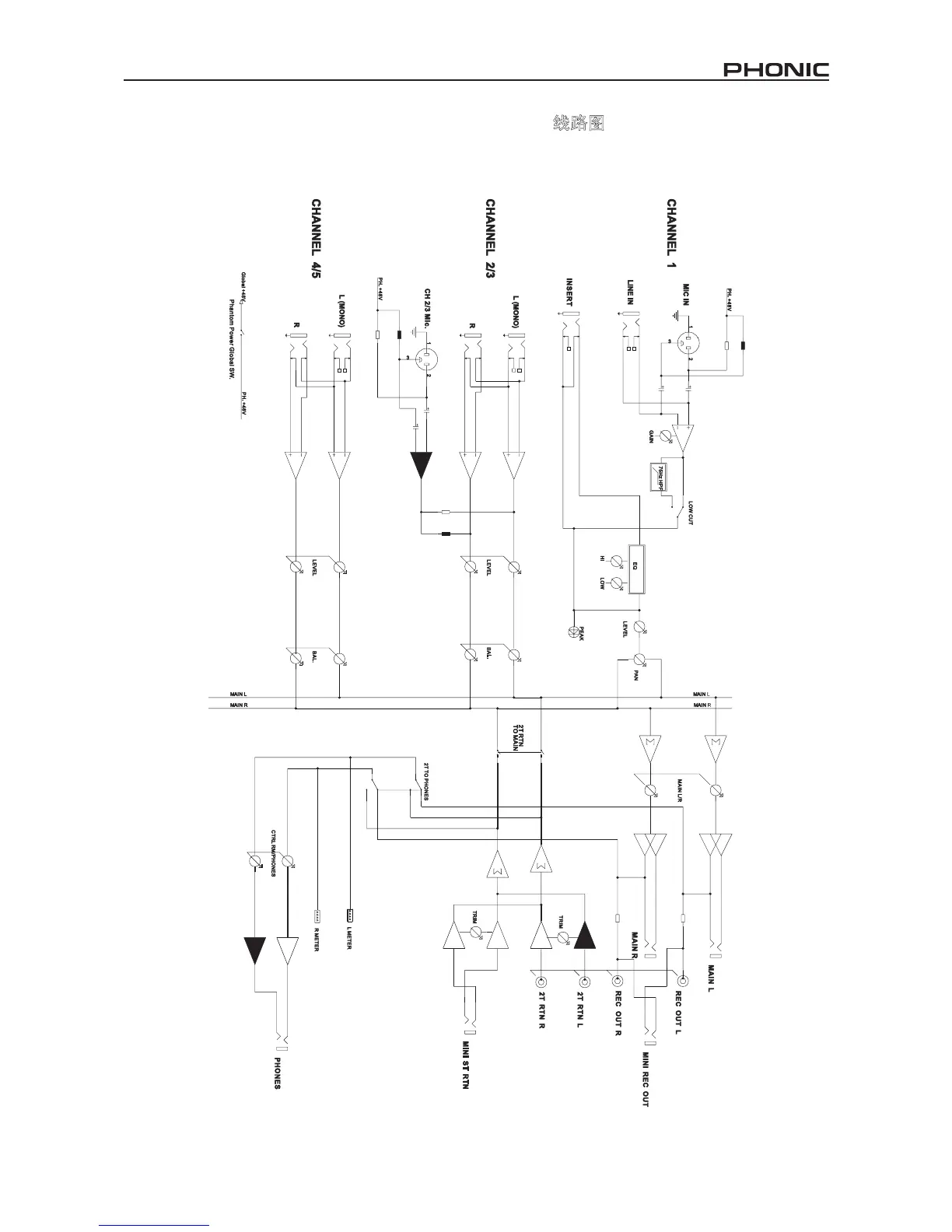
Phonic MU 1002X - BLOCK DIAGRAMS; MU502

Phonic MU 1002X
32 pages
Print Icon
To Next Page IconTo Next Page
To Next Page IconTo Next Page
To Previous Page IconTo Previous Page
To Previous Page IconTo Previous Page
Loading...
29
MU502 / MU802 / MU1002X
BLOCK DIAGRAMS DIAGRAMAS DE BLOQUE 线路图
MU502