EasyManua.ls Logo

Phonic MU 1002X - BLOCK DIAGRAMS; MU1002 X

Phonic MU 1002X
32 pages
Print Icon
To Next Page IconTo Next Page
To Next Page IconTo Next Page
To Previous Page IconTo Previous Page
To Previous Page IconTo Previous Page
Loading...
31
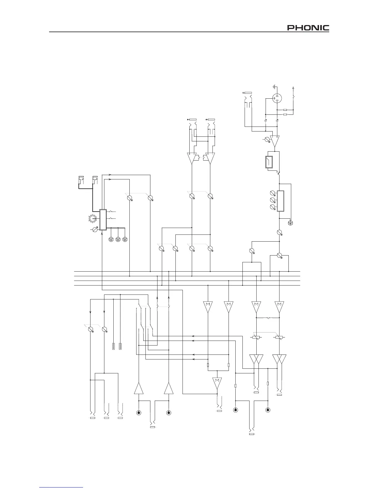
MU502 / MU802 / MU1002X
MU1002X
MAIN MIX
CHANNEL 1,2
EFX SEND MIX
MAIN L
EFX L
EFX R
MAIN L
EFX L
MAIN R
EFX R
MAIN R
Global +48V
GAIN
MIC IN
1
2
3
HDA 24BIT DSP
R METER
PHONES
CTRL RM L
LINE IN
2T RTN L
REC OUT L
LOW
LEVEL
MAIN R
BAL
LEVEL
REC OUT R
EFFECT ON/OFF
L(3/5/7/9)
STEREO INPUT
PAN
R(4/6/8/10)
CTRL RM/PHONES
L METER
TO MAIN L/R
EFX TO MAIN
75Hz HPF
EFX
EFX L
MAIN FADER
2T RTN
ON
PEAK
ON
TAPDELAY
TAP DLY
LOW CUT
MAIN L
2T TO CTRL RM
MINI REC OUT
PEAK
EQ
PARAMETER
TAP DELAY
PROGRAM
EFX R
CTRL RM R
LEVEL
HIGH
EFX CUE
2T RTN R
+4/-10
AUX SEND MONI 1
GlobalSW.
MINI ST RTN
MONO
LEVEL
MID

Related product manuals