EasyManua.ls Logo

Pitco SGH50 Full - Page 13

Pitco SGH50 Full
32 pages
Print Icon
To Next Page IconTo Next Page
To Next Page IconTo Next Page
To Previous Page IconTo Previous Page
To Previous Page IconTo Previous Page
Loading...
1
2
3
4
6
7
5
1
2
3
4
6
7
5
ABC
DE
FGH
I
J
13
L22-235 Rev 1 (10/12)
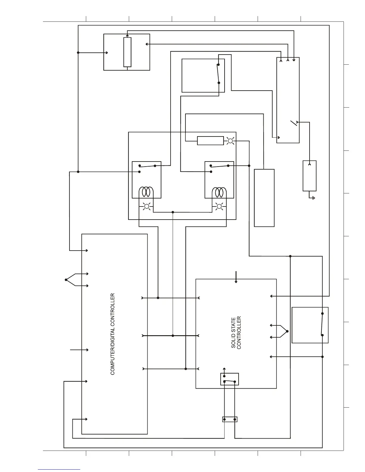
24 VAC +
DVI
INPUT
24 VDC
COMMON
PROBE
INPUT
ON/OFF
(SIDE ON)
OUTPUT
HEAT DEMAND
OUTPUT
HEAT
FEEDBACK
INPUT
24 VAC
INPUT
24 VAC
COMMON
TRANSFORMER
DRAIN
SWITCH
HI LIMIT
SWITCH
NC
GAS VALVE
MAIN VALVE
OPERATOR
PILOT VALVE
OPERATOR
IGNITOR
IGNITION MODULE
MV OUT
PV OUT
SPARK
FLAME
SENSE
RELAY BOARD
SIDE ON
F1 FUSE
SO
HEAT
DEMAND
HD
AC
PROBE
INPUT
DVI
INPUT
24 VDC
COMMON
ON/OFF
(SIDE ON)
OUTPUT
HEAT DEMAND
OUTPUT
HEAT
FEEDBACK
INPUT
24 VAC
INPUT
TRANSFER
SWITCH
24 VAC
COMMON
24 VAC
COMMON
24 VAC
COMMON
24 VAC
24 VAC JUMPER
AT J33 WHEN
SOLID STATE
CONTROL IS
NOT USED
J33, PIN
2 AND 10
24 VAC +
24 VAC COMMON

Related product manuals