EasyManua.ls Logo

PPG Semco 1088 - Schematic

PPG Semco 1088
32 pages
Print Icon
To Next Page IconTo Next Page
To Next Page IconTo Next Page
To Previous Page IconTo Previous Page
To Previous Page IconTo Previous Page
Loading...
12780 San Fernando Road, Sylmar, California 91342 |
www.semcopackaging.com
| Email: semcoinfo@PPG.com
29
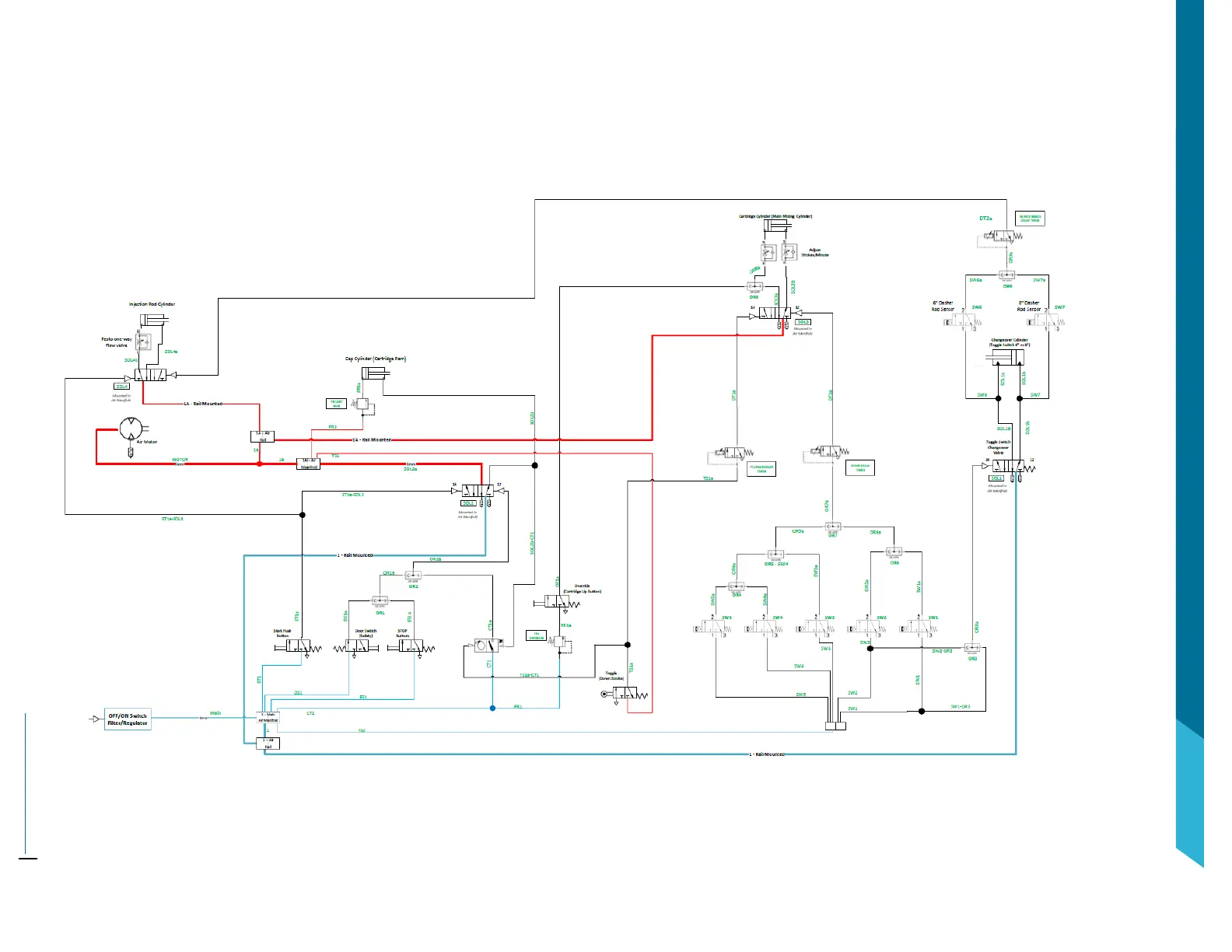
16. Schematic
Semco
®
1088 CE non-twist Mixer Pneumatic Diagram

Other manuals for PPG Semco 1088

Related product manuals