EasyManua.ls Logo

Raypak B6000 - Power Wiring

Raypak B6000
51 pages
Print Icon
To Next Page IconTo Next Page
To Next Page IconTo Next Page
To Previous Page IconTo Previous Page
To Previous Page IconTo Previous Page
Loading...
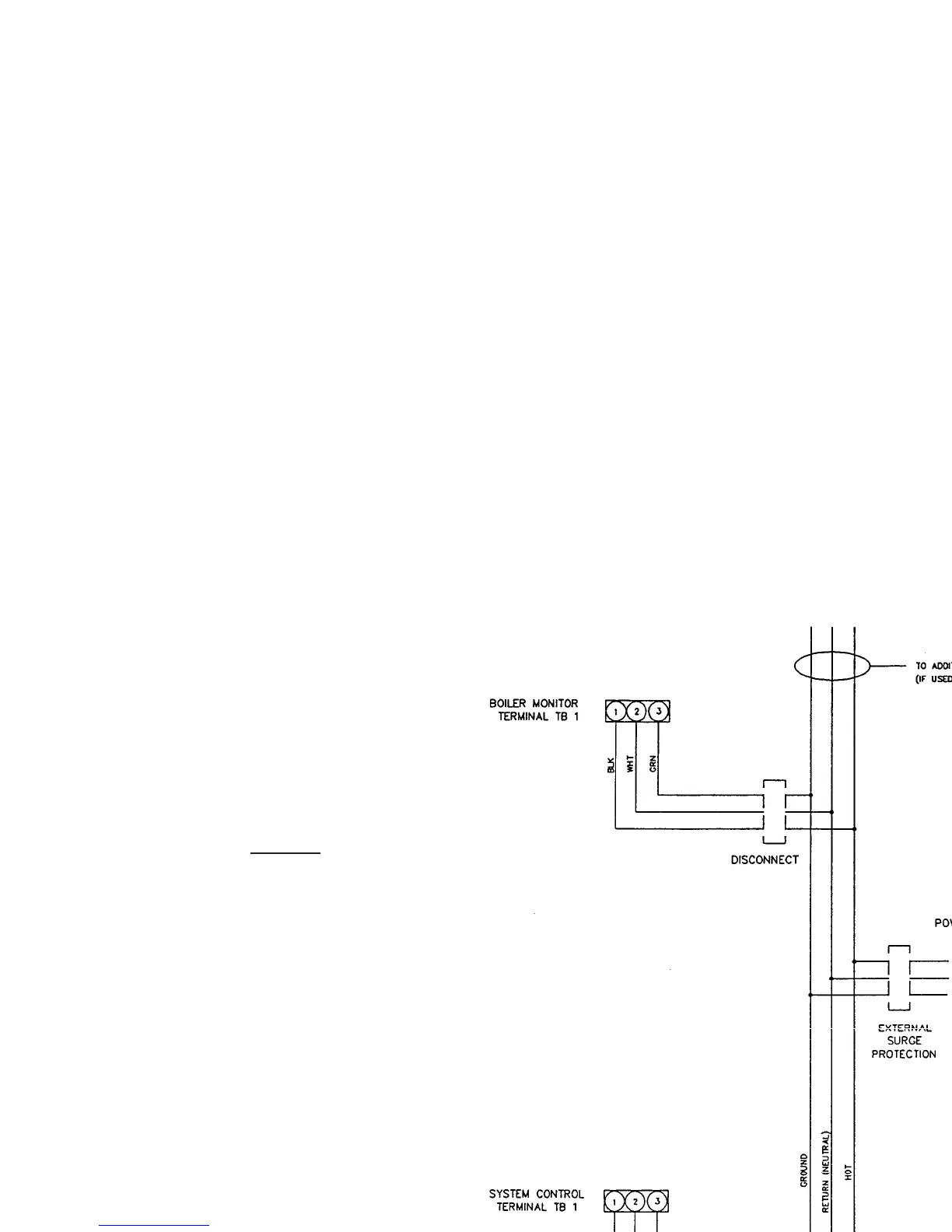
WIRING:WIRING:
WIRING:WIRING:
WIRING:
P P
P P
P
oo
oo
o
ww
ww
w
er Sourer Sour
er Sourer Sour
er Sour
ce to System Contrce to System Contr
ce to System Contrce to System Contr
ce to System Contr
ol and Boiler Mod-ol and Boiler Mod-
ol and Boiler Mod-ol and Boiler Mod-
ol and Boiler Mod-
ules.ules.
ules.ules.
ules.
Page 14
Observe proper Polarity.
Observe proper wire colors.
Provide external surge suppressor capable of maintaining system integrity.
Provide overload protection and disconnect means as required by code and for
equipment serviceability.
Conduit can not be used as the ground. (Must be "WIRED" ground).
Very Important: Grounding electrode conductor - shall be used to connect the
equipment grounding conductors, the equipment enclosures, and where the system
is grounded, the grounded service conductor to the grounding electrode.
Dia. #9
NOTE: Tighten terminal strip
clamping screws 20 lbs - In
(2.26N.m) Breakage from over
torquing is not covered under
warranty.
Use copper conductors only.
For supply connections use
wires sized on the basis of 60°C
Ampacity and rated Min. 90°C
(194°F).

Related product manuals