EasyManua.ls Logo

RCA RDR9000

RCA RDR9000
352 pages
To Next Page IconTo Next Page
To Next Page IconTo Next Page
To Previous Page IconTo Previous Page
To Previous Page IconTo Previous Page
Loading...
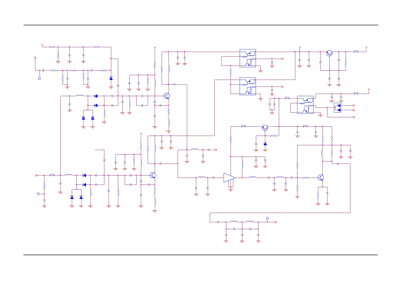
Service Manual 7. UHF3 (350-400 MHz) Information
165
C7045
NC
L7019
0
R7013
4.7K
L7040
0
C7010
20pF
TX_FB_IN
C7117
NC
C7118
NC
C7039
470pF
Q7007
2SC4617
1
32
R7048
10K
20 TX_VCO
TXVCO_BPF
R7049
2.7K
C7007
2.2uF
D7000
1SV279
1 2
R7001
22K
R7002
100K
C7003
220pF
MOD_VCO
C7000
1uF
L7010
BLM15PD121SN1
1 2
C7048
NC
R7009
1K
R7010
1K
5VFGU
C7054
NC
R7015
NC
C7047
100pF
C7049
20pF
C7052
NC
C7055
NC
C7062
NC
L7013
NC
C7057
NC
C7040
NC
L7023
NC
L7021
NC
L7020
NC
L7016
NC
C7043
NC
C7042
NC
L7011
NC
C7046
NC
C7024
100pF
C7017
8PF
C7025
8PF
C7021
7.5pF
C7056
10pF
C7018
3pF
C7026
3.3pF
C7022
20pF
C7030
20pF
C7027
56pF
L7002
470nH(wound)
L7008
470nH(wound)
L7004
8.1nH(A03T)
L7007
33nH(HQ)
L7003
470nH(wound)
R7007
8.2K
C7014
220pF
C7013
0.047uF
R7011
NC
L7001
470nH(wound)
VMOD
C7015
5pF
C7028
0.1uF
C7006
220pF
C7005
NC
C7004
NC
L7018
12nH
C7063
51
C7064
NC
C7019
NC
TXVCO_L
TXVCO_H
C7037
0.1uF
C7038
220pF
C7058
NC
C7012
220pF
C7050
330pF
R7018
10K
R7022
10
R7028
10K
L7017
2nH
C7059
NC
Q7006
PBR941
1
32
C7051
10pF
C7060
NC
R7029
0
5VTXVCO
D7009
NC
1 2
C7061
NC
R7017
100
D7008
NC
1 2
D7006
NC
12
D7007
NC
12
D7005
1SV325
1 2
D7004
1SV325
1 2
D7001
1SV305
12
D7002
1SV305
12
R7008
100
TP7001
CV
1
Q7005
NC
1
32
Q7003
2SC5010
1
32
TP7002
LO
1
R7016
NC
C7072
47pF
C7071
15pF
C7073
10pF
L7024
15nH(wind coil)
C7069
10pF
L7025
15nH(wind coil)
C7070
10pF
TX_FGU_OUT
C7068
22pF
C7041
0.1uF
L7014
820nH(
叠层
)
L7012
820nH(
叠层
)
C7044
220pF
R7004
4.7K
R7023
10K
R7012
10
R7030
NC
Q7000
EMD22
1
2
43
6
5
TXVCO_L
Q7002
EMD22
1
2
43
6
5
Q7004
EMD22
1
2
43
6
5
L7006
BLM15PD121SN1
1 2
TXVCO_H
R7003
3.3K
5VFGU
R7006
100
L7000
BLM15PD121SN1
1 2
C7011
4.7uF
9V3A
C7020
220pF
L7005
BLM15PD121SN1
1 2
C7066
1000PF
C7023
0.1uF
R7014
NC
L7015
BLM15PD121SN1
12
CV
D7003
DAN222M
1
2
3
C7053
NC
R7000
33K
TP7000
MOD_VCO
1
C7009
2200pF
C7016
1.2pF
R7005
10K
R7050
2.7K
C7119
1800pF
C7120
2.2uF
R7051
10K
Q7001
2SC4617
1
32
C7065
NC
5VTXVCO
C7122
470pF
5VTXVCO
C7029
220pF
C7008
0.1uF
L7009
BLM15PD121SN1
12
C7031
220pF
C7032
0.1uF
U501
UPC8179TK
1
2
3
4
5
6
VMOD
C7033
0.1uF
C7123
470pF
D7010
EDZ4.3B
1 2

Table of Contents