EasyManua.ls Logo

RCA RDR9000

RCA RDR9000
352 pages
To Next Page IconTo Next Page
To Next Page IconTo Next Page
To Previous Page IconTo Previous Page
To Previous Page IconTo Previous Page
Loading...
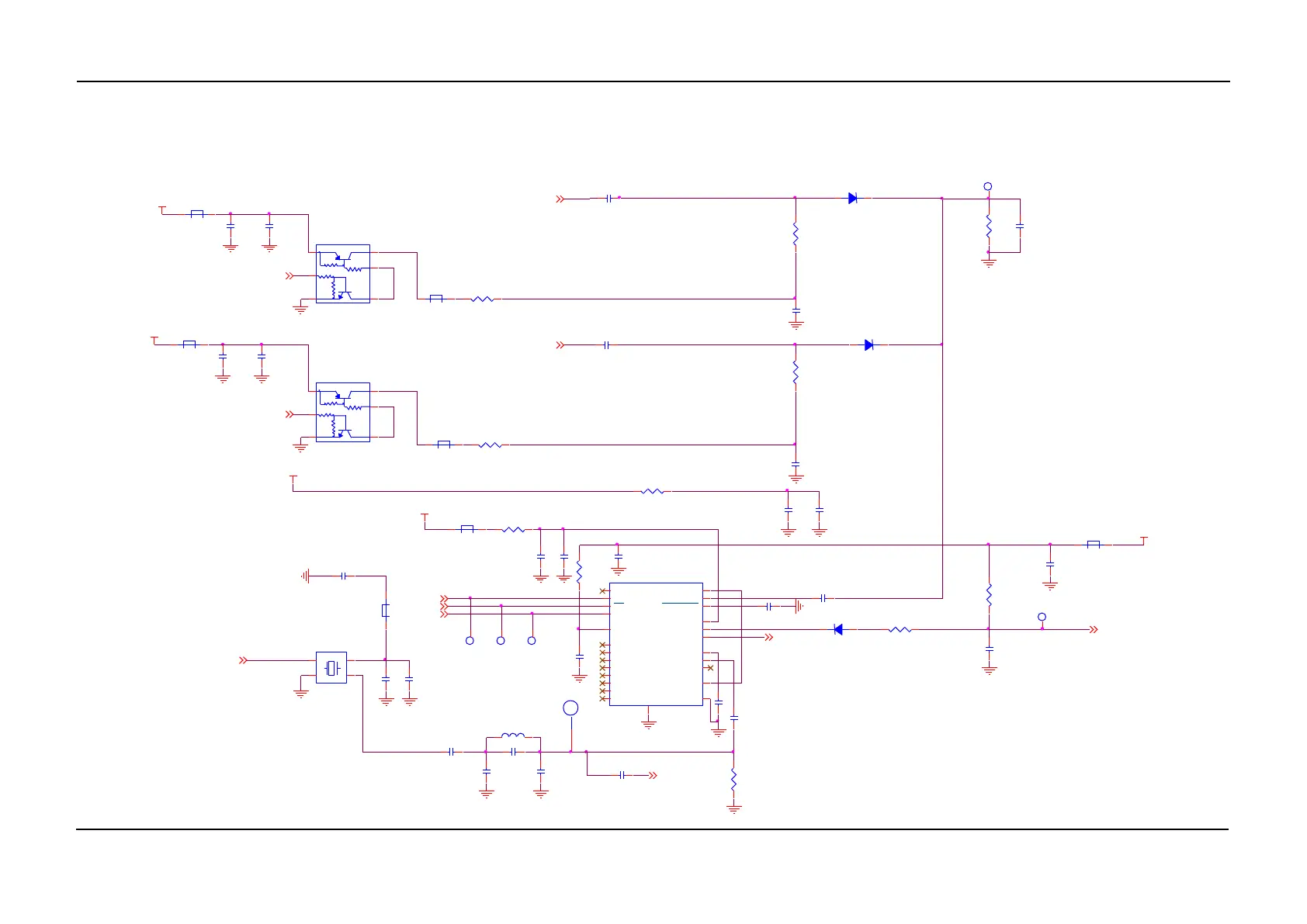
Service Manual 7. UHF3 (350-400 MHz) Information
166
TXVCO_BPF
C7075
30nH(
绕线
)
Q7009
EMD22
1
2
4 3
6
5
5VFGU
C7090
0.1uF
C7091
100pF
L7031
BLM15PD121SN1
1 2
D7016
1SS390
12
R7041
82
D7011
BA892-02V
1 2
C7085
100pF
R7037
5.6K
Q7008
EMD22
1
2
4 3
6
5
L7030
BLM15PD121SN1
1 2
RX_FB_IN
TP7004
FB_out
1
R7042
10
R7046
0
R7040
5.6K
C7110
1000pF
C7106
100pF
TP7005
PLL_LD_OUT
1
5VFGU
TP7008
DATA
1
C7112
1000pF
TP7007
CS
1
TP7009
TP
VCC
OUT
VCONT
GND
X7000
DSA321SD
1
2 3
4
TP7006
CLK
1
C7099
100pF
U7000 SKY72310-362LF
VCCecl/cml
1
Fv co_main
2
Fv co_main
3
LD/PS_main
4
VCCcp_main
5
CPout_main
6
NC1
7
Xtalacgnd/OSC
8
Xtalin/OSC
9
Xtalout/NC
10
VCCxtal
11
GNDxtal
12
NC2
13
NC3
14
NC4
15
NC5
16
NC6
17
VCCdigital
19
Data
20
CS
21
Clock
22
Mod_in
23
Mux_out
24
NC7
18
PowerPAD
25
C7111
1000pF
C7105
100pF
L7038
BLM15PD121SN1
12
C7114
330pF
C7115
270pF
L7039
390nH(
线艺)
C7113 0.75pF
PLL_98_CLK
C7101
1000pF
PLL_PE
C7116
1000pF
PLL_LD
PLL_98_Din
C7100
0.1uF
C7108
0.01uF
C7107
0.1uF
REF_CLK19.2
CV_TCXO
C7104
0.1uF
C7109
0.1uF
R7045
10K
3V3D_RF
R7035
2.2K
3V3A_RF
C7103
0.1uF
L7036
BLM15PD121SN1
1 2
L7037
BLM15PD121SN1
1 2
CP
R7039
1K
R7044
10
C7087
20pF
D7014
BA892-02V
1 2
R7036
1K
C7096
100pF
5VFGU
C7078
0.1uF
L7027
BLM15PD121SN1
1 2
C7079
100pF
L7035
BLM15PD121SN1
1 2
R7047
2.2K
RXVCO_BPF
TX_FB_IN
C7125
2.2uF
21 PLL
C7124
NC
C7102
10uF/10V
C7121
220pF

Table of Contents