EasyManua.ls Logo

Real Flame LANDSCAPE BALANCED - Landscape 1600 Electrical Diagram; PCB Connections Overview; SIT Ignition Control Connection; Fan Motor Connections

Real Flame LANDSCAPE BALANCED
32 pages
Print Icon
To Next Page IconTo Next Page
To Next Page IconTo Next Page
To Previous Page IconTo Previous Page
To Previous Page IconTo Previous Page
Loading...
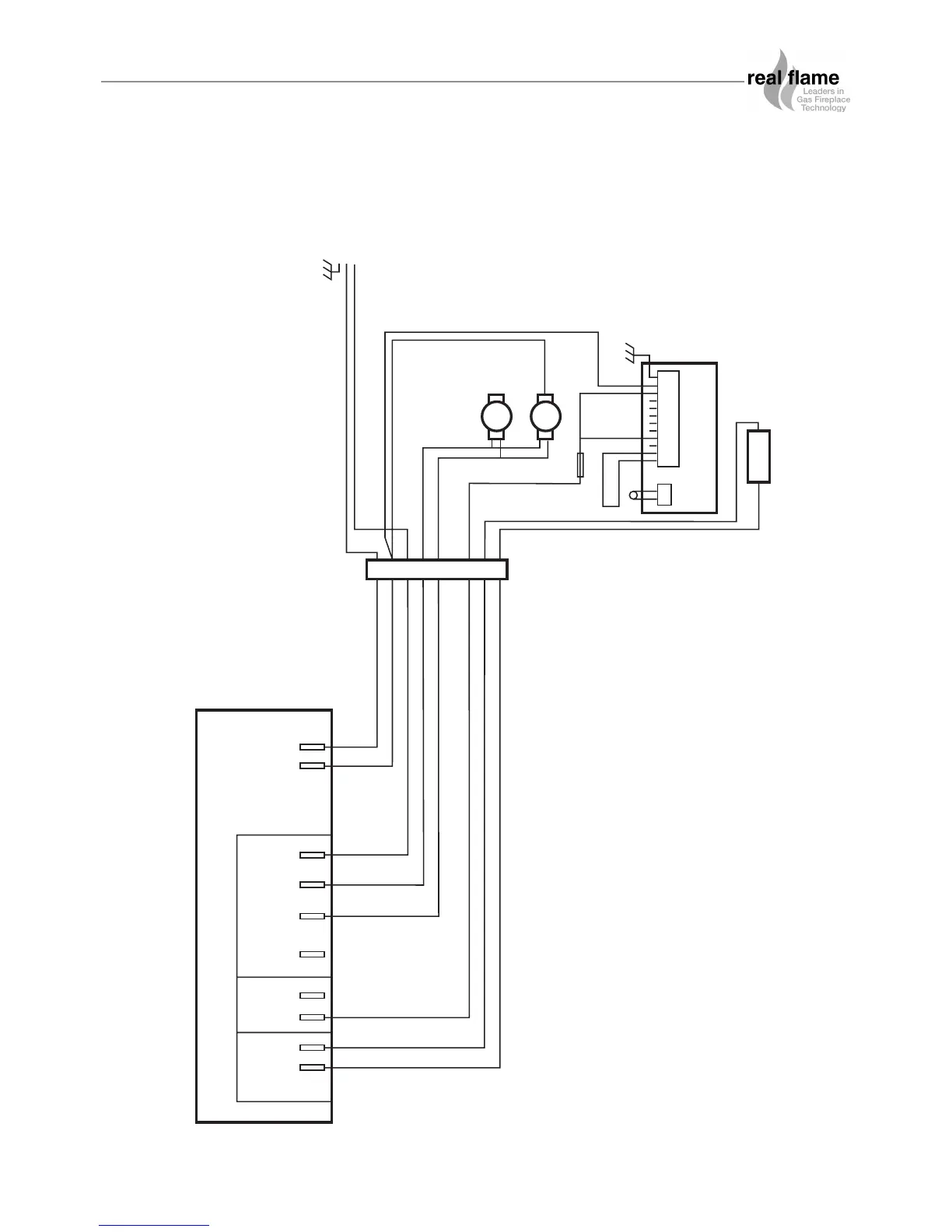
ELECTRICAL DIAGRAM - Landscape 1600
Modulating Coil
SIT Ignition Control
CON9
GAS
VALVE
THERMFAN SW
ACTIVE
PCB
MD
MD
Ignitor
Medium Speed
Low Speed
Neutral
Neutral
Active
Over Temp Switch
Fuse1
Fan Motor 1
Fan Motor 2
9
8
7
6
5
4
3
2
1
11 10 9 8 7 6 5 4 3 2 1 1 212
CON12
CON2
MOD2MOD1TH2TH1HIGHMEDLOWACTIVENEUTRAL
29

Related product manuals