EasyManua.ls Logo

RKI Instruments beacon 410 - Page 56

RKI Instruments beacon 410
66 pages
Print Icon
To Next Page IconTo Next Page
To Next Page IconTo Next Page
To Previous Page IconTo Previous Page
To Previous Page IconTo Previous Page
Loading...
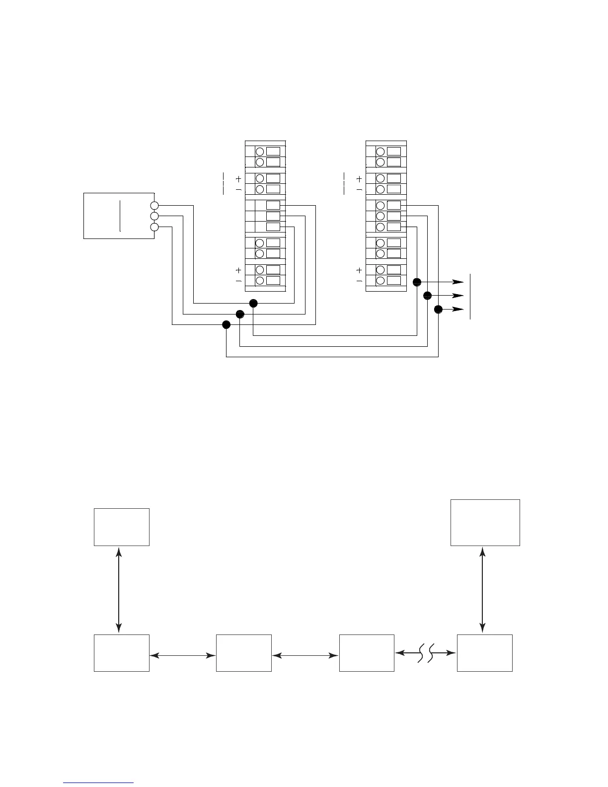
56 Wiring the Beacon 410 in a Modbus System Beacon 410 Gas Monitor Operator’s Manual
Recommended Modbus Wiring
The recommended Modbus wiring for the Beacon 410 is illustrated in Figure 11 below.
Figure 11: Recommended Modbus Wiring
Termination Jumper
The Beacon 410 includes a 2-pin termination header (see Figure 1) that may need to be
installed when the Beacon 410 is used in a Modbus system. Every Beacon 410 is supplied
with a termination jumper (a jumper block) installed onto this header. If the Beacon 410 is
not used in a Modbus system, this jumper has no function. When the Beacon 410 is
installed in a Modbus system, this jumper must be installed in a Beacon 410 that is at the
end of a Modbus line. Any Beacon 410 in a Modbus system that is not at the end of a line
must have the termination jumper removed (see Figure 12 & Figure 13 below).
Figure 12: Multiple Beacon 410s in a Daisy Chain Configuration
D1
Common
Beacon 410
Controller Terminal Strip
24V BATT
EXT DC
DP SW
Beacon 410
Controller Terminal Strip
DP SW
A
B
Modbus
Controller
24V BATT
EXT DC
DP SW
DP SW
A
B
ALARM
RESET
ALARM
BUZZER
To Additional
Beacon 410s
ALARM
RESET
ALARM
BUZZER
RS-485
CD0
Input
Terminals
RS-485
C
Modbus
Master
Beacon 410
Termination
Jumper
Installed
Beacon 410
Termination
Jumper
Not Installed
Beacon 410
Termination
Jumper
Not Installed
Beacon 410
Termination
Jumper
Not Installed
Beacon 410
Termination
Jumper
Not Installed
ID = 32
ID = 31 ID = 30 ID = 29 ID = 1
Up to 32 Beacon 410s can be connected without a repeater.
RS-485 RS-485