EasyManua.ls Logo

Roland CUBE-ST - Page 15

Roland CUBE-ST
32 pages
Print Icon
To Next Page IconTo Next Page
To Next Page IconTo Next Page
To Previous Page IconTo Previous Page
To Previous Page IconTo Previous Page
Loading...
15
Sep. 2007 CUBE-ST/CUBE-ST-R
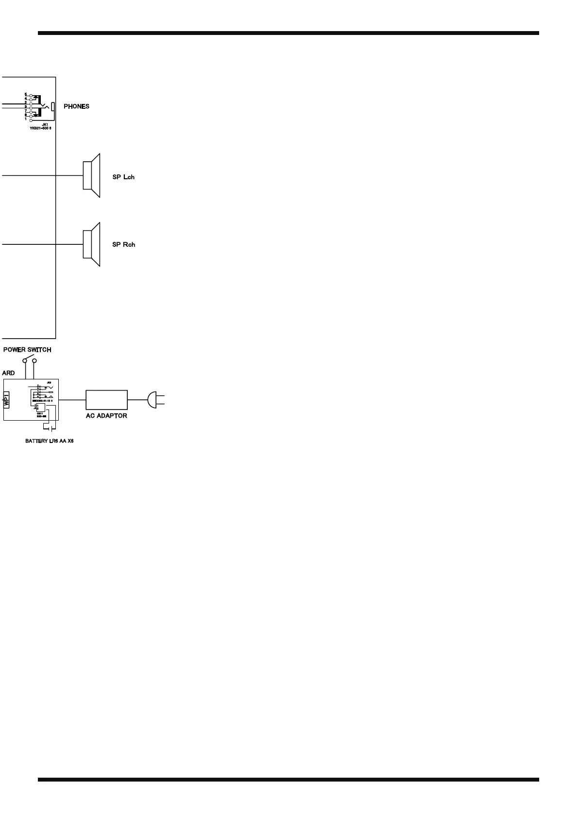
fig.block.eps@R

Related product manuals