EasyManua.ls Logo

Roland FP-10-BK - Circuit Diagram (Jack Board)

Roland FP-10-BK
33 pages
Print Icon
To Next Page IconTo Next Page
To Next Page IconTo Next Page
To Previous Page IconTo Previous Page
To Previous Page IconTo Previous Page
Loading...
28
FP-10-BK/BKL, KSCFP10-BKFeb. 2019
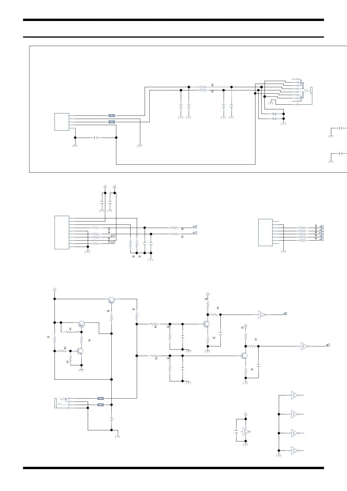
Circuit Diagram (Jack Board)
fig.d-jack.eps@L
AGND
PHONES_R-SIG
AGND
AGND
AGND
AGND
PHONES_L-SIG
DGND
AGNDAGND
AGND
DGND
D+3.3V
DGND
DGND
DAMPER-H
DGND
DGND
DAMPER-L
D+3.3V
D+3.3V
DGND
DGND
DAMPER-H
D+3.3V
DAMPER-L
DGND
DGNDDGND
DGND
DGND
D+5V
XPWR-SW
XUPD-SW
LEDD2
D+3.3V
SWD0
SCAN
LEDD0
LEDD1
DGND
AGND
PHONES_SENSE
DGND
0.022uF
C12
33R9
L2
BLM18BD601SN1D
1k
R10
B5B-PH-K-S (LF)(SN)
CN1
1
1
2
2
3
3
4
4
5
5
50V
0.1uF
C15
TC74VHC14F
IC1
56
0.1uF
C8
L4
BLM18BD601SN1D
50V
0.1uF
C11
33
R8
10k
R3
33
R15
WF20P330JTL
5025 1W
1k
R16
EZJZ1V800AA
R25
22k
R13
0.1uF
C9
10k
R17
10k
R7
470pF
C10
YKB21-5074
JK1
1
3
4
2
10k
R11
CN2
B10B-PH-K-S (LF)(SN)
3
2
1
4
9
8
7
6
5
10
TC74VHC14F
IC1
98
L1
BLM18BD601SN1D
15kR12
50V
0.1uFC1
47k
R5
50V
0.1uFC3
470pF
C7
50V
330pF
C6
0.1uF
C16
0.1uF
C17
4.7k
R2
EZJZ1V800AA
R24
100
R23
0.022uF
C13
1.5kR21
TC74VHC14F
IC1
7
GND
14
VCC
50V
330pF
C4
50V
330pFC5
10k
R22
100
R18
L3
BLM18BD601SN1D
2.2k R27
2.2k
R28
TC74VHC14F
IC1
11 10
TC74VHC14F
IC1
13 12
33
R14
WF20P330JTL
5025 1W
B8B-PH-K-S (LF)(SN)
CN3
1
1
2
2
3
3
4
4
5
5
6
6
7
7
8
8
0
R1
0
R4
0
R19
0
R20
0
R30
10kR35
TC74VHC14F
IC1
12
TC74VHC14F
IC1
34
0
R33
0
R29
0
R31
0
R32
0.1uF
C2
50V
0.1uFC14
YKB21-5344N
JK2
1
9
8
7
3
2
4
5
6
Q2
2SA1162
23
1
2SC2712
Q1
1
23
2SC2712
Q3
1
2
3
2SC2712
Q4
1
23
4.7k
R6
470R34
Q5
2SA1162
23
1
To/From
MAIN
CN12
3.5mm Stereo
To/From
MAIN
CN8
PNL-UPD (PD26)
XUPD-SW (PC13)
To/From
MAIN
CN13
D+3.3V
DGND
XPWR-SW (PD18)
D+5V
RXD7 (PK13)
DGND
TXD7 (PK12)
PNL-XRST(PD27)
6.3mm
PHO
PEDAL

Related product manuals