EasyManua.ls Logo

Saeco MAGIC ROMA - Page 86

Saeco MAGIC ROMA
116 pages
Print Icon
To Next Page IconTo Next Page
To Next Page IconTo Next Page
To Previous Page IconTo Previous Page
To Previous Page IconTo Previous Page
Loading...
7. FAULT DIAGNOSIS MAGIC
Page 8/12 REV.5 SEPT.2004 Saeco International Group
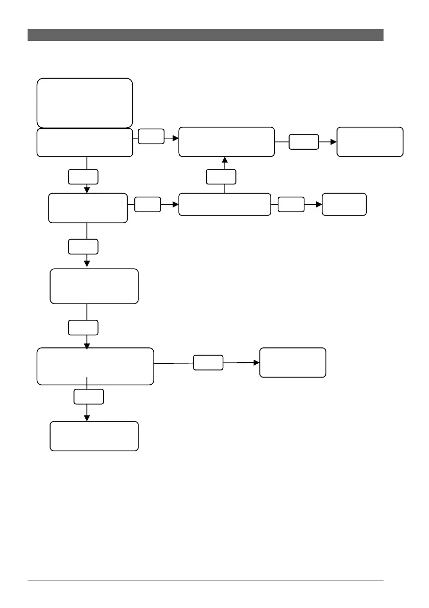
2.2. Machine does not function (Indicator: grinds container not detected)
Machine does not
function
Grinds container not
detected
Does brewing unit
microswitch function
correctly?
Replace MS
END
Can grinds container
be installed?
Check if brewing
unit is blocked
Does grinds container
MS function correctly?
Yes
Yes
No
Replace MS
END
No
No
Yes
No
Is grinds container
installed?
Is the brewing unit in
home position?
END
Yes
Does indicator stop?
No
No

Table of Contents

Related product manuals