EasyManua.ls Logo

Saeco MAGIC ROMA - Page 88

Saeco MAGIC ROMA
116 pages
Print Icon
To Next Page IconTo Next Page
To Next Page IconTo Next Page
To Previous Page IconTo Previous Page
To Previous Page IconTo Previous Page
Loading...
7. FAULT DIAGNOSIS MAGIC
Page 10/12 REV.5 SEPT.2004 Saeco International Group
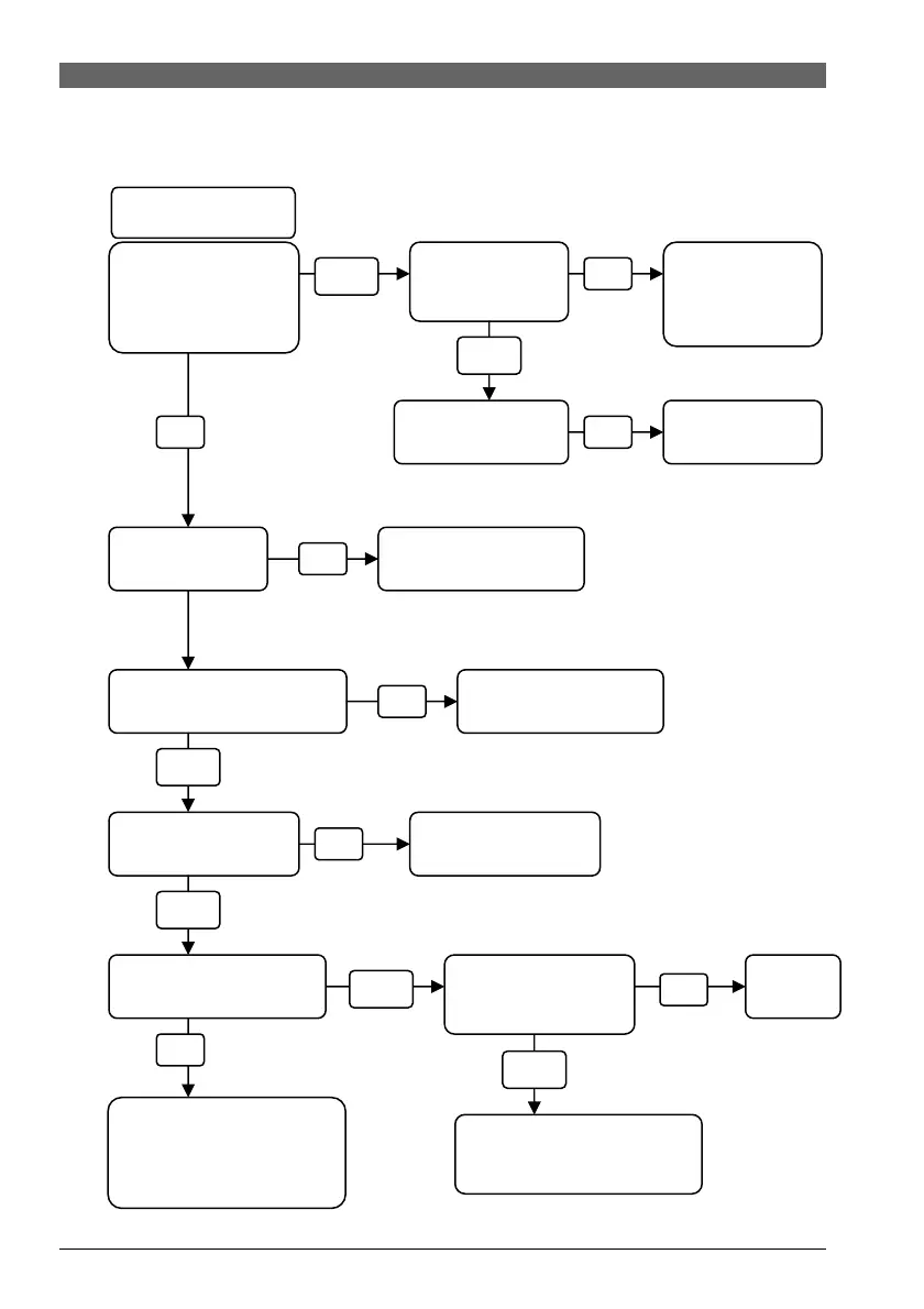
2.4. De-aerate
De-aerate
Can pump activity
be detected at a
specific time?
No
Is the pump
energised?
Check polarity /
Replace pump
END
Is water tank
empty?
Fill water tank
END
Tank valve faulty
(foreign objects)?
Remove foreign objects
END
Is water filter
calcified / dirty?
Replace electronic
system END
Descale / Replace
END
No
Yes
Yes
Yes
Yes
Yes
No
No
Yes
Check valve plugs
Calcified / Damaged
Check brewing unit END
Is pump thermal
fuse OK?
Yes
No
Flow meter calcified/
Other dirt
Replace
END
Yes
Instantaneous water heater
calcified / Piping calcified -
Descale / Replace
No
Flow meter pulses for
hot water supply OK?

Table of Contents