EasyManua.ls Logo

Samson XML Powered - XML410 Block Diagram

Samson XML Powered
32 pages
Print Icon
To Next Page IconTo Next Page
To Next Page IconTo Next Page
To Previous Page IconTo Previous Page
To Previous Page IconTo Previous Page
Loading...
Owner's Manual
31
XML POWERED MIXERS
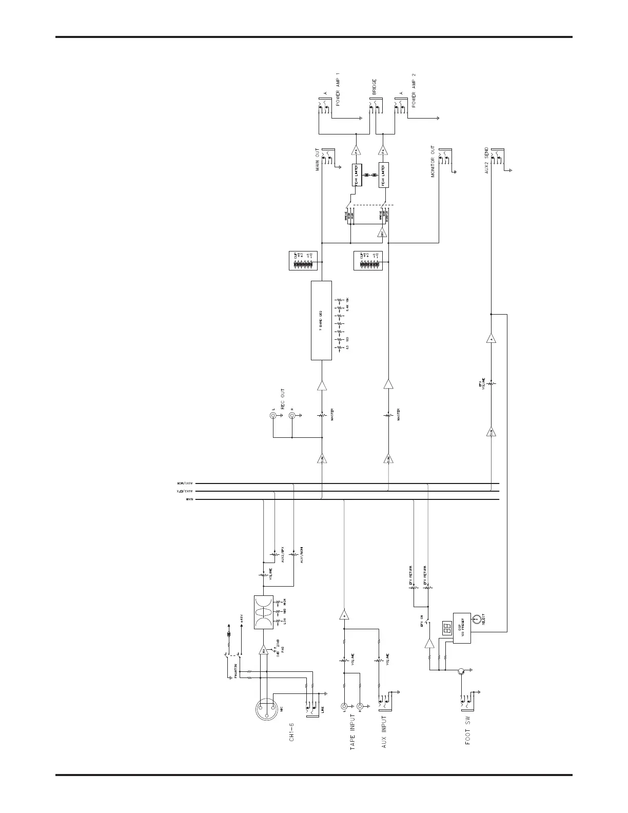
XML410 BLOCK DIAGRAM
XML410 Block Diagram

Related product manuals