EasyManua.ls Logo

Samsung MAX-445 - Page 46

Samsung MAX-445
67 pages
Print Icon
To Next Page IconTo Next Page
To Next Page IconTo Next Page
To Previous Page IconTo Previous Page
To Previous Page IconTo Previous Page
Loading...
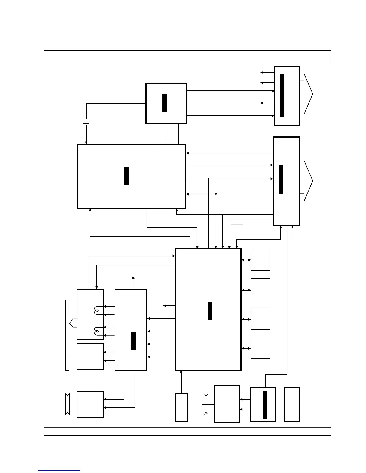
9-2 CD
Samsung Electronics9-2
SLED
MOTOR
SPINDLE
MOTOR
PICK - UP
TRACKING
ACTUATOR
FOCUSING
ACTUATOR
A.B.C.D.E.F
LD.PD
DISC
SP+
SP-
TRK+ TRK-
FCS-
17
18
11 12 26 27 1
2
+5V
19
10
25 3
40
44
48
46
68.69 P/U IN
LIMIT S/W
OPEN/CLOSE MOTOR
2
10
DM- DM+
MOTOR DRIVER
OPEN/CLOSE S/W
8
70.71
74.75
76.77
32.38
11.12.13
25.31
33
27.28.29
30
60
69
52.53 57.56
63
61.62
NVR1704
TE GAIN
NVR1703
FE GAIN
NVR1701
FE-BIAS
NVR1702
EF BAL
MOTOR CONTROL
S/W SENSOR
FOK
MAIN PCB MAIN PCB
MICOM CTRL LINE
POWER / AUDIO LINE
10
1
11
2 19
19
R
G
L
21
20
36.37.38
68
25.26.30
29
10.70.72
73.75.76
27
MCK. MDATA. MLT
ISTAT
SQDT. LKFS. SOS1
SQCK
A. GND
R-CH
L-CH
GND
B+
LD ON
RESET
LOCK.SMEF.WDCH.SMON.SMSD
SL IN
SP IN
TE IN
EF IN
VREF
SL-
SL+
MOTOR/ACTUATOR DRIVER
KA9258
6
NIC 9258
ASSP
KA9220
NIC 9220
SCW1
SCW4
KA9270
NIC9270
KS9282
NIC9282
SIC1,SIC2,SIC3
DIGITAL SIGNAL PROCESSOR
16.9344MHz
65.69
8
EFM.TRCNT
LB1641/BA6209
UP/DOWM S/W
ROULETTE SENSOR
UP/DOWN
ROULETTE
MOTOR
MOTOR
SIC1,2,3
Block Diagrams

Related product manuals