EasyManua.ls Logo

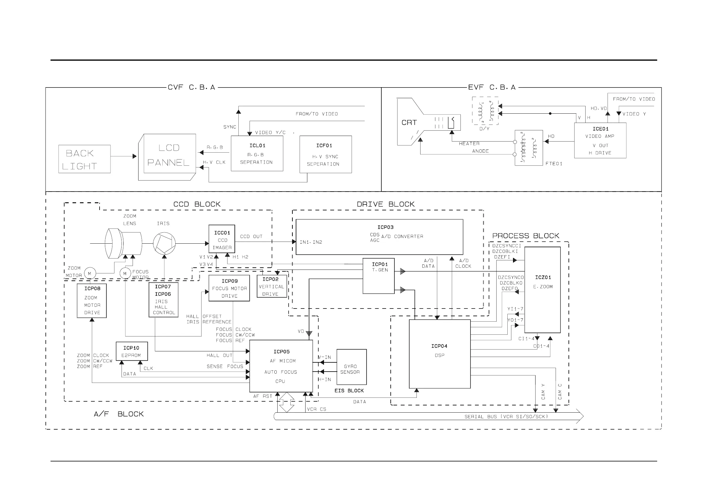
Samsung SCA20 - Camera System Block Diagram

Samsung SCA20
134 pages
Print Icon
To Next Page IconTo Next Page
To Next Page IconTo Next Page
To Previous Page IconTo Previous Page
To Previous Page IconTo Previous Page
Loading...
Block Diagrams
8-2 Samsung Electronics
8-1 Overall Block Diagram (Camera)

Related product manuals