EasyManua.ls Logo

Schiller AT-2plus - Page 116

Schiller AT-2plus
126 pages
Print Icon
To Next Page IconTo Next Page
To Next Page IconTo Next Page
To Previous Page IconTo Previous Page
To Previous Page IconTo Previous Page
Loading...
11
Schiller AG
Altgasse 68
CH-6340 Baar
Drawn by: Gau
Entw: TM 20
2483CA
07.02.00Size:
S.
Date: Sheet ofA3
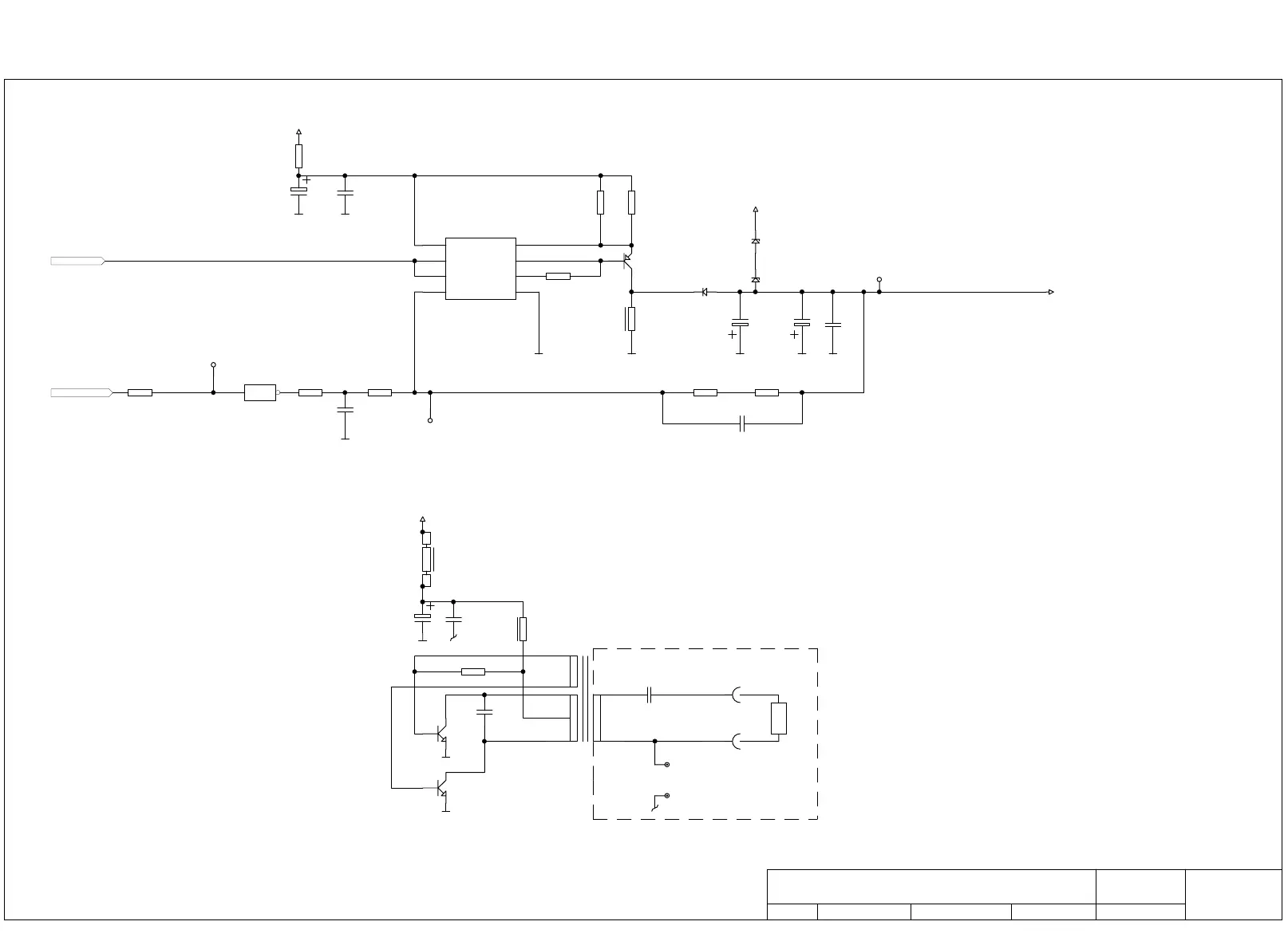
LCD POWER SUPPLY MK14-10 (AT-2plus)
ACHTUNG: > 1000V
mind. 4mm Abstand
CFL-ROEHRE
+5.2V
GND
GND
GND CAVE
Q38
FMMT491
C254
33U/20V
C255
47N
Q39
FMMT491
R267
1K
L9
150UH CD54
4
1
P9
ILG-4
TP88
TPA
TP89
TPA
C256
27P/3kV
6
9
1
2
5
4
3
T2
TRAFO2/3
C257
150N/1206
L8
68UH RCR110
VIN 0/5V
I MAX: 20mA
I@ : 8mA
VOUT : -16 to -21VDC
CONTRAST
RESLCD/
+5.2V
GND
GNDGND
GND GND GND
GND
V+
1
ADJ
2
CTRL
3
FB
4
CS
8
DHI
7
DLOW
6
GND
5
U72
MAX749
C258
47N
R496
1R
D65
BAT42
R497
1R
R495
180R
R498
1M
R383
330K
C259
1N
TP104
TP105
TP103
C260
47N
C261
10U/35V
C265
10U/35V
C266
100N
11 10
1
U44E
74HC04
R494
3R3
C264
10U/16V
Q45
FMMT591
R384
330K
R499
10R
L10
150UH CDR74
D67
BZX84C15
-ULCD
D66
BZX84C15
+5.2V
GND
RESLCD/
CAVE
R389
10K

Table of Contents

Other manuals for Schiller AT-2plus

Related product manuals