EasyManua.ls Logo

Sharp AL-1530CS - Page 102

Sharp AL-1530CS
131 pages
Print Icon
To Next Page IconTo Next Page
To Next Page IconTo Next Page
To Previous Page IconTo Previous Page
To Previous Page IconTo Previous Page
Loading...
AL-1551CS ELECTRICAL SECTION 12 - 8
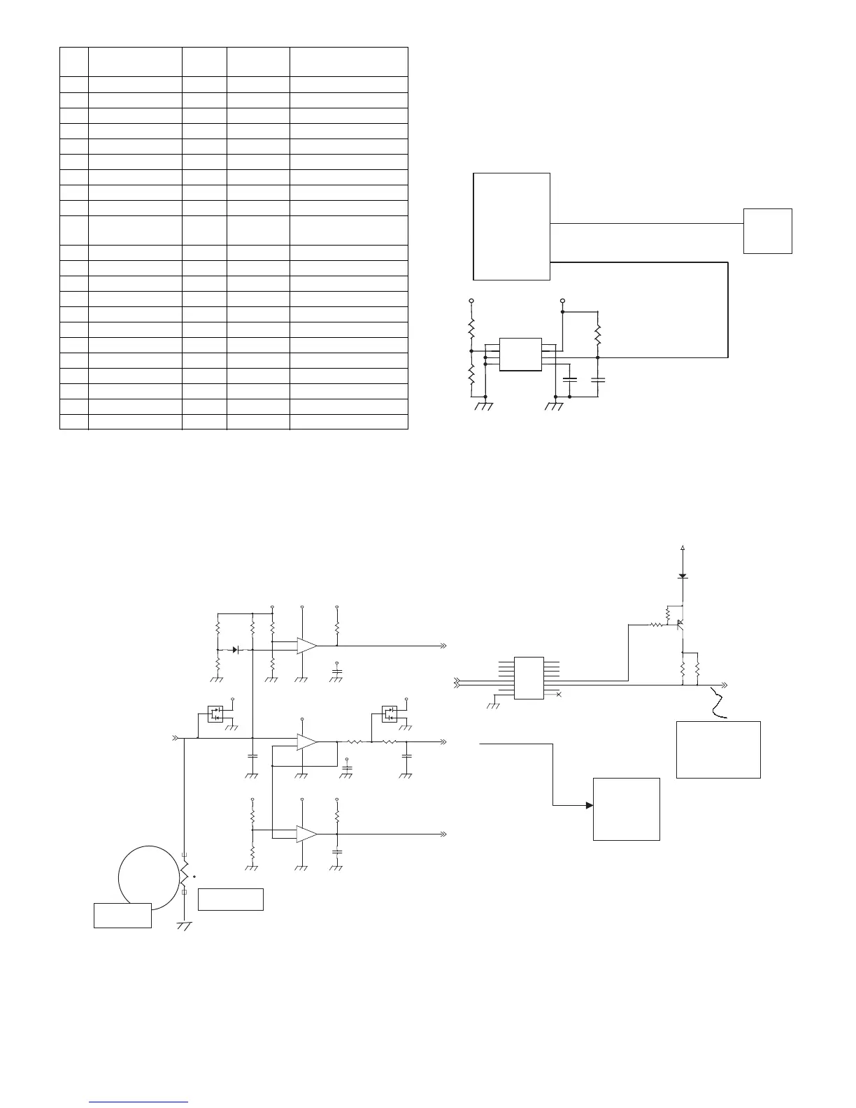
(3) Reset circuit
This circuit detects ON/OFF of power to control start/stop of each cir-
cuit. The 3.3V voltage of the main PWB is detected by the reset IC to
generate the reset signal.
When the power voltage reaches the specified level, the circuit opera-
tions are started. Before the power voltage falls below the specified
level, the circuit operations are stopped to prevent against malfunc-
tions.
(4) Heater lamp control circuit
a. Outline
The heater lamp control circuit detects the heat roller surface tempera-
ture and converts in into a voltage level. The converted voltage is
inputted to the CPU analog input pin.
The CPU converts the inputted analog voltage into a digital signal level
and compares it with the set value of the simulation to control on/off the
heater lamp according to the level, maintaining the heat roller surface
temperature at a constant level.
The lower the heat roller surface temperature is, the greater the ther-
mistor resistance is, and vise versa.
Therefore, the lower the heat roller surface temperature is, the higher
the thermistor terminal voltage is, and vise versa. The thermistor termi-
nal voltage is inputted to the CPU analog port.
The CPU controls ON/OFF of the heater lamp by this input voltage
level.
[High temperature protect circuit in case of CPU hung up]
For IC120 3pin (reference voltage), +3.3V is divided by the resistor.
The thermistor terminal voltage is inputted to IC120 2pin.
When, the voltage at 2pin becomes lower than the voltage at 3pin
(when the heat roller temperature is about 220 230°C), IC120 1pin
becomes HIGH, and the HL signal is lowered to the GND potential
through IC124, stopping generation of the heater lamp ON signal.
(IC120 1pin is normal LOW.)
235 cpudata10 IN/OUT CPU CPU data bus
236 VCC(AC) 3.3V Power
237 cpudata9 IN/OUT CPU CPU data bus
238 cpudata8 IN/OUT CPU CPU data bus
239 GND(CORE/DC) Power
240 cpudata7 IN/OUT CPU CPU data bus
241 cpudata6 IN/OUT CPU CPU data bus
242 cpudata5 IN/OUT CPU CPU data bus
243 cpudata4 IN/OUT CPU CPU data bus
244 VCC(CORE/DC)
3.3V
Power
245 cpudata3 IN/OUT CPU CPU data bus
246 cpudata2 IN/OUT CPU CPU data bus
247 cpudata1 IN/OUT CPU CPU data bus
248 cpudata0 IN/OUT CPU CPU data bus
249 VCC(AC) 3.3V Power
250 xcpucs IN CPU CS signal
251 mem_intr (Not used)
252 GND(AC) Power
253 arb_intr OUT CPU INTR signal
254 cpusync OUT CPU CPU SYNC signal
255 cpu_ad9 IN CPU CPU address bus
256 cpu_ad8 IN CPU CPU address bus
PIN
No.
Signal Name IN/OUT
Connected
to
Description
Reset_OUT (ASIC Reset)
VCC3 VCC3
R114
11kF
C124
0.1u
C125
22000p
R117
10kF
IC104
M51957BFP
NC
8
GND
4
VCC
7
NC
1
IN
2
NC
3
Cd
5
OUT
6
R115
10kJ
CPU
P34
/RES
ASIC
12VVCC3
VCC3 VCC3
12VVCC3
12V
12V
12V
VCC3
5V
FTH
RTH
THOPEN
RTH_IN
(1-A3)
(4-A3)
(5-B2)
(9-C2)
or KIA393F
or KIA393F
or KIA358F
or KDS226
or KDS226
R156
7.5kF
R159
4.3kF
D101
MA700
R155
1MF
R154
1kF
R158
10kF
R157
1kJ
C197
22000p
C199
0.1u
R169
300J
R170
100J
C198
0.1u
D102
DA204K
1
2
3
D103
DA204K
1
2
3
R171
1.2kF
R173
10kF
R172
10kJ
C200
22000p
+
-
IC120A
NJM2903
3
2
1
84
C196
0.1u
+
-
IC120B
NJM2903
5
6
7
84
+
-
IC122A
LM358
3
2
1
84
CPU
AN0
t
12
Thermistor
Heat Roller
SW5V
(3-3B) HL
HT EMP
HLOUT (10-3A)
/HL
IC205
TD62503F
I1
1
O1
16
I2
2
O2
15
I3
3
I4
4
O3
14
I5
5
O4
13
I6
6
O5
12
I7
7
COM
8
O6
11
O7
10
NC
9
R274
240J
R280
240J
Q205
DTA143XKA
OUT
IN
GND
D103
1SS133
AK
To AC circuit
(Heater lamp
Control)

Other manuals for Sharp AL-1530CS

Related product manuals