EasyManua.ls Logo

Sharp AL-1551CS - Page 103

Sharp AL-1551CS
131 pages
Print Icon
To Next Page IconTo Next Page
To Next Page IconTo Next Page
To Previous Page IconTo Previous Page
To Previous Page IconTo Previous Page
Loading...
AL-1551CS ELECTRICAL SECTION 12 - 9
[When the heat roller surface temperature is lower than the set
level]
1) Since the thermistor terminal voltage is higher than the set level,
the HL signal from the CPU becomes HIGH.
2) The HL signal is turned to be the HLOUT signal through IC124 pro-
tect circuit, and inputted to the photo triac coupler on the power
PWB.
3) When the internal triac turns on, a pulse is applied to the gate of the
external triac. Consequently a current flow from the power source
through the heater lamp to the triac, lighting the heater lamp.
[When the heat roller surface temperature is higher than the set
level]
1) Since the thermistor terminal voltage becomes lower than the set
value, the HL signal from the CPU becomes LOW.
2) The HL turns LOW, the photo triac coupler on the power PWB turns
OFF, the external triac turns OFF, and the heater lamp turns OFF.
[In case of the thermistor open]
The voltage at IC120 6pin over the voltage at 5pin to drive the output
THOPEN at 7pin to LOW. This is passed to the CPU and the trouble
code "H2" is displayed.
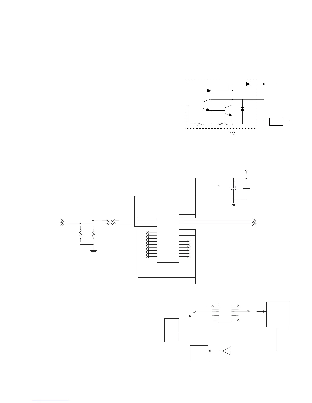
(5) Driver circuit (Solenoid)
a. Outline
Since the load signal from the CPU or the ASIC cannot drive the load
directly, it is passed through the driver IC to drive the load.
b. Operation
The driver circuit forms a Darlington circuit with transistors. Therefore a
large drive current is obtained from a small current (ASIC output cur-
rent). When the driver input voltage (base resistance input) is HIGH
(+3.3V), the transistor turns ON to flow a current in the arrow direction,
operating the load. When the driver is ON, the driver output terminal
voltage is 0V.
(6) Toner supply motor drive circuit
The IC129 is the motor control IC, which generates the pseudo AC
waveform with the pulse signals (TM, TM-) outputted from ASIC, driv-
ing the toner supply motor.
(7) Main motor drive circuit
The main motor is driven by the MMD signal from ASIC. While the
main motor is rotating, the MMD signal is driven to HIGH and passed
through IC125 to the control circuit in the main motor to rotate the main
motor. When the main motor speed reaches the specified rpm, the
MMLD signal is turned LOW and passed through IC115 to the CPU.
LOAD
+24V
ASIC/CPU
OUT PUT
LOAD
24V
PGND
PGND
PGND
(TM)
(TM_)
TMB_O
TMA_O
(4-D3)
(4-D3)
(9-A1)
(9-A1)
R205
47kJ
R204
47kJ
+
C212
10u/35V
R187
1kJ
R188
1kJ
IC129
BA6920FP
Vcc
17
GND
8
Rin
20
Fin
18
OUT1
9
OUT2
5
VM
16
VREF
21
RNF
6
PSAVE
19
NC
1
NC
2
NC
3
NC
4
NC
7
NC
10
NC
11
NC
12
NC
13
NC
14
NC
15
NC
22
NC
23
NC
24
NC
25
FIN
FIN
C213
0.1u/50V
MMLD
ASIC
Main Motor
Control
Circuit
( Main Motor)
IC201
TD62503F
I1
1
O1
16
I2
2
O2
15
I3
3
I4
4
O3
14
I5
5
O4
13
I6
6
O5
12
I7
7
COM
8
O6
11
O7
10
NC
9
MMD
MMD
/MMD
CPU

Related product manuals