EasyManua.ls Logo

Sharp AR-1118 - Electrical Section; Electrical Block Diagram

Sharp AR-1118
18 pages
Print Icon
To Next Page IconTo Next Page
To Next Page IconTo Next Page
To Previous Page IconTo Previous Page
To Previous Page IconTo Previous Page
Loading...
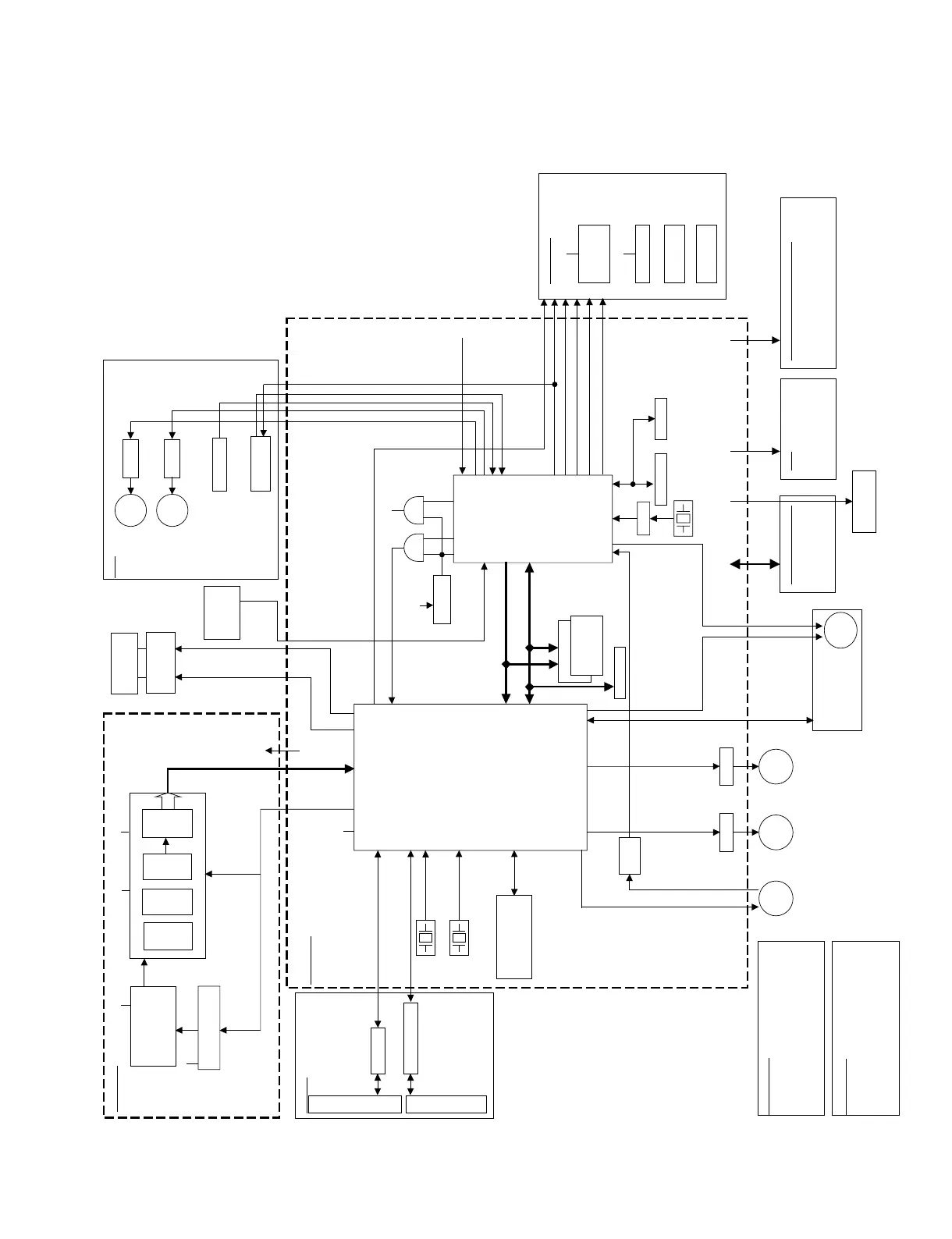
AR-1118 ELECTRICAL SECTION 13-1
[13] ELECTRICAL SECTION
1. Block diagram
Scanner Unit
CCD PWB
5V
A5V 3.3V
B/W
8bits(MSB/LSB)
5V
ADCCLK,SYNCH,
BSAMP,VSAMP
SDI,SCLK,LOAD,OBE
MODE
LVTTL
MCU-PWB
3.3V
IEEE 1284 I/F
USB I/F
Printer CLK(20.3094MHz)
3.3V
RIC
Download
Scanner CLK(48MHz)
A[19...1]
D[15...0]
1Mb(1Mb*1)
8Mbit
I2C Bus
4Kbyte
Other Loads
MPFS,RRS,
SGS,SRRC,SPUS,SPPS,
VFMCNT,VFM,MPFS,CPFS2,
CPFS1
Toner MotorMain Motor Mirror Motor
Other Inputs
CPU INTERRUPT
SPPD
CPU I/O
RTH DRST
I/F PWB
Zebra2 ASIC
(296pin)
CPU
H8S/2320
(19.6608MHz)
I
E
E
E
1
2
8
4
U
S
B
1
.
1
LSU
Polygon
Motor
EEPROM
SDRAM
Simp 16Mbyte
Reset IC
SRAM
Driver Driver
Flash ROM
AFE(AD9826)
C
D
S
A
G
C
M
P
X
AD
16bits
CCD Driver
1, 2, TG, TG2, TG3
RB, CLB, 1L
CCFL
Lamp
Inverter
HOME
POSITION
SENSOR
CCD
(TCD1710)
CRUM
CPU CLK(19.6608MHz)
Software Reset
SSCG
PMD
MM_AI0/AI1/PH_A
MM_BI0/BI1/PH_B
OPU PWB
LC7935AN
7seg LED
LED
5V
HC151
KEY
5V
LVC1284
PDIUSBP11AD
START KEY
POWER SUPPLY
/POFF,HL,PR
FW
3.3V,5VEN,5V,24V
HVU
TC,GRID,MC,
BIAS
COIN VENDOR/AUDITOR
/CV_COPY
/CV_COUNT, /CV_START, /CV_C,A,
/CV_DPX, /CV_SIZE0, 1, 2, 3
PMCLK(2078.74(Hz))
PSW
KIN1
SELIN1,2,3
OP-CLK
OP-LATCH
OP-DATA
OP-BEO
LED
Light only
PSL,ONL
MHPS
/VIDEO
S/H
APCSTT
/SYNC
SPMT0/1/2/3
SPF
SPFCLH,
SPFGSOL
SPFPSOL,
SPFRSOL
Sensor
Driver
Driver
Selector
L1,2
W0,1,2,3
/SPFCOVER,
PAPER,
SPFOPEN,
/SPFOUT
SPF
MOTOR
TM+,TM-
/MMD
PWM
5V,3.3V
24V
HC151
CLON
/MMRDY
SCAN1-6
LCX16374
UART
FAN
[13]ELECTRICALSECTION.fm 1 ペー 005年3月24日 木曜日 午後7時6分

Related product manuals