EasyManua.ls Logo

Sharp AR-1118 - Actual Wiring Diagram

Sharp AR-1118
18 pages
Print Icon
To Next Page IconTo Next Page
To Next Page IconTo Next Page
To Previous Page IconTo Previous Page
To Previous Page IconTo Previous Page
Loading...
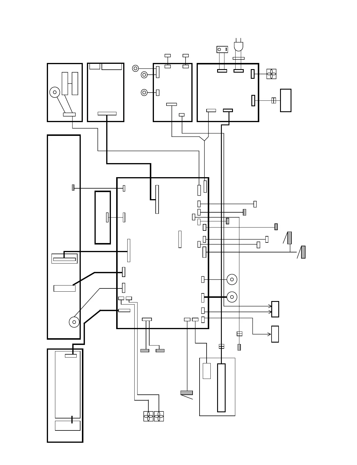
AR-1118 ELECTRICAL SECTION 13-2
3. Actual wiring diagram
ACTUAL WIRING DIAGRAM 1/7
B03P-VL
(WHITE)
B4B-PH-K-BL
(BLACK)
SPF GROUND WIRE
ORIGINAL TRAY HARNESS
SENSOR HARNESS
04FE-BT-VK-N
(WHITE)
B3B-PH-K-R
(RED)
Mirror HP
SENSOR
GP1S58(C)
OPTICAL BASE PLATE
CCD PWB
Mirror MOTOR
COPY LAMP
THERMISTER
Side Cover SW
MAIN
MOTOR
TONER
MOTOR
DEV UN
POWER PWB
MCU-PWB
HAND PAPER PICK
UP SOLENOID
HAND PAPER EMPTY
SENSOR
TC
CASETTE EMPTY
SENSOR
PS SOL
GP1S58(O)
*(O) Normal Open :Low
(C) Normal Close :High
GRIDMC
MCFB
BC
HVU
Bias
SPF UN
USB1.1
IEEE1284
PAPER IN
SENSOR
PICK UP SOL
FUSER
AC Cord
AC SW
HEATER LAMP
230V ONLY
REACTOL
POLYGON
MOTOR
LSU
APC-PWB
BD-PWB
COOLING FUN
I/F
FFC
FFC
FFC
FFC
FFC
Front Cover SW
SRU
CASETTE SWITCH
SENSOR
B3B-PH-K-S
(WHITE)
B3B-PH-K-R
(RED)
SUB-D 25
FE4-32-S1505
(BLACK)
B4B-PH-K-S
(WHITE)
08FE-BT-VK-N
(WHITE)
B2P-VH
(WHITE)
B3P-VH
(WHITE)
B3B-PH-K-S
(WHITE)
B20B-PHDSS-B
(WHITE)
B3B-PH-K-BK
(BLACK)
B4B-PH-K-S
(WHITE)
B2B-XH-A-S
(WHITE)
B2B-XH-A-BK
(BLACK)
B2B-XH-A-R
(RED)
B4B-PH-K-R
(RED)
B12B-PHDSS-B
(WHITE)
B26B-PHDSS-B
(WHITE)
35FE-BT-VK-N
(WHITE)
B7B-PH-K-S
(RED)
B18B-PHDSS-B
(WHITE)
B4B-PH-K-S
(WHITE)
3P TERMINAL
230V ONLY
B4B-PH-K-S
(WHITE)
B3B-PH-K-S
(WHITE)
35FE-BT-VK-N
(WHITE)
DRUM INISAL SW
B3B-PH-K-BK
(BLACK)
B3B-PH-K-SX2
(WHITE)
COOLING
FUN
COOLING
FUN
COPY OP PWB
OPERETION PANEL
IMSA-9610S-24C
(BLACK)
Option
B6B-PH-K-S
(WHITE)
PAPER OUT
SENSOR
DUP
SENSOR
24FMN-BTRK-A
(BLACK)
[13]ELECTRICALSECTION.fm 2 ペー 005年3月24日 木曜日 午後7時6分

Related product manuals