EasyManua.ls Logo

Sharp AY-X36RU - BEFORE CALLING FOR SERVICE; Unit Does Not Operate; Unit Does Not Cool;Heat Effectively; Unit Does Not Receive Remote Control Signal

Sharp AY-X36RU
46 pages
Print Icon
To Next Page IconTo Next Page
To Next Page IconTo Next Page
To Previous Page IconTo Previous Page
To Previous Page IconTo Previous Page
Loading...
16
AY-X36RU
AE-X36RU
3.
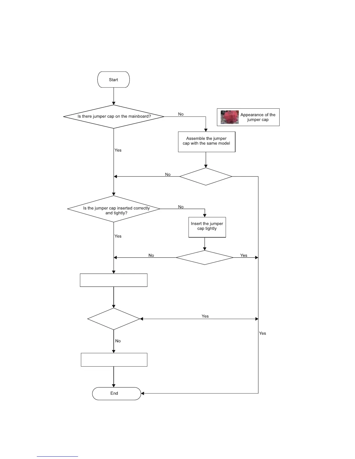
Malfunction of Protection of Jumper Cap C5
Main detection points:
Malfunction Is there jumper cap on the mainboard?
Is the jumper cap inserted correctly and tightly?
The jumper is broken?
Detection circuit of the mainboard is dened abnormal?
Is the problem fixed?
Is the problem fixed?
Is the problem fixed?
Replace the main board.
Replace the jumper cap.

Other manuals for Sharp AY-X36RU

Related product manuals