EasyManua.ls Logo

Sharp CD-BA120 - Page 21

Sharp CD-BA120
60 pages
Print Icon
To Next Page IconTo Next Page
To Next Page IconTo Next Page
To Previous Page IconTo Previous Page
To Previous Page IconTo Previous Page
Loading...
– 21 –
CD-BA120/125
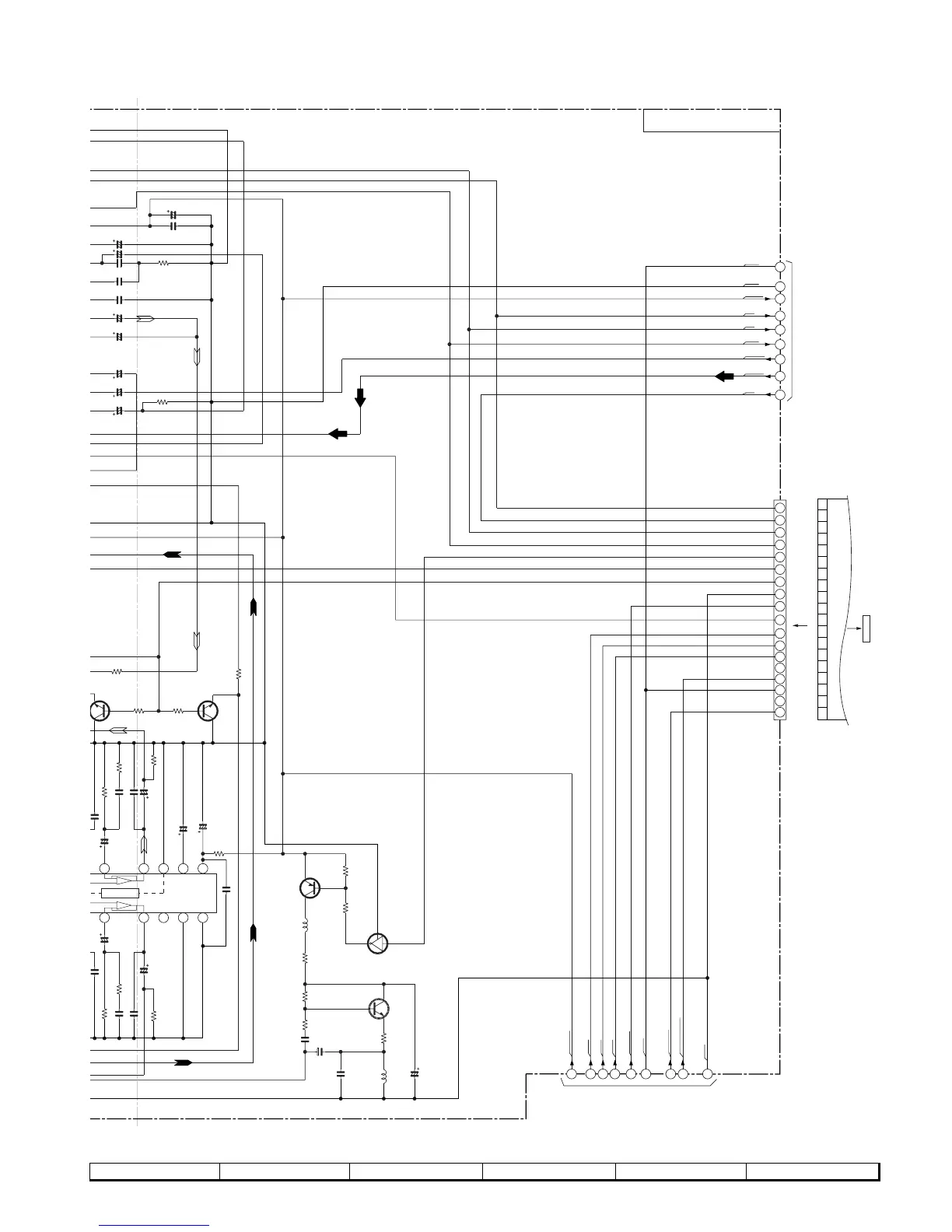
Figure 21 SCHEMATIC DIAGRAM (4/10)
7
8 9 10 11 12
17
16
15
14
13
12
11
10
9
8
-VP
GND
A_10V
M_10V
A_10V
GND
GND
GND
VF2
VF1
POWER
CE
DO
UN_SW_5V
CLK
DI
TUN_L
TUN_R
(A_GND)
+B+B
+B
+B
+B
+B
+B
+B
+B
+B
+B
+B
+B
+B
+B
+B
+B
(D_GND)
POWER
FROM POWER PWB
P22 1 - G
(M_GND)
(D_GND)
M_GND
UN_SW 5V
D_GND
M_10V
VF1
VF2
-VP
T_BIAS
SMUTE
REC/PLAY
T_T1/T2
CE
DI
CLK
DO
REC_L
REC_R
TO TUNER PWB
P25 11 - H
V
V
0.7V
0.7V
0V
0V
0V
11.7V
11.6V
11.6V
0V
2
1
3
0V
0V
0V
0V
18
17
16
15
14
13
12
11
10
9
8
7
6
5
4
3
2
1
Vcc
ALC
GND
ALC
RIPPLE
Nor/CrO2
+
+
-
-
Hich=CHROME
56K
56K
A
B
C
D
E
F
G
H
I
J K L M N O Q P T
18
1
CNP701
P27 12 - C
TO DISPLAY PWB
MAIN PWB-A1(1/3)
C630
1/50
C605
0.022
C604
100/25
C610 0.1
C612
0.1
C618
1/50
R616
3.9K
C614
0.0027
C608
10/50
C606
22/50
C628
1/50
C626
1/50
C624
1/50
R618
1K
R131 1.5K
C131
0.022
R135
10K
C133 0.0033
C135
47/25
C129
22/25
C127
270
R133
100
C148
0.047
Q112
KTA1266 GR
R148
22K
R146
150
(1/2W)
L103
100µH
R147
47K
Q114
KTC3203 Y
C141
0.039
R149
4.7
L104
330µH
C142
47/25
C140
0.0082/100
(ML)
Q113
KRC104 M
R144
47K
R145
4.7K
C145
0.001
R139
220
C138 220/10
C136 22/25
C128
22/25
270
R132
1.5K
C134
47/25
R134
100
R136
10K
C130
0.022
C132
0.0033
R143
220K
R140
10K
Q110
KTC3199 GR
R142
220K
R141
10K
Q111
KTC3199 GR
CNP701
FCC18

Other manuals for Sharp CD-BA120

Related product manuals