EasyManua.ls Logo

Sharp CD-BA120 - Page 23

Sharp CD-BA120
60 pages
Print Icon
To Next Page IconTo Next Page
To Next Page IconTo Next Page
To Previous Page IconTo Previous Page
To Previous Page IconTo Previous Page
Loading...
– 23 –
CD-BA120/125
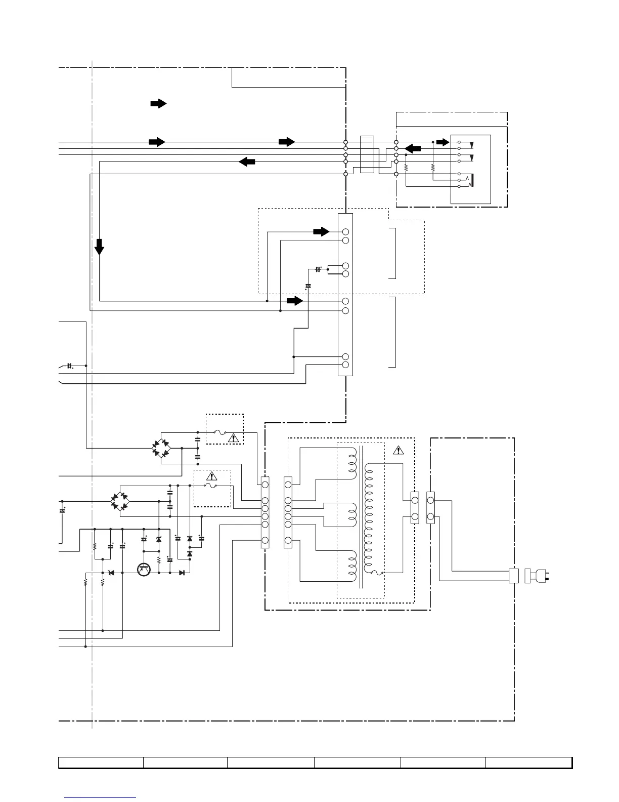
Figure 23 SCHEMATIC DIAGRAM (6/10)
7
8 9 10 11 12
R OUT
L OUT
SP_Lch
SP_Rch
SP_Lch_GND
SP_Rch_GND
SP_Lch
SP_Rch
SP_Lch_GND
SP_Rch_GND
2
3
4
5
6
2
3
4
5
6
1
2
1
1
1
2
1
2
+
+
+
+
REAR
SPEAKER
FRONT
SPEAKER
FM SIGNAL
MAIN PWB-A1 (2/3)
CD-BA125 ONLY
AC POWER
SUPPLY CORD
Q904
KTA1266 GR
R930
220
R929
220
C954
100/35
R928
12K
C955
47/50
C947
3300/25
D917
IN4004S
C956
47/50
ZD902
DZ300BSB
R927
2.2K
C957
47/50
C958
100/50
C959
100/50
D916
IN4004S
D915
IN4004S
C953
0.047
(ML)
C952
0.047
(ML)
D912
IN4004S
D911
IN4004S
D913
IN4004S
D914
IN4004S
CNP901
D910
RL204F
D909
RL204F
D907
RL204F
D908
RL204F
C950
0.047
(ML)
F902
1.6A/250V
F901
3A/250V
C946
2200/35
C951
0.047
(ML)
ZD903
DZ6R2ASA
T801
POWER
TRANSFORMER
T.F
CNP801
SO801
AC INPUT
SOCKET
SO901
SPEAKER
TERMINAL
R916
330
R917
330
JK901
HEADPHONES
C961
22/50
C960
22/50
FW902
1
55
1
HEADPHONES PWB-A3

Other manuals for Sharp CD-BA120

Related product manuals