EasyManua.ls Logo

Sharp CD-ES900 - Page 61

Sharp CD-ES900
96 pages
Print Icon
To Next Page IconTo Next Page
To Next Page IconTo Next Page
To Previous Page IconTo Previous Page
To Previous Page IconTo Previous Page
Loading...
CD-ES900/CD-ES99
6 – 9
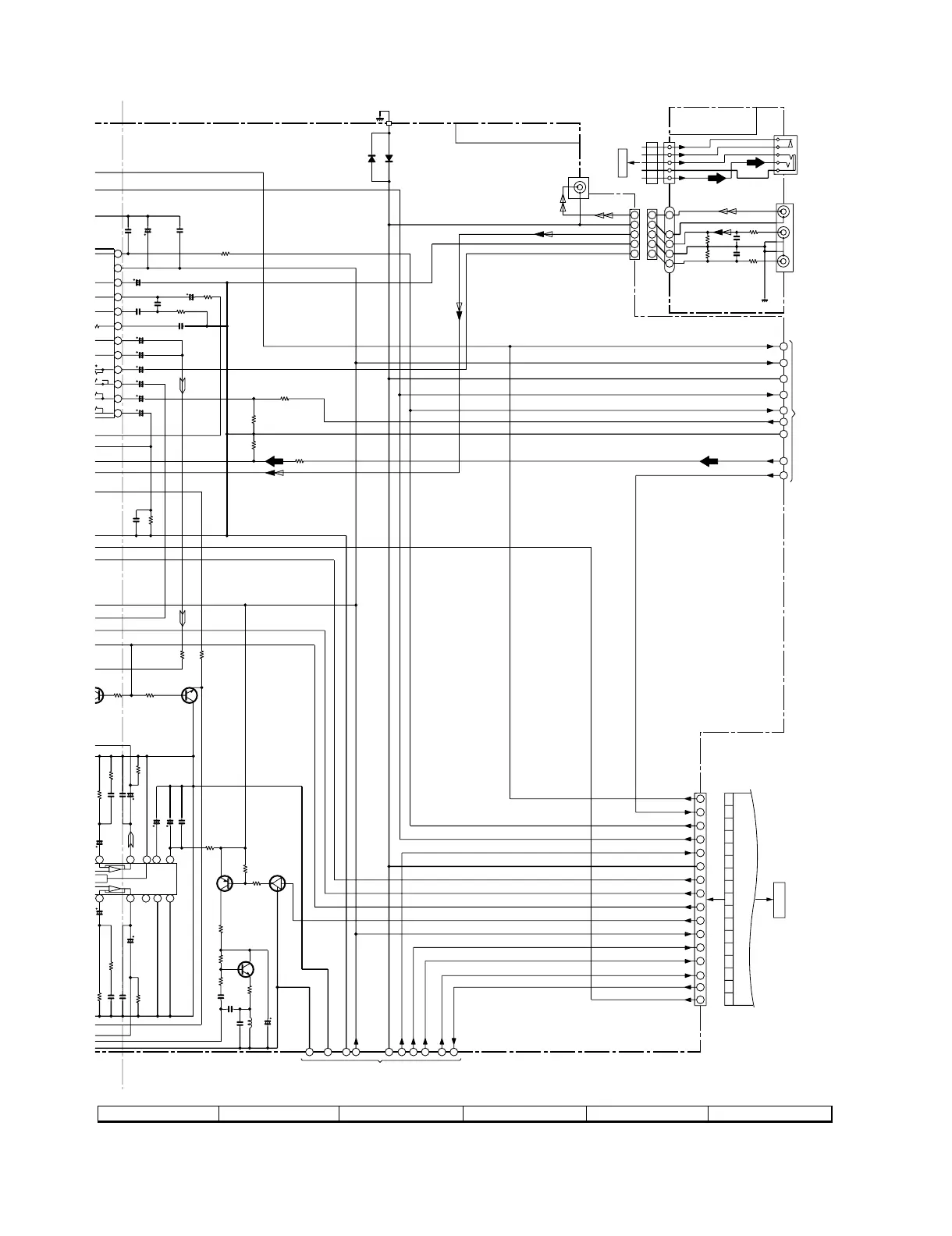
Figure 6-9 SCHEMATIC DIAGRAM (2/10)
0.7V
0.7V
0V
0V
11.6V
0V
11.6V
0V
0V
0V
1/50
1/50
47/25
1.5K
22/50
100
0.0033
1K
0.022
220/16
0.022
3.9K
0.0022
220/10
220/10
22/25
10K
6.8K
6.8K
4.7K
220
82(1/2W)
47K
22K
0.047(ML)
0.0082
0.039(ML)
KTC3203 Y
4.7
330 µH
47/25
KRC104S
220K
220K
0.0022
2.2K
10K
220P
O
R
13
14
15
16
17
18
19
20
21
22
23
24
10K
KTA1504 GR
47/25
0.0033
0.022
1/50
0.082
0.1
1/50
4.7/50
1/50
10K
10K
KTC3875 GR
10K
K
TC3875 GR
10K
1
.
5K
1/50
47K
22/50
0.022
100
8
9101112
1314151617
6.8K
390P
6.8K
390P
27K
27K
CE
SW_5V
A+10V
TAPE_A_GND
+B_PROTECT
M_+13
SP_DET
SP_RLY
REC_R
VIDEO OUT
REC_L
D_GND
M_GND
1
2
3
4
5
1
2
3
4
5
6-12 1-D~H
TO POWER SECTION
1
3
4
5
6
VIDEO IN
CHASSIS
AUX/VIDEO
R-CH
L-CH
HEADPHONES
5
1
GAME INPUT
PWB-B2
AGND
TUN_L
DO
TUN_R
CLK
DI
DGND
A+10V
2
1
3
SP_DET
SW_5V
4
M_+13V
5
REC/PLAY
T_BIAS
A+10V
8
7
6
T_T1/T2
S_MUTE
D_GND
9
10
11
12
13
14
15
16
CLK
DI
+B_PROTECT
CE
DO
SP_RLY
-20dB
M_+13V
SP_RLY
R-CH
GND
L-CH
6-13 11-B
TO POWER PWB
CNP901
6-11 10,11-H
TO TUNER SECTION
56K
56K
M
E
-
-
+
+
Nor/CrO2
RIPPLE
ALC
ALC
Vcc
R1
R2
R3
R4
R
SEL0
RIN
RTRE
B
ASS
R
OUT
V
REF
VDD
CLK
1
23
18 19 20 21 22 23 24 25
57
CNP701A
6-14 1 - F
TO DISPLAY PWB
4
9
6
8
3
2
7
5
1
GAME
INPUT
MAIN PWB-A1 (1/3)
+B
+B
+B
+B
+B
+B+B
+B
+B
+B
MUTING
MUTING
SWITCHING
BIAS
BIAS OSC
DS1SS133DS1SS133
R603
C602
C601
C653
C603
C608
R604
C610
R606
C606
C612
C624
C620
C622
C614
C616
C618
R642
R644
R643
R641
C626
R608
R136
R137
Q107
R139
Q108
R138
R130
R132
C130
C132
R134
C128
C135
C134
C133
R141
R158
Q110
Q109
R140
R142
R143
R144
C137
C138
C139
Q111
R145
L103
C140
WTM901
FW901
JK691
CNS603
CNP602
BI603
R690 C690
R691
C691
R693
JK690
R692
JK692
CNP701B
C131
C129
C127
R135
R131
C125
R133
C126
D691D690
7
8 9 10 11 12

Related product manuals