EasyManua.ls Logo

Sharp HT-CN300 - Page 19

Sharp HT-CN300
56 pages
Print Icon
To Next Page IconTo Next Page
To Next Page IconTo Next Page
To Previous Page IconTo Previous Page
To Previous Page IconTo Previous Page
Loading...
– 19 –
HT-CN300
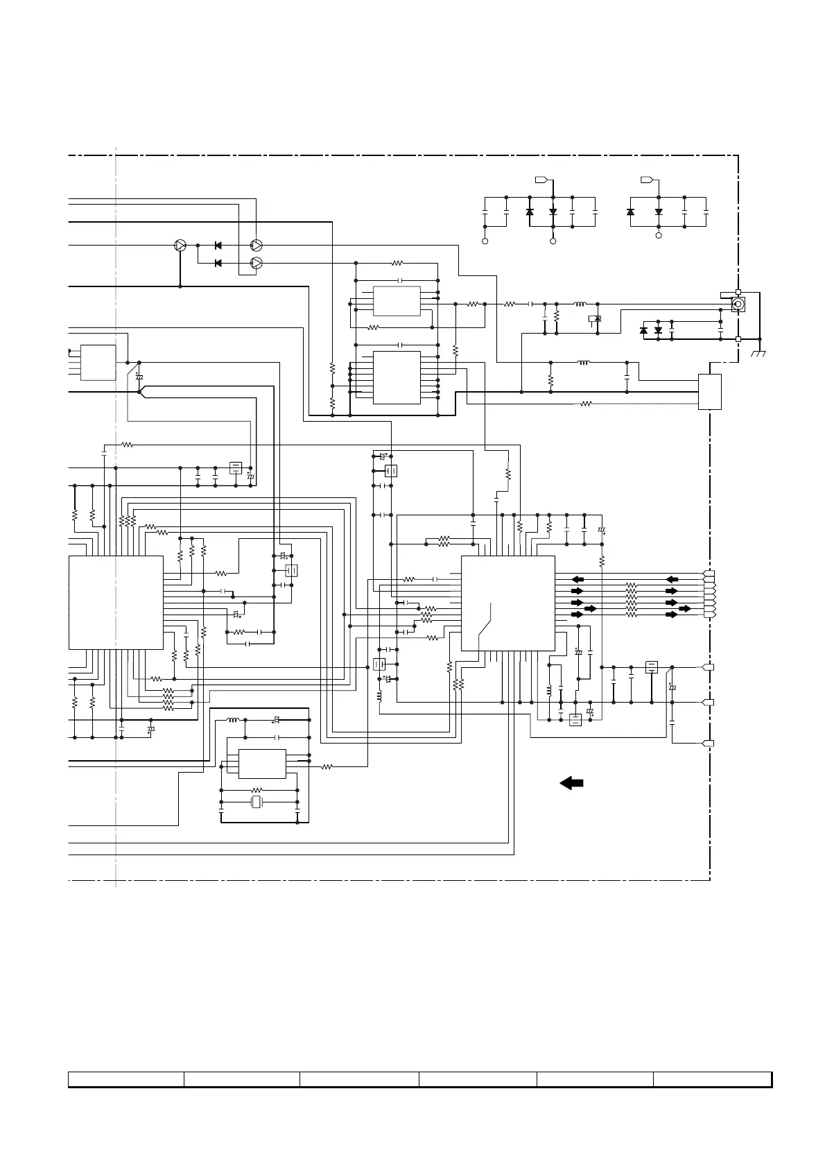
Figure 19 SCHEMATIC DIAGRAM (6/17)
7
8 9 10 11 12
AGND
AGND
GND
1
VD1
2
DGND1
3
XMT
4
WRB
5
RDB
6
SCCLK
D7
D6
D5
D4
VD2
DGND2
D3
D2
D1
D0
18
CSB
19
SCDOUT
20
INTB
21
EXTMEMB
22
SDATAN1
23
VD3
24
DGND3
25
SCLKN1
26
LRCKNN1
27
SDATAN2
28
SCLKN2
29
LRCLKN2
30
CLKIN
31
CLESEL
32
FILT2
33
FILT1
34
VA
35
AGND
36
RESETB
37
DD
38
DC
39
AUDATA2
40
AUDATA1
41
AUDATA0
42
LRCLK
43
SCLK
44
MCLK
1
1A
2
3Y
3
2A
4
GND
5
2Y
6
3A
7
1Y
8
VCC
3.3K
R716
10K
1
VCC
2
GND
3
VOUT
3
1
1
XT0
2
XT1/EXTCLK
3
DVDD
4
DVSS
5
TVDD
6
TX
7
MCK0
8
LRCK
9
BICK
10
SDT0
11
SDTI1
12
SDTI2
13
SDTI3
14
INT0
15
INT1
16
CAD1/CDT0
17
SDA1/CDT0
18
SCL/CCLK
19
CAD0/CSN
20
DZF2/OVF
21
AVSS
22
AVDD
23
VREFM
24
VCOM
25
DZF1
26
LOUT3
27
ROUT3
28
LOUT2
29
ROUT2
30
LOUT1
31
ROUT1
32
LIN
33
RIN
34
PVDD
35
R
36
PVSS
37
RX4
38
SLEVE
39
RX3
40
TST
41
RX2
42
I2C
43
RX1
44
PON
1
VIN
2
VC
3
VO1
4
NC
5
GND
6
VO2
1
1A
2
3Y
3
2A
4
GND
5
2Y
6
3A
7
1Y
8
VCC
3
1
2
2
2
3
1
3
21
CHGN1
CHGN2
1
/1E
2
S1
3
1I3
4
1I2
5
1I1
6
1I0
7
1Y
8
GND
9
2Y
10
2I0
11
2I1
12
2I2
13
2I3
14
S0
15
/2E
16
VCC
CHGN3
SHILD PLATE
[3]
DSP_FLOUT
[3]
DSP_FROUT
[3]
DSP_SLOUT
[3]
DSP_SROUT
[3]
DSP_COUT
[3]
DSP_SWOUT
[3]
DSP_AUDIOIN_R
[3]
DSP_AUDIOIN_L
AGND
+B
+B
+B
+B
+B
+B
+B
[1,2,3]
[1,3]
SW5V
[1,2,3]
DGND
[1,3]
AGND
[2,3]
AGND_A
IC708
AK4586VQ
620
21
22
23
24
25
26
27
28
20
29
1
FM SIGNAL
C844
270P(CH)
C845
68P(CH)
D708
KDS160
D709
KDS160
C760
0.22
C821
68P(CH)
D711
KDS160
D710
KDS160
C819
0.001
C822
68P(CH)
CON707
DVD GIGITAL IN
DIG2 JACK
C840
68P(CH)
D702
KDS160
D703
KDS160
IC709
GP1FA550R
DIGITAL IN
C762
0.001
Z705
02CZ5.1X
L722
2.2µH
R752
82
L721
2.2µH
C721
0.022
R731
47K
R751
470
C726
0.01
R730
330
C727
100P
(CH)
C751
47/10
C756
68P(CH)
R782
470
R741
18K
C752
0.1
R755
4.7
C753
0.1
R742
10K
C728
0.1
R760
470
R743
10K
C745
0.1
R815
470
C743
0.022
C741
47/16
L708
C733
0.022
IC708
AK4586VQ
ADC/DAC/DIR
CONVERTER
R750
100
R749 330
C846
68P
(CH)
C747
47/10
C746
0.1
R747
330
R753
330
R754
330
R748
330
C858
68P
(CH)
R744
2.2µH
R756
330
L715
2.2µH
C734
0.1
C750
2.2/50
C754
0.1
C748
47/10
C749
0.1
L710
C719
100/6.3
L707
C730
0.022
C757
68P(CH)
C758
68P
(CH)
R761 100
R762 100
R763 100
R764 100
R765 100
R767 100
R759
330
X701
12.288 MHz
C712
22P
(CH)
IC707
TC7WU04U
DUAL2-INPUT
NAND GATE
C711
22P
(CH)
R955 1M
C713 0.1
C714 10/16
L711
2.2µH
C708
22/16
C701
0.1
R783 330
R784 330
R787 330
R788 330
R785
330
R786 330
R717
100
C702
0.1
C709
470P
R718
10K
R728
47
C710
0.01
R719
33K
C715
2.2/50
C717
22/16
C716
0.1
L713
L709
C761 22P(CH)
R721
4.7K
R720
330
R722
4.7K
R723
4.7K
R724
330
R725
330
C704
22/16
C705
0.1
L712
C755
68P
(CH)
R758
330
R726 330
R727 100
R757 330
R701
3.3K
R735
10K
IC706
CS493292
DSP
C784
47/16
IC705
PQ025EZ
OLTAGE
GULATOR
R895
47K
R851
100K
C731
0.1
Q702
KRC107 S
D704
KDS160
D705
KDS160
Q721
KRA107 S
Q701
KRA107 S
IC722
74HC153F
IC721
TC7WU04U
DUAL2-INPUT
NAND GATE
C820
0.022
R733
330
R738
33K
C724
0.022
R740
47K
R746
100K
DIG1
OPTCAL

Related product manuals