EasyManua.ls Logo

Sharp HT-CN300 - Page 20

Sharp HT-CN300
56 pages
Print Icon
To Next Page IconTo Next Page
To Next Page IconTo Next Page
To Previous Page IconTo Previous Page
To Previous Page IconTo Previous Page
Loading...
HT-CN300
– 20 –
A
B
C
D
E
F
G
H
1
23456
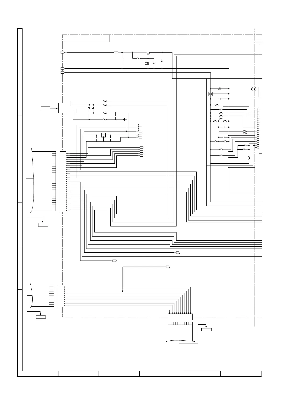
• NOTES ON SCHEMATIC DIAGRAM can be found on page 9.
Figure 20 SCHEMATIC DIAGRAM (7/17)
+3.3V_SWD
D_GND
GND
BACK UP +3.3V
AC_RLY
V_REC_MUTE
V_SW1
V_SW2
OSD_CS1
V_MUTE
DATA
CLK
DGND
DVD_FUNC
OSD_CS1
V_SW2
V_SW1
V_REC_MUTE
DVD_FUNC
DGND
AC_RLY
CLK
DATA
V_MUTE
+3.3V
+3.3V_BACKUP
D_GND
SW_5V
UN_SW_5V
VF1
VF2
-VP
DPL_LED
VIR_LED
DTS_LED
D.D_LED
TO
DISPLAY PWB
P16 1 - G
REM_ACK_LED
REMCON
DSP_RX_IN
DSP_RESET
FLD_SDATA
FLD_RESET
FLD_SCK
FLD_CS
CLK
DATA
CCB_CE0
CCB_CE1
CCB_CE2
STD LED
AAC_LED
DSP_POWER_IN
DSP_SMUTE_IN
DSP_STAND-BY
L_MUTE
FW11
TO
VIDEO PWB
P42 1 - C
CNP430
P
0
P
0
P
0
P
0
P
0
P
0
P
0
P
O
A
N
A
N
A
N
A
N
A
N
A
N
A
N
A
V
A
N
V
R
A
V
P
9
1
2
3
4
3
21
3
1
2
1
1
23456789
1011
11
1
1
2
3
4
5
6
7
8
9
10
10
23
22
21
20
19
18
17
16
15
14
13
12
11
10
9
8
7
6
5
4
3
2
1
1
24
25
26
27
28
29
29
[1,3]
3.3V
[1,2,3]
DGND
[3]
CCB_CE2
[3]
CCB_CE1
[3]
CCB_CE0
[3]
DATA
[3]
CLK
[3]
VP
[3]
VF2
[3]
VF1
[1,2,3]
UNSW5V
[1,3]
SW5V
[1,2,3]
DGND
[3]
L_MUTE
[1,2,3]
+B
+B
+B
+B
+B
+B
+B
+B
+B
+B
+B
+B
+B
UNSW5V
[1]
FUNCDVD
[1]
DG_CNG
DSP PWB-A1 (2/3)
CNP640
CNP670
TO
DISPLAY PWB
P16 1 - D
2
6
30
31
32
2
1
6
33
34
35
36
37
3
4
38
5
CNS10
FROM
SENSOR PWB
P30 1 - H
81
82
83
84
85
86
87
88
89
90
91
92
93
94
95
96
97
98
99
100
R989 1K
R990 1K
R947 1K
R948 1K
C916
0.022
C815
0.1
R794
100
R954
10K
R952
10K
R993
10K
R994
10K
C992
0.022
R992
1.8K
C991
0.022
R991
8.2K
R944 10K
R945 10K
R946 10K
R942 10K
R940
10K
C913
0.022
C908
47/16
L714
2.2µ
C907
47/10
C903
15P
(CH)
C909
1000/6.3
Z704
02CZ3.9X
R926
220
Q703
2SD1898
L702
2.2µH
C744
0.022
R983 1K
R984 1K
D706
KDS160
D707
KDS160
R985 1K
R986 1K
D701
KDS160
L704
2.2µH
C910
0.022
C911
0.022
CON703
CNP702
CNP704
CNP701
FW6
FW7

Related product manuals