EasyManua.ls Logo

Sharp HT-CN300 - Page 22

Sharp HT-CN300
56 pages
Print Icon
To Next Page IconTo Next Page
To Next Page IconTo Next Page
To Previous Page IconTo Previous Page
To Previous Page IconTo Previous Page
Loading...
HT-CN300
– 22 –
A
B
C
D
E
F
G
H
1
23456
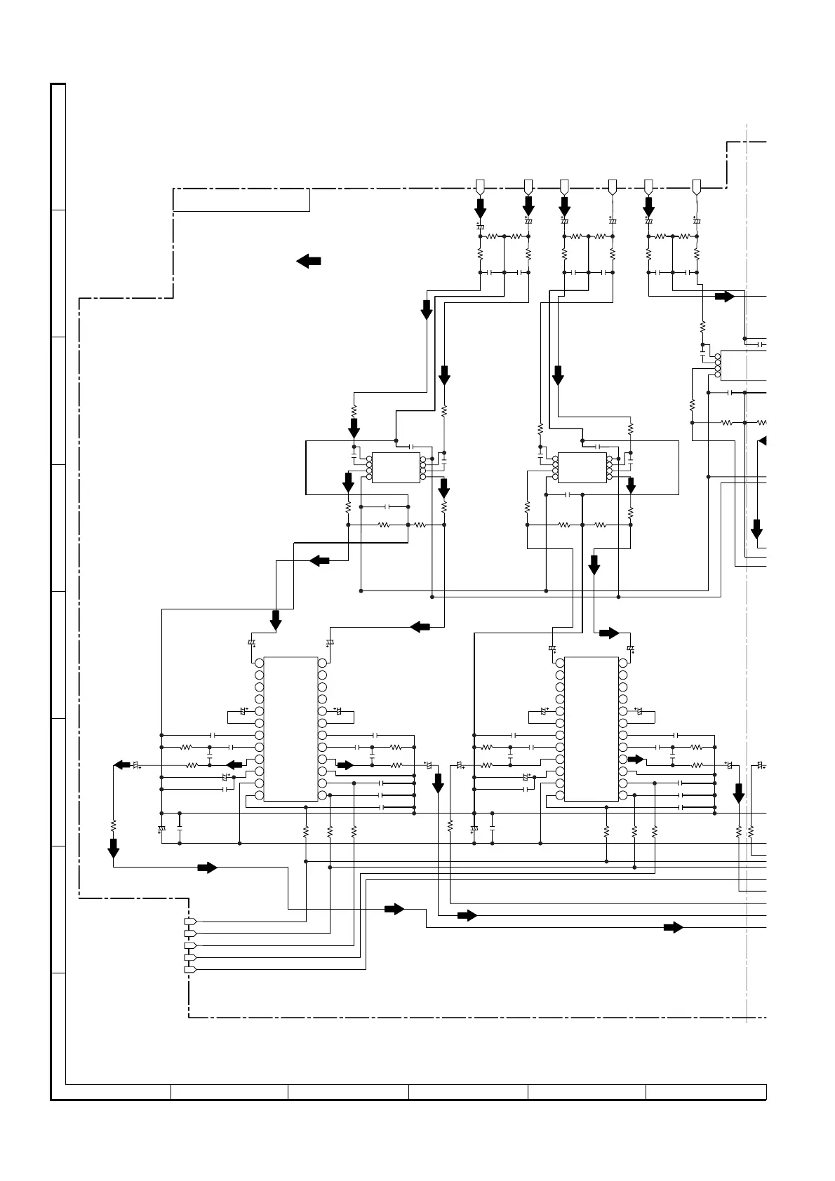
Figure 22 SCHEMATIC DIAGRAM (9/17)
L_OUT
R_OUT
SL_OUT
SR_OUT
C_OUT
SW_OUT
L_OUT
SL_OUT
GND
SW_OUT
GND
C_OUT
SR_OUT
AGND
AGND
AGND
CENTER-CH
SOBWOOFER-CH
SORROUND R-CH
SORROUND L-CH
OUT1
IN1N
IN1P
VPPIN2P
IN2N
OUT2
VDD
DI
CE
VSB
LOUT
LBASS
LTRE
LIN
LSELO
L4
L3
L2
L1R1
R2
R3
R4
RSEL
RIN
RTRE
RBASS
ROUT
VREF
VDD
CLK
DI
CE
VSB
LOUT
LBASS
LTRE
LIN
LSELO
L4
L3
L2
L1R1
R2
R3
R4
RSEL
RIN
RTRE
RBASS
ROUT
VREF
VDD
CLK
IC713
LC75341M
OUT1
IN1N
IN1P
VP
P
IN2P
IN2N
OUT2
VDD
OUT1
IN1N
IN1P
VPP
IN2P
IN2N
OUT2
VDD
C806
10/16
[1]
DSP_FLOUT
[1]
DSP_FROUT
[1]
DSP_SLOUT
[1]
DSP_SROUT
[1]
DSP_COUT
[1]
DSP_SWOUT
[2]
CLK
[2]
DATA
[2]
CCB_CE0
[2]
CCB_CE1
[2]
CCB_CE2
–B
–B
–B
+B
+B
+B+B
+B
+B
35
34
33
37
36
232425262827
DSP PWB-A1 (3/3)
FM SIGNAL
1
2
3
4
1
2
3
4
5
6
7
8
5
6
7
8
5
6
7
8
1
2
3
4
5
6
7
8
9
10
11
12
1
2
3
4
5
6
7
8
9
10
11
12
13
14
15
16
17
18
19
20
21
22
23
24
13
14
15
16
17
18
19
20
21
22
23
24
C932
10/16
C922
10/16
R729
330
R78
9
330
C904
0.0027
C921
0.1
R867
3.9K
C900
0.1
R872
220
C899
1/50
C923 100P(CH)
C925 100P(CH)
C924 100P(CH)
R878
1K
R880
1K
R879
1K
C950
100/16
C949
0.022
C817
0.022
R738
10
C961
1/50
C962
1/50
C890
1/50
C891
0.0027
C892
0.1
C893
0.1
R877
3.9K
R875
220
C895
10/16
C883
10/16
C894
10/16
C884 100P(CH)
C886 100P(CH)
C885 100P(CH)
C880
0.0027
C882
0.1
R864
3.9K
C881
0.1
C939
1/50
R874
220
R861
1K
R862
1K
R943
1K
IC712
LC75341M
AUDIO
PROCESSOR
C866
1/50
C879
1/50
C867
0.0027
C868
0.1
C869
0.1
C871
10/16
R865
3.9K
C929
1/50
C951
0.022
C816
0.022
R873
220
C870
10/16
C952
100/16
R739
330
R840
100
R843
100K
C829
0.022
R816
100K
C826
47P
(CH)
R834
1K
C718
0.022
IC716
NJM4580M
OPE AMP.
R841
560
C827
100P
(CH)
R835
1K
R844
1K
R846
560
R849
100K
C847
100P
(CH)
C850
0.022
R854
100K
C851
100P
(CH)
R863
560
R850
1K
IC711
NJM4580M
OPE AMP.
R856
1K
R822
560
R82
4
100
K
C837
100P(CH)
C843
0.022
R823
100K
C854
0.022
C853
0.022
C801
10/16
R801
27K
R802
27K
R803
220
R804
220
C803
0.015
C804
0.015
C802
10/16
C805
10/16
R805
27K
R806
27K
R807
220
R808
220
C807
0.015
C808
0.015
C810
10/16
C809
10/16
R809
27K
R810
27K
R811
220
R812
220
C811
0.015
C812
0.015
IC713
LC75341M
AUDIO
PROCESSOR
• NOTES ON SCHEMATIC DIAGRAM can be found on page 9.

Related product manuals