EasyManua.ls Logo

Sharp HT-CN300 - Page 23

Sharp HT-CN300
56 pages
Print Icon
To Next Page IconTo Next Page
To Next Page IconTo Next Page
To Previous Page IconTo Previous Page
To Previous Page IconTo Previous Page
Loading...
– 23 –
HT-CN300
7
8 9 10 11 12
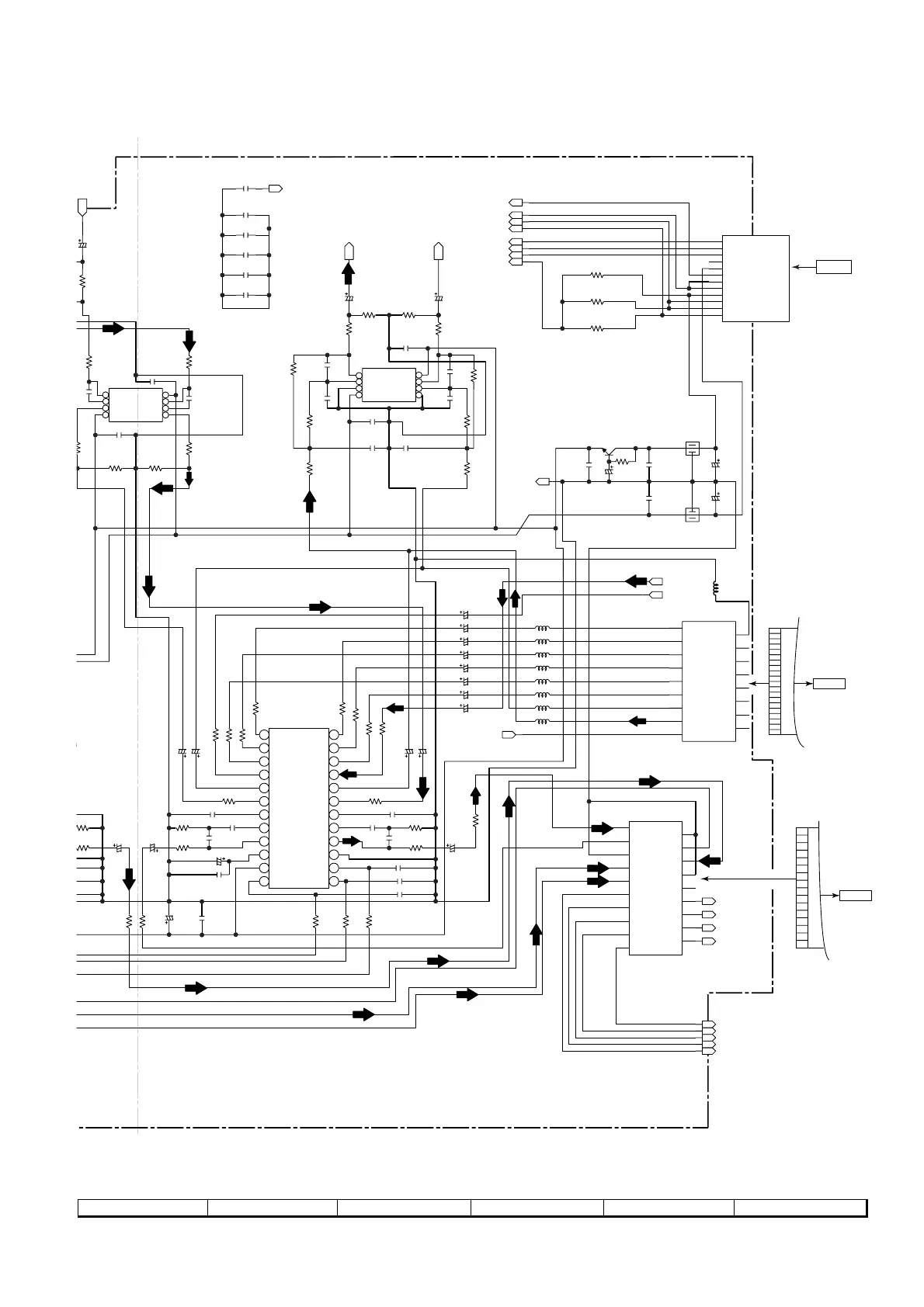
Figure 23 SCHEMATIC DIAGRAM (10/17)
TUNER_L
TUNER_R
L_OUT
R_OUT
DSP_L_IN
DSP_R_IN
AGND
VCR1_REC_L
VCR1_REC_R
FL_OUT
FR_OUT
SL_OUT
SR_OUT
C_OUT
SW_OUT
AGND
FRONT R-CH
FRONT L-CH
VCR1 IN
VCR2 IN
AUX IN
TUNER IN
REC_L
REC_R
AUX_L
AUX_R
VIDEO1_L
VIDEO1_R
VIDEO2_L
VIDEO2_R
GND_AUDIO
GND_AUDIO
GND_AUDIO
GND_AUDIO
FR_PRIOUT
FL_PRIOUT
C_PRIOUT
SW_PRIOUT
SL_PRIOUT
SR_PRIOUT
A_GND
A_GND
A_GND
+9V
-9V
GND_AUDIO
GND_AUDIO
GND_AUDIO
GND_AUDIO
L_MUTE
F_RLY
S_RLY
C_RLY
W_RLY
-20DBATT
FAN_CONT
PROTECT
POW_LEV
A_GND
THERMO
CNP550
TO
AUDIO PWB
P30 1 - C
FROM
AMP. PWB
P24 1 - G
FW12
DI
CE
VSB
LOUT
LBASS
LTRE
LIN
LSELO
L4
L3
L2
L1R1
R2
R3
R4
RSEL
RIN
RTRE
RBASS
ROUT
VREF
VDD
CLK
OUT1
IN1N
IN1P
VPPIN2P
IN2N
OUT2
VDD
OUT1
IN1N
IN1P
VPP IN2P
IN2N
OUT2
VDD
1
2
3
4
5
6
7
8
9
10
11
12
13
14
15
16
17
1
2
3
4
5
6
7
8
9
10
11
12
13
14
15
16
17
18
19
1
2
3
4
5
6
7
8
9
10
11
12
1
2
3
1
2
3
3
12
[1]
DSP_FROUT
[1]
DSP_AUDIOIN_L
[1]
DSP_AUDIOIN_R
[2]
VP
[2]
VF2
[2]
VF1
[1,2]
DGND
[1,2]
SW5V
[1,2]
3.3V
[1,2]
UNSW5V
[2]
L_MUTE
[2]
F_RLY
[2]
S_RLY
[2]
C_RLY
[2]
ATT20DB
[2]
W_RLY
[2]
THERMO
[2]
FANCNT
[2,3]
PROTECT
[2]
POWLEV
[2]
TUN_L
[2]
TUN_R
[2,3]
PROTECT
[1,2]
AGND_A
[1]
AGND
DGND_FL
CNS102
+9V
-9V
+3.3V1
+3.3V2
SW_5V
VF1
VF2
-VP
D_GND_FL
D_GND_DSP
A_GND1
UNSW_5V
A & D
D
D
A
D
D
D
A
A
D
D
D
CNP122
TO
AMP. PWB
P14 1 - G
–B
–B
–B
–B
–B
+B
+B
+B
+B
+B
+B
+B
+B
+B
+B
46
41
38
42
45
47
48
44
40
39
49
29
51
2
6
5
1
30
31
2122
20
32
47
23
1
1
2
3
4 5
6
7
8
2
3
4
5
6
7
8
1
2
3
4
5
6
7
8
9
10
11
12
13
14
15
16
17
18
19
20
21
22
23
24
CNP711
L741
CNP710
C972
220/16
C971
100/16
L901
2.2µH
C814
0.022
C813
0.022
Q704
2SD1898
C720
100/16
R814
220
C732
0.022
R827
1K
R828
1K
R799
1K
CNP713
R973
220
R972
100K
R971
100K
C953
10/16
C954
10/16
C955
0.022
R974
220
IC718
NJM4580M
OPE AMP.
R975
18K
C956
150P
(CH)
C957
100P(CH)
R977
12K
C960
0.022
C964
560P
(CH)
C959
100P
(CH)
R982
12K
C965
560P(CH)
R976
18K
C958
150P
(CH)
R978
33K
R979
33K
L731
L732
L733
L734
L735
L736
L737
L738
C861 1/50
C873 1/50
C862 1/50
C863 1/50
C864 1/50
C874 1/50
C875 1/50
C876 1/50
C943
10/16
R790
330
C918 1/50
C878 1/50
C944 100P(CH)
C946 100P(CH)
C945 100P(CH)
R884
3.9K
R887
220
R820
1K
C940
0.0027
R772
1K
R773
1K
R768
1K
R774
1K
R775
1K
IC720
LC75341M
AUDIO
PROCESSOR
R769
1K
R770
1K
R771
1K
C917 1/50
C865 1/50
R793
1K
C930
0.0027
C818
0.022
C931
0.1
C934
0.1
C935
10/16
R894
3.9K
R938
220
C932
10/16
C922
10/16
C948
100/16
C947
0.022
R729
330
R789
330
R
867
3
.9K
R
872
220
0
P(CH)
0
P(CH)
0
P(CH)
8
56
K
R824
100K
H
)
C843
0.022
C839
100P
(CH)
R825
560
R823
100K
R859
1K
C854
0.022
IC715
NJM4580M
OPE AMP.
C810
10/16
R812
220
2
5
C742
270P(CH)
C823
270P(CH)
C824
270P(CH)
C825
270P(CH)
C838
270P(CH)
C759
270P(CH)
L903
2.2µH
C942
0.1
C941
0.1
R881
1K
R882
1K
R883
1K
1
3
41M
D
IO
S
SOR
FW10

Related product manuals