EasyManua.ls Logo

Sharp HT-CN300 - Page 24

Sharp HT-CN300
56 pages
Print Icon
To Next Page IconTo Next Page
To Next Page IconTo Next Page
To Previous Page IconTo Previous Page
To Previous Page IconTo Previous Page
Loading...
HT-CN300
– 24 –
A
B
C
D
E
F
G
H
1
23456
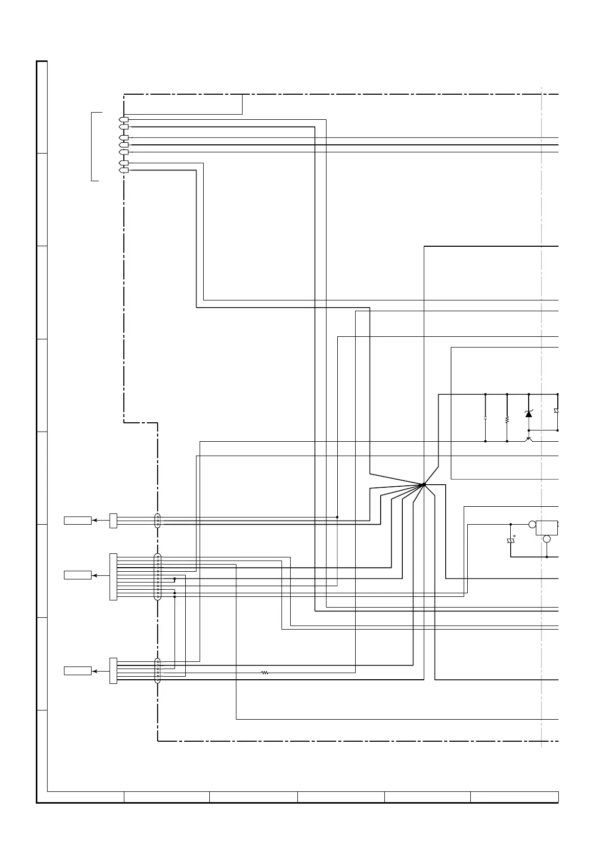
Figure 24 SCHEMATIC DIAGRAM (11/17)
CNP302
A_GTUN
D_GTUN
+9V
VF2
VF1
-VP
A_GND
-9V
UN_SW_5V
D_GND
D_GND
+9V
+3.3V
+3.3V
SW_5V
-5V
VIDEO_GND
SW_5V
UN_SW_5V
ASSIST
UN_SW_GND
+9V
-9V
+B
+B
+B
+B
+B
+B
+B
+B
-B
+B
+B
+B
+B
+B
+B
–B
–B
+B
–B
+B
+B
-5V
M_12VA
VF2
VF1
+3.3V
SW_5V
TO
AMP. PWB
P15 12 - C
TO
TUNER PWB
P27 11 - F
TO
DSP PWB
P23 12 - B
SW_5V
-5V
INOUT
GND
E
B
C
1
2
3
4
5
6
7
8
9
10
11
12
1
2
3
4
5
6
1
2
3
+B
-B
PGND
M_12VA
PGND_A
FANB
AMP. PWB-B3 (2/2)
FANGND
CNP713
TO
VIDEO PWB
P28 1 - D
CNP431
1
2
4
5
6
7
8
2
3
IC103
BA033T
VOLTAGE REG
U
Q113
KTA1274
Y
Z113
DZ5.6BSB
R116
22K
C129
0.022
C127
47/10
R139 10
CNS103
BI103
CNS102
CNS104
BI102
BI104
• NOTES ON SCHEMATIC DIAGRAM can be found on page 9.

Related product manuals