EasyManua.ls Logo

Sharp HT-CN400DVH - Page 13

Sharp HT-CN400DVH
76 pages
Print Icon
To Next Page IconTo Next Page
To Next Page IconTo Next Page
To Previous Page IconTo Previous Page
To Previous Page IconTo Previous Page
Loading...
– 13 –
HT-CN400DVH/HT-CN400DVE/HT-CN500DVH/HT-CN500DVE
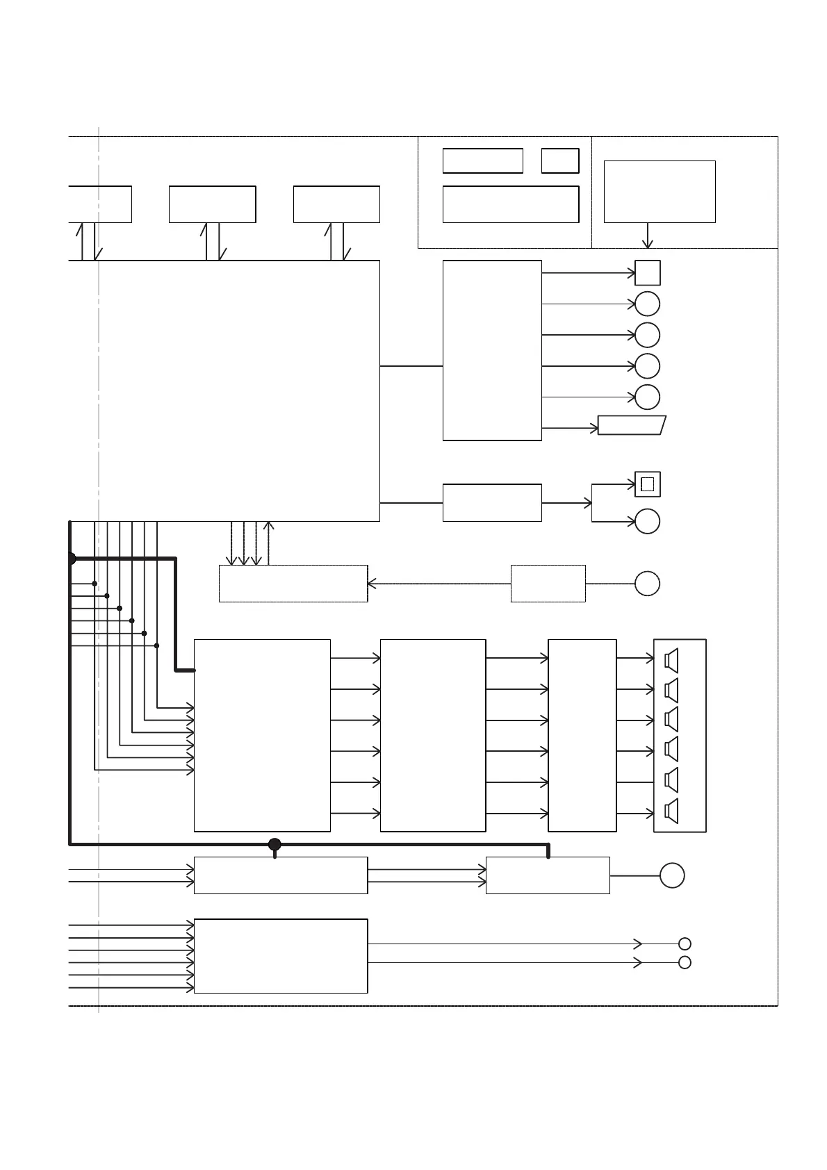
Figure 13 BLOCK DIAGRAM (2/2)
ESS6028
VIDEO FILTER
PANNEL BOARD
PT6311
Digital Audio Processo
DX-8000
FILTER
FR
C
FL
SL
SR
DTS Decoder
u-com
PHONE
PIC16C54C
TV ENCODE
DDX-2100*3
LT=L-0.707SL-0.707SR+0.707C
RT=R+0.707SL+0.707SR+0.707C
LINE OUT
LT
RT
PHONE VOLUME
PT2259
DDX-2100*2
SCART
CVBS
S-VIDEO
Y
Pb
FR
FL
C
SL
SR
SPEAKER OUT
OUTPUT
POWER BOARD
KEY ARRAY VFD
MPEG II Decoder
DOLBY DIGITAL Decoder
DOLBY PROG LOGIC Decoder
MP3 Decoder
WMA Decoder
Progressive Scan
Pr
DIGITAL OUT
OPTICAL
COAXIAL
FL
FR
C
SL
SR
SUB
L
R
DOWNMIXING
JRC4558
PHONEAMP.
TP5228
L
R
POWER
AMPLIFIER
SUB
SUB
FR
FL
C
SL
SR
SUB
Bass management
6CH Volume Control
Bass and Treble Control
EEPROMSDRAM
4*16M 24C02
FLASH
8M
PANNEL BOARD
POWER BOARD
Microphone
MIC A/D
WM8739
INPUT
MICAMP
JRC4558
IC106

Other manuals for Sharp HT-CN400DVH

Related product manuals