EasyManua.ls Logo

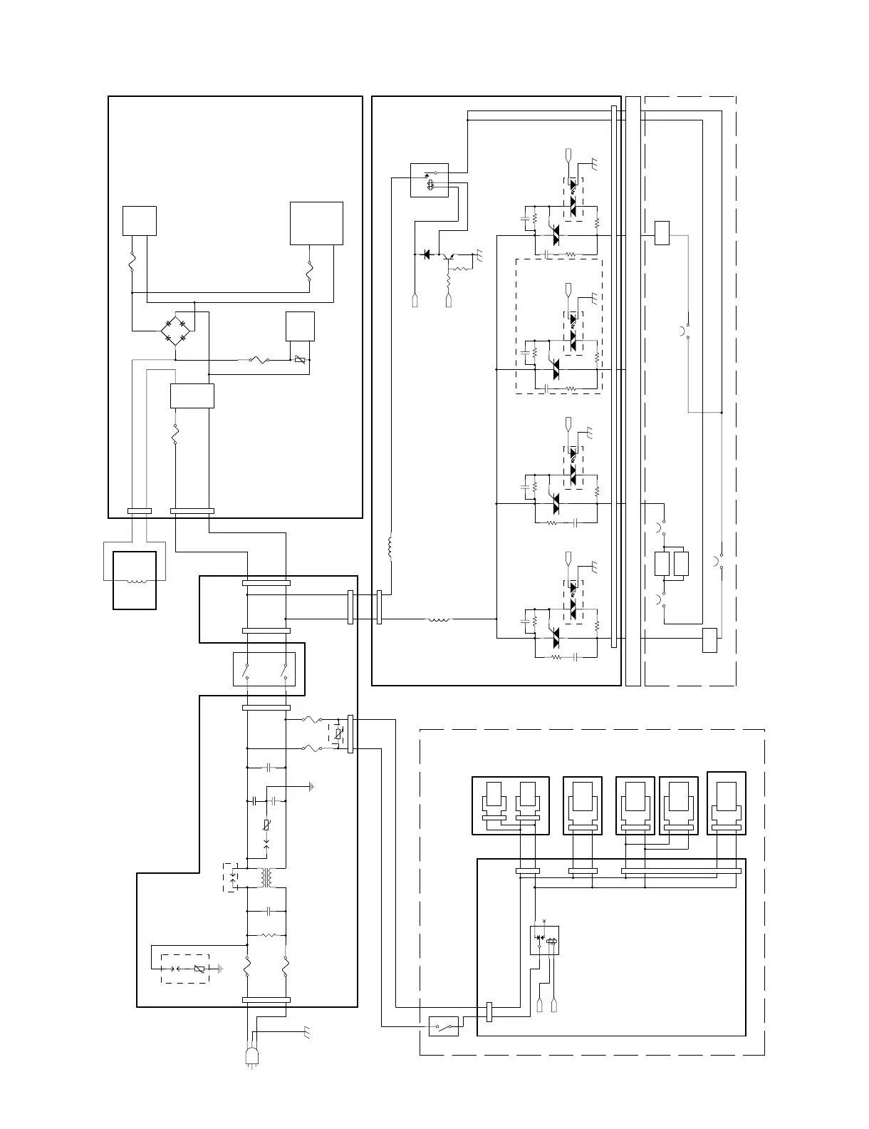
Sharp MX-4100N - H. AC power line diagram (200 V)

Sharp MX-4100N
524 pages
Print Icon
To Next Page IconTo Next Page
To Next Page IconTo Next Page
To Previous Page IconTo Previous Page
To Previous Page IconTo Previous Page
Loading...
MX-5001N ELECTRICAL SECTION 10 – 11
H. AC power line diagram (200V)
(1) MX-4101N/4100N (200V)
HLOUT_UM
INT24V1
HLOUT_EX
/HL_PR
HLOUT_US
24V3
WH_CNT
HLOUT_LM
L
N
T10AH/250V
T10AH/250V
2
6
RY1
6
2
GT1
GND
1
G
4
4
GND
T1
1
T2
drawer
TD1
SSR1SSR2
HL_UM
FUSING UNIT
6
2 GND
G
4
1
SSR3T2
T1
T2
MAIN POWER SW
T2.0AH/250V
WH-L WH-N
F3 F4
N/F
T2.0AH/250V
AC IN
TD2
TD3
T8AH/250V
T2.5A/250V
T4AH/250V
T1AH/250V
DCPOWER SUPPLY
Voltage
Generation
+ 5Vo
+ 5VL
ACPWB
no-mounting
no-mounting
no-
mounting
HL PWB
FW
Generating
Circuit
Voltage
Generation
+24V1
+24V2
+24V3
+24V4
+24V5
+12V
+5VN
+3.3V
WH-L
WH-N
NC
NO
10W
LCC
10W
DESK
MAIN UNIT
10W
MAIN UNIT
SCN
SCN unit
OPTION
7W
DESK
LCC
WARM HEATER SET:OPTION
WH PWB
OPTION
10W
14W
LSU
LSU
OPTION
CCD
TD4
6
2 GND
G
4
1
SSR4
T1
T2
HL_LM
TS_EX2THERMOSTAT
TS_LMTHERMOSTAT
HL_EX1
HL_EX2
THERMOSTAT TS_EX1
THERMOSTAT TS_MAIN
10mH
3A
Reactor
L1
A1A1
L2
F201
A3
F2
F001
~
~
+-
D204
VR1VR1
A2
VR2
F1
WH-SW
X001
F101
RY1RY1
VR3
F002

Table of Contents

Other manuals for Sharp MX-4100N

Related product manuals