EasyManua.ls Logo

Sharp SM-SX1 - Page 13

Sharp SM-SX1
56 pages
Print Icon
To Next Page IconTo Next Page
To Next Page IconTo Next Page
To Previous Page IconTo Previous Page
To Previous Page IconTo Previous Page
Loading...
SM-SX1/SX1W
– 13 –
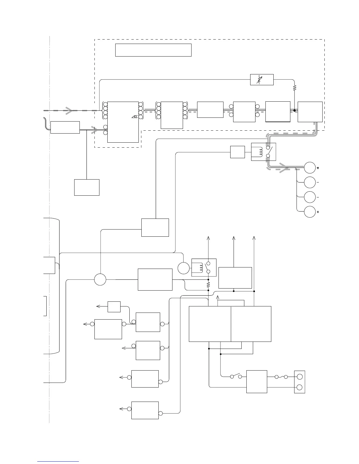
Figure 13 BLOCK DIAGRAM (2/2)
ICA4~ICA7
FET DRIVER
HIP2100
1
1
3
6
1
3
1
3
2
17
14
15
22
23
6
5
2
3
20
1
4
13
10
3
6
5
6
3
8
8
11
IC651
Q651,Q652
Q653,Q654
2
O
G
ANALOG AMP.
Q313~Q328
IC308
IC302,IC303,
D304~D308,
Q305~Q307
1BIT UNIT SECTION
VRA1~VRA4
DIGITAL INPUT
ANALOG
INPUT
SWITCHING
LOGIC CIRCUIT
Q203
Q204
RLY201
RLY202
N
0
Q
801
Q
802
Q
803
L
R
Q311
IC307
NJM4558M
MOTO
DRIVER
Q303
RLY303
R307
+22
G
1bit
+22V
1bit
-12V
1bit
-22V
IC301
NJM431U
REGULATOR
-22V
UNIT501
AC/DC
CONVERTER
UNIT502
AC/DC
CONVERTER
IC302
DC/DC
CONVERTER
TZ0775AF
IC306
NJM431U
Q306
Q307
IC303
NJM78M05
+12V
1bit
Dig+5V
Ana+5V
+5V
(Digital)
RELAY/SW/
MICROCOMPUTER
+5V
OP AMP. +10V
IC304
NJM78M12
+10V
IC304
NJM78M12
SW501
POWER
LINE
FILTER
F501
SM-SX1; 4A/125V
SM-SX1W; T3.15A L 250V
SOC501
AC INLET
SM-SX1; AC120V, 60Hz
SM-SX1W; AC110-127/
220-240V,50/60Hz
ANALOG
ICA2
NAND GATE
74AC00F
ICA3
AND GATE
TAC08F
QA1~QA8
LEVEL SHIFT
QA9,QA10
POWER
SWITCHING
LPF
Network
ICA1
7TH ORDER
MODULATION
CONVERSION
LSI
IX2815AF
FEEDBACK CIRCUIT
FEEDBACK LEVEL
ADJUSTMENT
PROTECT
OFFSET
DETECTION
SPEAKER
TERMINAL

Related product manuals