EasyManua.ls Logo

Siemens 7KE85 - Measured-Value Acquisition

Siemens 7KE85
490 pages
Print Icon
To Next Page IconTo Next Page
To Next Page IconTo Next Page
To Previous Page IconTo Previous Page
To Previous Page IconTo Previous Page
Loading...
Measured-Value Acquisition
Basic Principle
SIPROTEC 5 devices are equipped with a powerful measured-value acquisition function. In addition to a high
sampling frequency, they have a high measurand resolution. This ensures a high degree of measuring accu-
racy across a wide dynamic range. The 24-bit sigma/delta analog-digital converter represents the core of
measured-value acquisition. In addition, the oversampling function supports the high measurand resolution.
Depending on the requirements of the individual method of measurement, the sampling frequency is reduced
(Downsampling).
In digital systems, deviations from the rated frequency lead to additional errors. In order to avoid this, 2 algo-
rithm-dependent processes are used in all SIPROTEC 5 devices:
Sampling-frequency tracking:
The analog input channels are scanned for valid signals in cycles. The current power frequency is deter-
mined and the required sampling frequency is defined by using a resampling algorithm. The tracking is
effective in the frequency range between 10 Hz and 80 Hz.
Fixed sampling frequency – correction of the filter coefficients:
This method operates in a limited frequency range (f
rated
+/- 5 Hz). The power frequency is determined
and, depending on the degree of the frequency deviation, the filter coefficients are corrected.
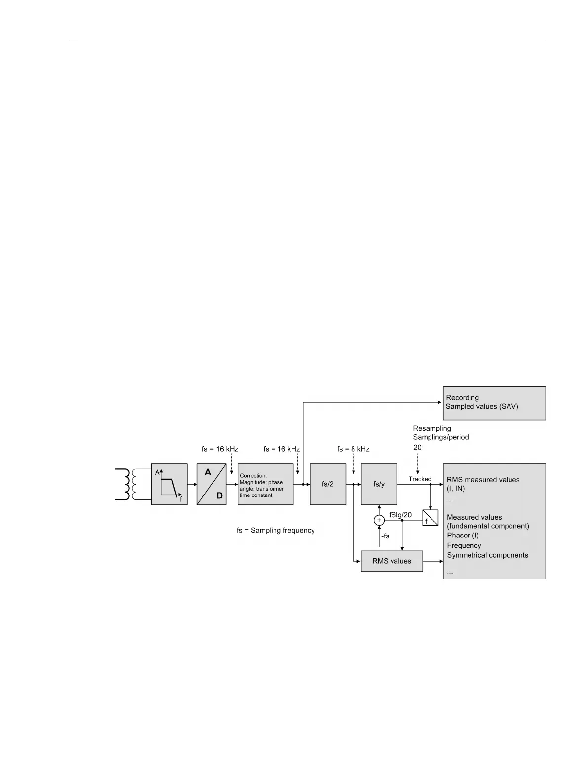
The following figure shows the basics of dealing with sampled values (SAV) in the measured-value acquisition
chain. Figure 3-22 shows to whom the various sampling frequencies are made available. In order to limit the
bandwidth of the input signals, a low-pass filter (anti-aliasing filter to maintain the sampling theorem) is
installed downstream. After sampling, the current input channels are adjusted. This means the magnitude,
phase, as well as the transformer time constant are corrected. The compensation is designed to ensure that
the current transformer terminal blocks can be exchanged randomly between the devices.
[dwmes7ke-210213-01.tif, 2, en_US]
Figure 3-22 Measured-Value Acquisition Chain
The internal sampling frequency of the SIPROTEC 5 devices is fixed at 16 kHz (sampling rate: 320 samplings
per 50-Hz cycle). All current and voltage inputs are sampled. After the correction of magnitude, phase and
transformer time constant, the 16-kHz sampled values (SAV) are sent to the fast-scan recorder. For RMS-value
calculations, the values are reduced to 8 kHz. For the RMS measurement, the measured-value window is
adjusted on the basis of the power frequency. For numerous Measurement applications, 20 samplings per
cycle are sufficient (if f
rated
= 50 Hz: sampling every 1 ms, at f
rated
= 60 Hz: sampling every 0.833 ms). This
sampling rate is an adequate compromise between accuracy and the parallel processing of the functions
(multi-functionality).
3.2
System Functions
3.2 Measured-Value Acquisition
SIPROTEC 5, Fault Recorder, Manual 65
C53000-G5040-C018-5, Edition 11.2017

Table of Contents

Related product manuals