EasyManua.ls Logo

Siemens Simovert Masterdrives Compact Plus Series - Page 236

Siemens Simovert Masterdrives Compact Plus Series
Print Icon
To Next Page IconTo Next Page
To Next Page IconTo Next Page
To Previous Page IconTo Previous Page
To Previous Page IconTo Previous Page
Loading...
06.2006 Parameterization
Siemens AG 6SE7087-6KP50
SIMOVERT MASTERDRIVES Operating Instructions 8-37
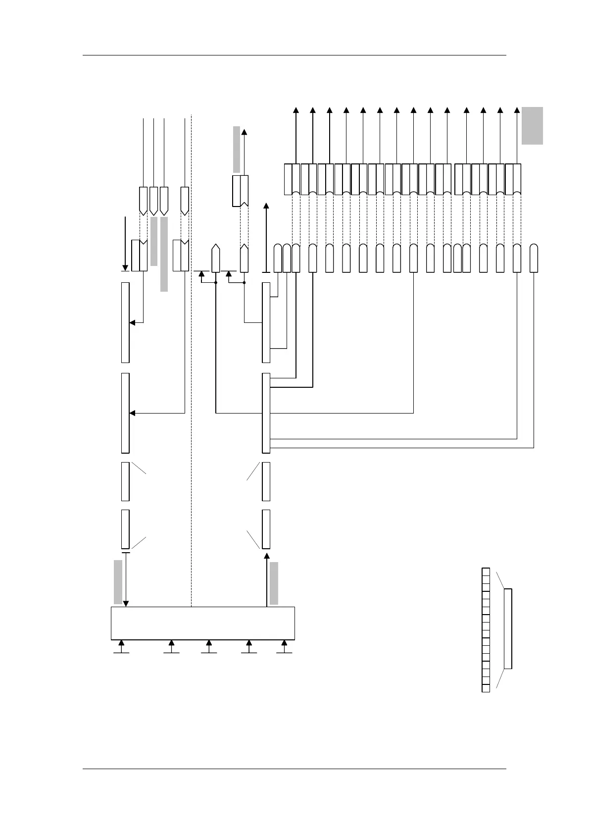
P572.1
B (3112)
B3115 External fault
Src Neg. Spd
B3114 MOP lower
B3110 PcD control
B3112 Negative Spd
P571.1
B (3111)B3111 Positive Spd
B3109 Jog Bit1
P568.1
B (3108)B3108 Jog Bit0
P566.1
B (3107)B3107 Acknowledge
B3106 Setpoint Release
B3105 No RGen Stop
B3104 RGen Release
B3103 Inv. Release
B3102 OFF3 (QStop)
P555.1
B (3101)B3101 OFF2 (electr.)
B3215
Src Pos. Spd
Src Jog Bit0
Src2 Acknowledge
Src1 OFF2
B3200
Bit0
to Bit15
K3002
1.CB Word2
r733.2
P443.B
K (3002)
Main setpoint
K3001
1.CB Word1
r733.1
P734.1(32)
K
K0032
Status word1
r552
Status word 1
from sheet
[200]
P734.2
K
KK0091
n(act) from sheet [500a.8]
Transmit actual values
Receive setpoints
Bit15
Bit14
PKW PKW PZD1 (Data word 1) PZD2 (Data word 2)
PKW PKW PZD1 (Data word 1) PZD2 (Data word 2)
Control word 1
B3100 ON/OFF1
Bit0
Bit1
Bit7
Reserved for write operations of
parameter data
Reserved for read
operations of
parameter data
Sheet [120]
Sheet [125]
B3113 MOP higher
• •
P554.1
B (3100)
Src ON/OFF1
Receive
Transmit
to sheet [310.1]
• • • • • •
• •
CB
configu-
ration
CB Parameter 1
0 ... 65535
P711.01
CB Parameter 10
0 ... 65535
P720.01
CB Parameter 11
0 ... 65535
P721.01 to .05
CB/TB TlgOFF
0 ... 6500 ms
P722.01 (10)
P722.01 =0 :
No monitoring
CB Bus Address
0 ... 200
P918.01 (3)
• • • • • •
• • • • • •
• • • • • •
For V/f control
KK0200
f(set,V/f) from sheet [400.5]
K0184
Isq(act) from sheet [390.4]
For torque control
P558.1
B (3102)
Src1 OFF3 (QStop)
P561.1
B (3103)
Src Inv. Release
P562.1
B (3104)
Src RGen Release
P563.1
B (3105)
Src No RGen Stop
P564.1
B (3106)
Src Setp. Release
P569.1
B (3109)
Src Jog Bit1
P573.1
B (3113)
Src MOP higher
P574.1
B (3114)
Src MOP lower
to sheet [180]
control word 1
r550
Setpoint and command source:
PROFIBUS 1. CB
PcD1 (Data word1)
Reserve
pos./neg. speed setp
Ramp-function gen. active
Energize main cont.
Undervoltage fault
Comp. Setp reached
PZD control
Set/actual deviation
Alarm effective
Switch-on ihibit
OFF3 effective
OFF2 effective
Fault effective
Operation
Ready
Ready for ON
15 0
1
StW 1
Setpoint and command source:
PROFIBUS 1. CB

Table of Contents

Related product manuals