EasyManua.ls Logo

Siemens Simovert Masterdrives Compact Plus Series - Page 86

Siemens Simovert Masterdrives Compact Plus Series
Print Icon
To Next Page IconTo Next Page
To Next Page IconTo Next Page
To Previous Page IconTo Previous Page
To Previous Page IconTo Previous Page
Loading...
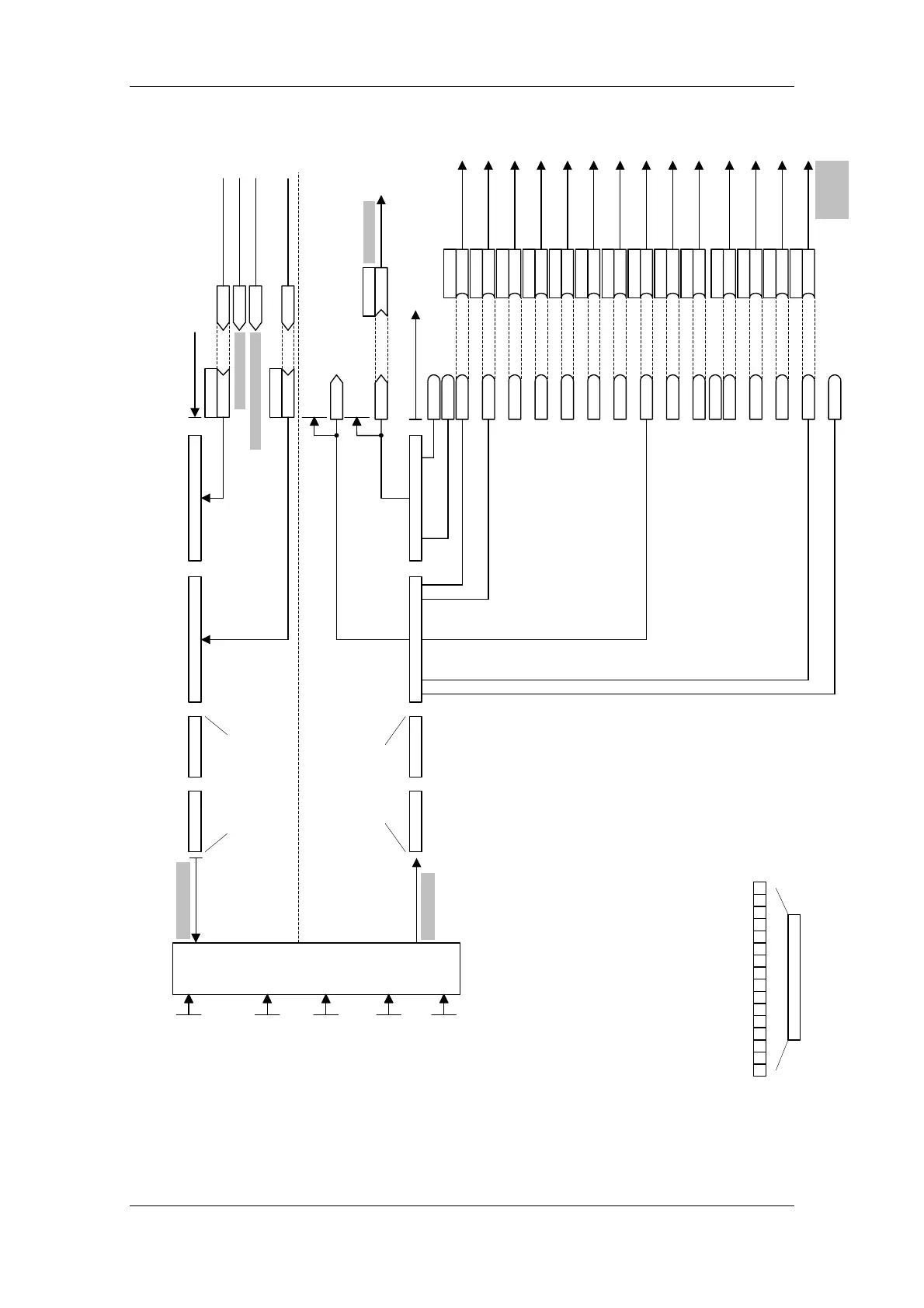
06.2006 Parametrierung
Siemens AG 6SE7087-6KP50
SIMOVERT MASTERDRIVES Betriebsanleitung 8-37
P572.1
B (3112)
B3115 externe Störung
Q.negative DR
B3114 Motorpoti tiefer
B3110 PZD-Führung
B3112 negative DR
P571.1
B (3111)B3111 positive DR
B3109 Tippen Bit1
P568.1
B (3108)B3108 Tippen Bit0
P566.1
B (3107)B3107 Quittieren
B3106 Sollw.-Freigabe
B3105 kein HLG-Halt
B3104 HLG-Freigabe
B3103 WR-Freigabe
B3102 AUS3 (SHalt)
P555.1
B (3101)B3101 AUS2 (elektr.)
B3215
Q.positive DR
Q.Tippen Bit0
Q.2 Quittieren
Q.1 AUS2
B3200
Bit0
bis Bit15
K3002
1.CB Wort2
r733.2
P443.B
K (3002)
Hauptsollwert
K3001
1.CB Wort1
r733.1
P734.1(32)
K
K0032
ZUW1
r552
Zustandswort1
von Blatt
[200]
P734.2
K
KK0091
n(ist)
von Blatt [500a.8]
Istwerte senden
Sollwerte empfangen
Bit15
Bit14
PKW PKW PZD1 (Datenwort1) PZD2 (Datenwort 2)
PKW PKW PZD1 (Datenwort1) PZD2 (Datenwort 2)
Steuerwort1
B3100 EIN/AUS1
Bit0
Bit1
Bit7
Reserviert für Schreib-
operationen von Parameterdaten
Reserviert für Lese-
operationen von
Parameterdaten
Blatt [120]
Blatt [125]
B3113 Motorpoti höher
• •
P554.1
B (3100)
Q.EIN/AUS1
Empfangen
Senden
zu Blatt [310.1]
• • • • • •
• •
PZD1 (Datenwort1)
Reserve
pos./neg. Drehzahlsollw.
Hochlaufgeber aktiv
HS ansteuern
Störung Unterspannung
Vergleichssollw. erreicht
PZD-Führung
Soll-Ist-Abweichung
Warnung wirksam
Einschaltsperre
AUS3 wirksam
AUS2 wirksam
Störung wirksam
Betrieb
Betriebsbereit
Einschaltbereit
15 0
1
ZUW1
CB-
Konfigu-
ration
CB-Parameter 1
0 ... 65535
P711.01
CB-Parameter 10
0 ... 65535
P720.01
CB-Parameter 11
0 ... 65535
P721.01 bis .05
CB/TB TLG-Ausz.
0 ... 6500 ms
P722.01 (10)
P722.01 =0 :
keine Überwachung
CB Busadresse
0 ... 200
P918.01 (3)
• • • • • •
• • • • • •
• • • • • •
Bei U/f-Steuerung:
KK0200
f(soll,U/f)
von Blatt [400.5]
K0184
Isq(ist)
von Blatt [390.4]
Bei Drehmoment-Regelung:
P558.1
B (3102)
Q.1 AUS3 (S Halt)
P561.1
B (3103)
Q.WR-Freigabe
P562.1
B (3104)
Q.HLG-Freigabe
P563.1
B (3105)
Q.kein HLG-Halt
P564.1
B (3106)
Q.Sollw Freigabe
P569.1
B (3109)
Q.Tippen Bit1
P573.1
B (3113)
Q.Motorpoti höher
P574.1
B (3114)
Q.Motorpoti tiefer
zu Blatt [180]
Steuerwort 1
r550
Sollwert- und Befehlsquelle:
PROFIBUS 1. CB
Sollwert- und Befehlsquelle:
PROFIBUS 1. CB

Table of Contents

Related product manuals