EasyManua.ls Logo

Sipromac 350 - Page 44

Sipromac 350
57 pages
Print Icon
To Next Page IconTo Next Page
To Next Page IconTo Next Page
To Previous Page IconTo Previous Page
To Previous Page IconTo Previous Page
Loading...
IN
ALL
XX DLPP
10
07 08
control
VACUUM PACK
SIPROMAC
St-Germain de Grantham
QUEBEC ,CANADA
category
app
system
options
model
usual
fonctions
volt.
block
drawconcept
year
month
day
circuit
006-0237
PAGE
2 de 2
FULL FILENAME H:\DESSIN\DEPTDESS-2\PLAN ÉLECTRIQUE\006 + PART LIST 2010\350\006-0237 CONT..VSD
PAGE
2 de 2
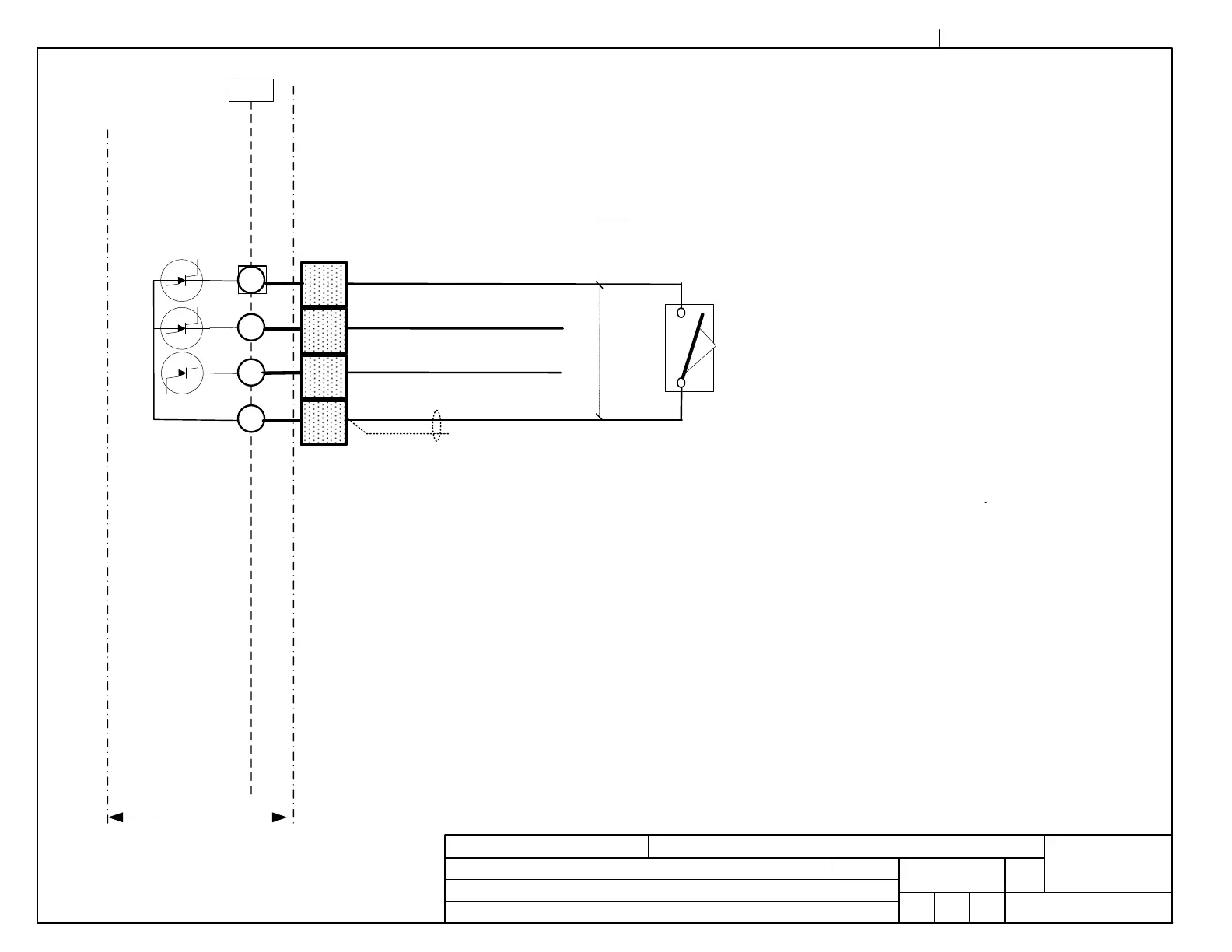
006-0237
PC BOARD
ooooooo
350
MC-40
MC40
CV
WHITE N/A
RED N/A
1
2
3
4
BLACK
GREEN
1
2
3
4
shield
JP4
JP4
JP4
JP4
WCV

Related product manuals