EasyManua.ls Logo

SOLINTEG INTEG M MHT-10K-40 - Page 74

SOLINTEG INTEG M MHT-10K-40
104 pages
Print Icon
To Next Page IconTo Next Page
To Next Page IconTo Next Page
To Previous Page IconTo Previous Page
To Previous Page IconTo Previous Page
Loading...
74
User Manual
MHT-4~20K series
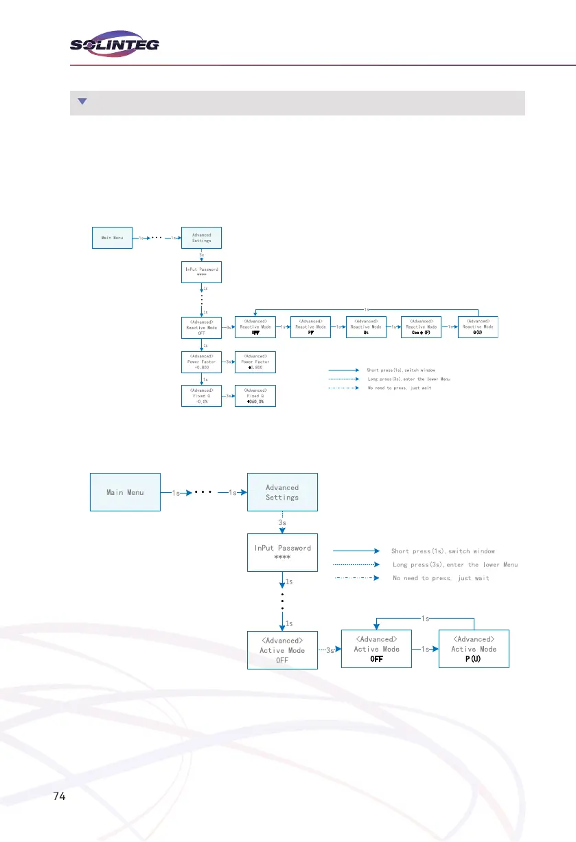
7.8.4 Select Reactive and Active Modes via OLED Display

display.Please enter the password to check Reactive and Active Modes. To obtain the




following.

Related product manuals