EasyManua.ls Logo

Sony CCD-TRV21E - STOP to PB (Playback) Mode

Sony CCD-TRV21E
37 pages
Print Icon
To Next Page IconTo Next Page
To Next Page IconTo Next Page
To Previous Page IconTo Previous Page
To Previous Page IconTo Previous Page
Loading...
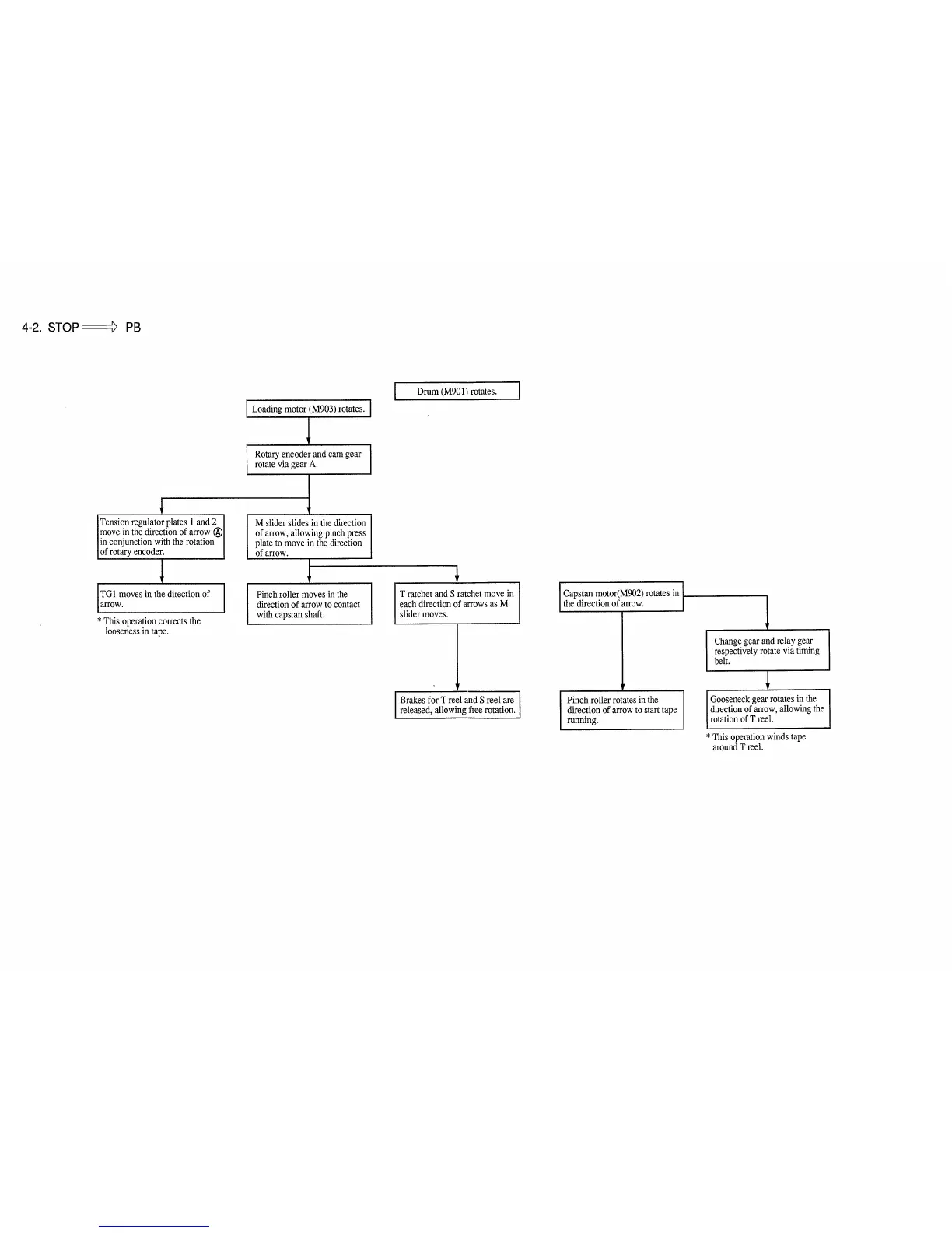
4-2. STOP PB
Loading motor (M903) rotates. [
1
I otary encoder and cam gear I
rotate via gear A.
I
Drum (M901) rotates.
I
Tension regulator plates 1 and 2 [
move in the direction of arrow (_)[
in conjunction with the rotation I
of rotary encoder. [
,!
ITG1 moves in the direction ofarrow. I
*This operation corrects the
looseness in tape.
M slider slides in the direction
of arrow, allowing pinch press
plate to move in the direction
of arrow.
Pinch roller moves in the
direction of arrow to contact
with capstan shaft.
T ratchet and S ratchet move in
each direction of arrows as M
slider moves.
Brakes for T reel and S reel are |
/
released, allowing free rotation.
l
l Capstan motor(M902) rotates inthe direction of arrow.
Pinch roller rotates in the
direction of arrow to start tape
running.
1
Change gear and relay gear
respectively rotate via timing
belt.
Gooseneck gear rotates in the
direction of arrow, allowing the
rotation of T reel.
* This operation winds tape
around T reel.

Related product manuals