EasyManua.ls Logo

Sony CCD-TRV21E - STOP to REWIND Mode

Sony CCD-TRV21E
37 pages
Print Icon
To Next Page IconTo Next Page
To Next Page IconTo Next Page
To Previous Page IconTo Previous Page
To Previous Page IconTo Previous Page
Loading...
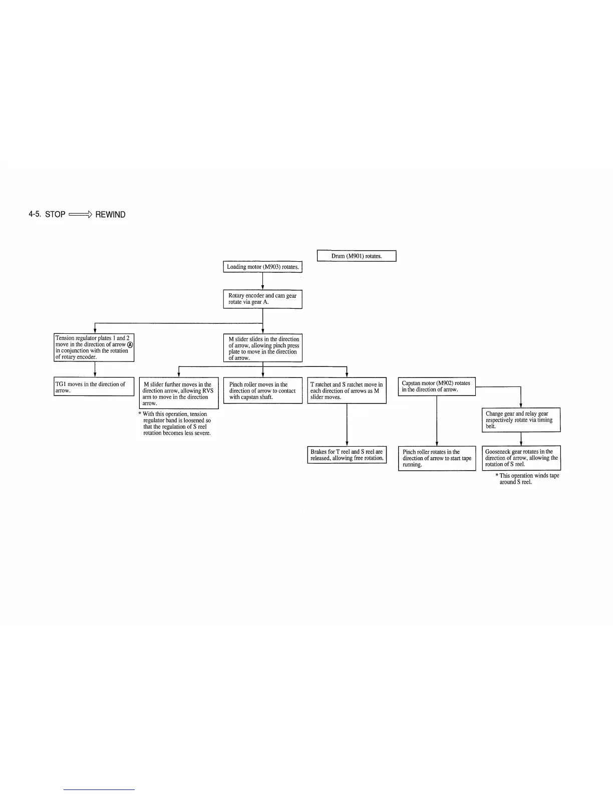
4-5. STOP REWIND
Loading motor (M903) rotates. [
Rotary encoder and cam gear /
/
rotate via gear A.
J
Drum (M901) rotates.
Tension regulator plates 1 and 2 [
move in the direction of arrow (_)[
in conjunction with the rotation
of rotary encoder.
TG 1moves in the direction of
arrow.
M slider further moves in the
direction arrow, allowing RVS
arm to move in the direction
arrow.
M slider slides in the direction
of arrow, allowing pinch press
plate to move in the direction
of arrow.
!
Pinch roller moves in the
direction of arrow to contact
with capstan shaft.
T ratchet and S ratchet move in
each direction of arrows as M
slider moves.
* With this operation, tension
regulator band is loosened so
that the regulation of S reel
rotation becomes less severe.
Brakes for T reel and S reel arereleased, allowing free rotation.
Capstan motor (M902) rotates
in the direction of arrow.
r
Pinch roller rotates in the
direction of arrow to start tape
running.
L
Change gear and relay gear
respectively rotate via timing
belt.
Gooseneck gear rotates in the
direction of arrow, allowing the
rotation of S reel.
* This operation winds tape
around S reel.

Related product manuals