EasyManua.ls Logo

Sony DCR-PC1000 - Page 39

Sony DCR-PC1000
87 pages
Print Icon
To Next Page IconTo Next Page
To Next Page IconTo Next Page
To Previous Page IconTo Previous Page
To Previous Page IconTo Previous Page
Loading...
DCR-PC1000/PC1000E
4-7 4-8
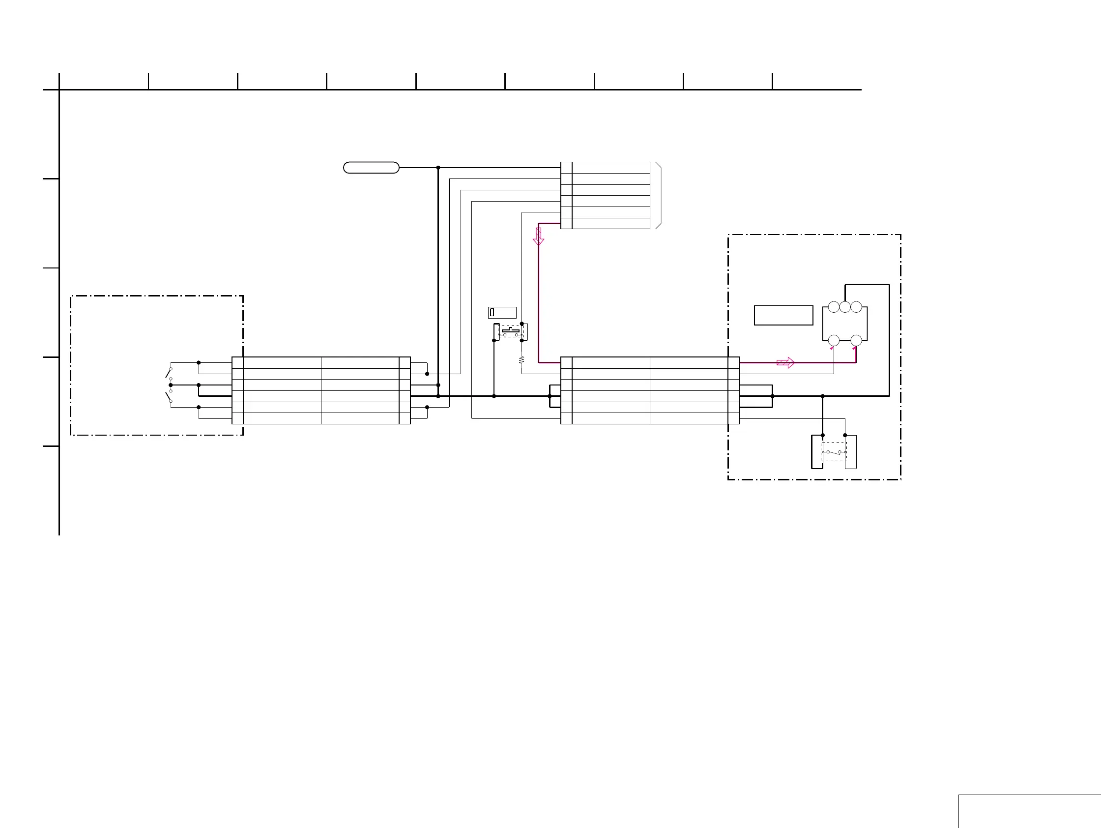
For Schematic Diagram
Refer to page 4-83 for printed wiring board of CK-149.
Refer to page 4-89 for printed wiring board of FP-220.
CK-149/AD11800/FP-220
CONTROL SWITCH BLOCK(AD11800)is
replaced as a block.
So its PRINTED WIRING BOARD and
SCHEMATIC DIAGRAM are omitted.
2.8
2.8
S961
1
3
2
4
6PCN962
1
2
3
4
5
6
6PCN961
1
2
3
4
5
6
6P
CN963
1
2
3
4
5
6
LND961
CH_GND
1200
R961
S002
S001
S001
2
3
1
4
AN48830B-NL
IC001
123
45
1
A
6P
1
2
3
4
5
6
6P
1
2
3
4
5
6
REG_GND
REG_GND
DAIL_A
DAIL_A
DAIL_B
DAIL_B
KEY_AD3
REG_GND
KEY_AD4
PANEL_O/C
D_2.8V
PANEL_REW
REG_GND
REG_GND
REG_GND
D_2.8V
DAIL_B
DAIL_A
REG_GND
REG_GND
LND001
LND002
LND003
LND004
LND005
LND006
DAIL_B
DAIL_B
DAIL_A
DAIL_A
REG_GND
REG_GND
D_2.8V
REG_GND
PANEL_REW
PANEL_O/C
73
B
52
E
64
16
9
D
8
C
CK-149 BOARD
SWITCH, CONNECTOR
XX MARK:NO MOUNT
LND004
LND002
LND003
LND005
LND006
LND001
(PANEL REVERS)
TO
FP-168
FLEXIBLE
BOARD
CONTROL SWITCH BLOCK
(AD11800)
XX MARK:NO MOUNT
FP-220
FLEXIBLE BOARD
PANEL O/C,REVERSE SW
XX MARK:NO MOUNT
(DIAL)
(SET)
(PAGE 4-16)
IC001
PANEL OPEN/CLOSE
SENSOR