EasyManua.ls Logo

Sony HBD-DZ810 - Schematic Diagram -JACK Section

Sony HBD-DZ810
92 pages
Print Icon
To Next Page IconTo Next Page
To Next Page IconTo Next Page
To Previous Page IconTo Previous Page
To Previous Page IconTo Previous Page
Loading...
HBD-DZ170/DZ171/DZ175/DZ310/DZ510/DZ610/DZ810
HBD-DZ170/DZ171/DZ175/DZ310/DZ510/DZ610/DZ810
4545
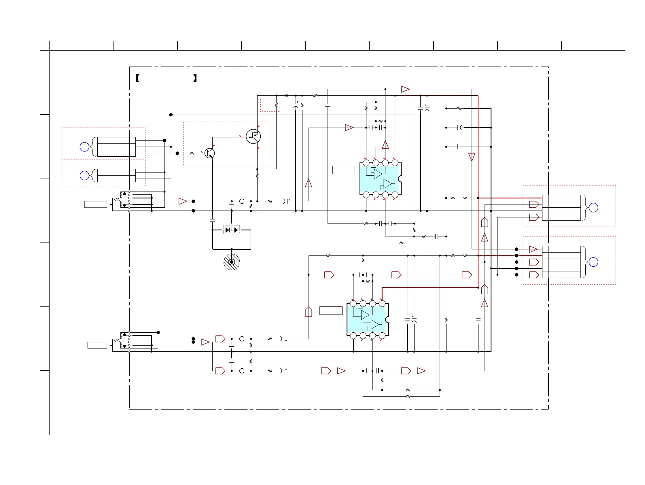
5-20. SCHEMATIC DIAGRAM – JACK Section –
BOARD
Q
CN5007
FL
BOARD
R
CN5006
FL
IO
CN4007
T
BOARD
IO
CN4008
U
BOARD
4.6
4.6 4.6
4.6
9
4.6
4.6
4.6
4.6
4.6
4.6
4.6 9
4.6
DZ310/DZ510/DZ610/DZ810
DZ170/DZ171/DZ175
DZ310/DZ510/DZ610/DZ810
DZ170/DZ171/DZ175
DZ310/DZ510/DZ610/DZ810
DZ170/DZ171/DZ175
2.4
2.4
0
2.4
0
CL5101
(CHASSIS)
1
2
3
4
5
CN5104
5P
MIC
9V
L
GND
R
8765
4321
NJM4558M-TE2
IC5101
MIC AMP
R5131
3.3k
2.2k
R5125
470
R5111
4.7k
R5130
1k
R5120 CL5109
R5113
470
CL5103
0.47
C5112
68p
C5122
22k
R5119
CL5110
10V
C5130
100
1000p
C5104
C5126
0.1
CL5108
0
R5115
1000p
C5102
C5120
470p
C5103
1000p
1k
R5128
0.068
C5123
R5110
100k
R5126
1k
C5128
0.1
470
R5112
CL5107
22k
R5116
R5122
22k
1k
R5121
C5124
220p
C5101
1000p
1M
R5124
CL5102
R5127
1k
16V
47
C5131
CL5105
0.1
C5127
R5132
4.7k
C5125
0.1
470p
C5116
CL5111
1
2
3
4
4P
CN5103
9V
L
GND
R
16V
C5109
10
8765
4321
NJM4558M-TE2
IC5102
LINE AMP
100k
R5108
CL5104
CL5106
RT1P141M-TP-1
Q5102
MIC BIAS SWITCH
2.7k
R5106
1k
R5107
2SC4154TP-1EF
Q5101
MIC BIAS SWITCH
R5101
10k
2.2k
R5105
FB5101
0uH
FB5103
0uH
MC2840-T112-1
D5101
220p
C5119
6.3V
100
C5106
6.3V
100
C5129
16V
10
C5107
16V
10
C5108
3.3k
R5129
100k
R5109
R5117
22k
C5121
220p
R5118
15k
R5123
1k
C5117
470p
470p
C5118
FB5102
0uH
R5135
0
CL5112
CL5113
CL5115
CL5114
1k
R5134
J5101
J5102
1
2
3
3P
CN5106
J1_DET
A_CAL
DC_CONT
1
2
2P
CN5105
J1_DET
A_CAL
-
+
+
-
-
+
-
+
JACK BOARD
IC5101
IC5102
AUDIO IN
A.CAL MIC
C
254
B
1 9
E
F
3
A
86
D
7
(Page 50)
(Page 50)
(Page 43)
(Page 43)

Table of Contents

Related product manuals