EasyManua.ls Logo

Sony HCD-DZ119 - Block Diagram - AUDIO Section

Sony HCD-DZ119
82 pages
Print Icon
To Next Page IconTo Next Page
To Next Page IconTo Next Page
To Previous Page IconTo Previous Page
To Previous Page IconTo Previous Page
Loading...
2828
HCD-DZ119/DZ410
HCD-DZ119/DZ410
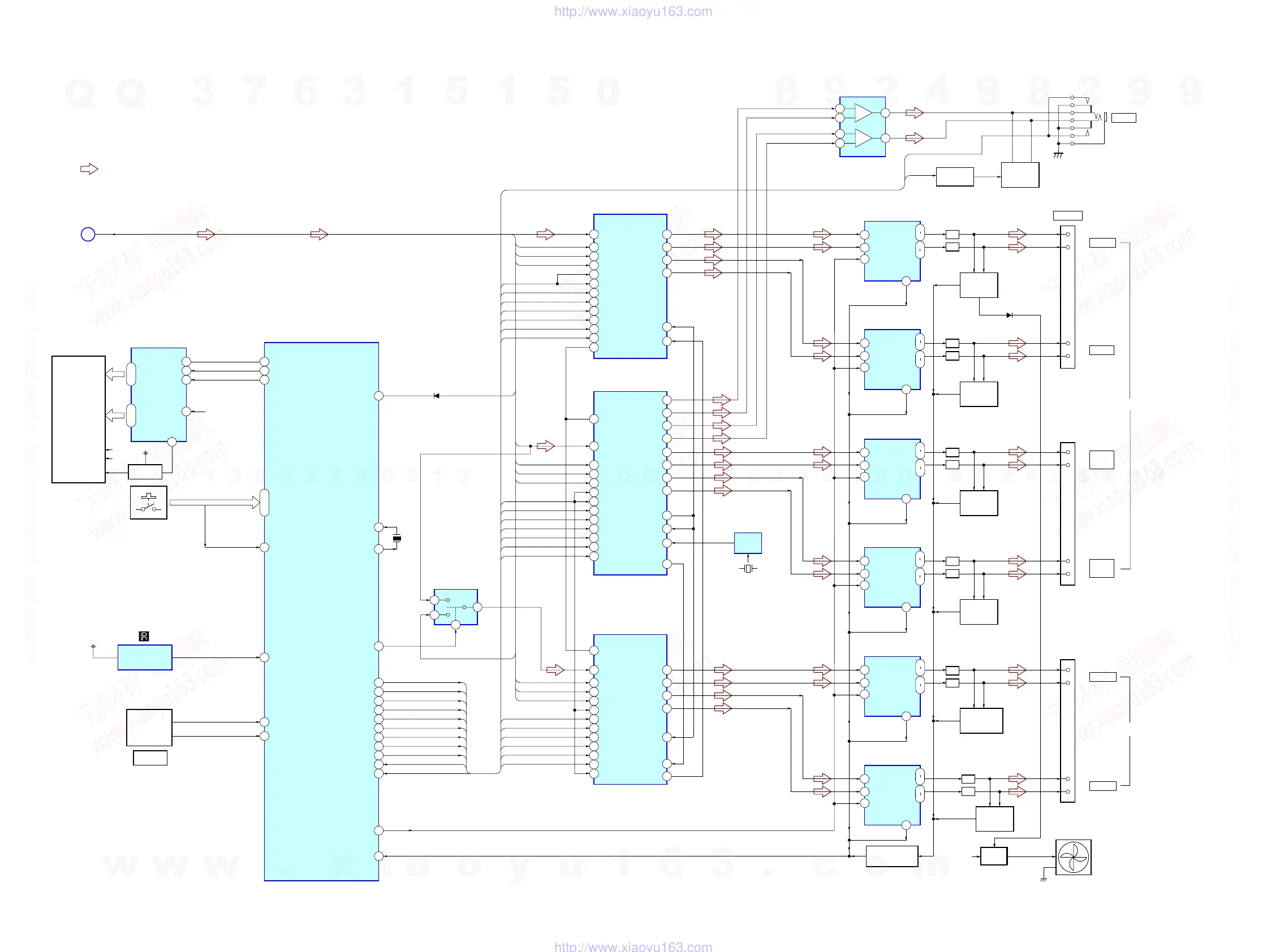
6-3. BLOCK DIAGRAM – AUDIO SECTION –
: AUDIO
• Signal Path
IC3250
S-MASTER DIGITAL AMP
TB301
(+)
(–)
IC3030
S-MASTER PROCESSOR
31
DATA
36
XFSIIN
30
BCK
23
SCLATCH
27
INIT
18
NSPMUTE
SOFTMUTE
21
SCDT
29
LRCK
22
SCSHIFT
25
FLAGL OVF
24
OVF FLAGR
LAT3
INIT
NSPMUTE
SCDT
OVF2
SHIFT
9
OUTL2
6
OUTR1
11
OUTL1
4
OUTR2
38
FS0I
Q3401,3402
DC
DETECT
WOOFER
24
FL DATA
21
FL CLK
25
FL CS/STB
VFL
(+)
(–)
Q3301,3302
DC
DETECT
CENTER
(+)
(–)
IC3010
S-MASTER PROCESSOR
IC501 (3/4)
SYSTEM CONTROLLER
IC802
FL DRIVER
31
DATA
36
XFSIIN
30
BCK
23
SCLATCH
27
INIT
18
NSPMUTE
21
SCDT
29
LRCK
22
SCSHIFT
9
OUTL2
6
OUTR1
11
OUTL1
4
OUTR2
38
FS0I
7
DIN
8
CLK
9
42
STB
30
F1
F2
Q3101,3102
DC
DETECT
(+)
(–)
Q3151,3152
DC
DETECT
(+)
(–)
IC3020
S-MASTER PROCESSOR
31
DATA
20
PGMUTE
36
XFSIIN
30
BCK
23
SCLATCH
27
INIT
18
19
NSPMUTE
SOFTMUTE
SCDT
29
LRCK
22
21
SCSHIFT
4
OUTR2
11
OUTL1
6
OUTR1
9
OUTL2
38
FS0I
48
XFS0IN
48
XFS0IN
48
XFS0IN
Q3201,3202
DC
DETECT
FRONT
R
SD
4
6
PWMBP
14
5
PWMAP
RESET
(+)
(–)
OUTA
OUTB
IC3200
S-MASTER DIGITAL AMP
SD
4
4
14
PWMB
6
5
PWMA
RESET
OUTA
OUTB
IC3150
S-MASTER DIGITAL AMP
SD
6
PWMA
14
5
PWMB
RESET
OUTB
OUTA
4
IC3100
S-MASTER DIGITAL AMP
SD
14
PWMB
6
5
PWMA
RESET
OUTB
OUTA
4
IC3300
S-MASTER DIGITAL AMP
SD
6
PWMA
14
5
PWMB
RESET
OUTA
OUTB
4
IC3400
S-MASTER DIGITAL AMP
IC3001
COMPARATOR
SD
14
PWMB
6
5
PWMA
RESET
OUTB
25
28
OUTA
Q3251,3252
DC
DETECT
43
DRIVE OCP
FRONT
L
SUR R
SPEAKER
J402
SUR L
AMP_D3
WF
WF
C
C
MCK0
BCK0
LRCK0
LAT1
INIT
NSPMUTE
SOFTMUTE
INIT
SOFTMUTE
SCDT
SHIFT
LAT1
LAT2
LAT3
SCDT
SHIFT
AMP_D1
MCK0
BCK0
LRCK0
LAT2
INIT
NSPMUTE
SCDT
SHIFT
AMP_D2
MCK0
BCK0
LRCK0
24
OVF FLAGR
FLAGL OVF
25
19
SOFTMUTE
19
20
FL801
FLUORESCENT
INDICATOR TUBE
Q3551
PROTECT DETECT
AMP_D1-D3
AMP_BCK0,LRCK0,MCK0
A
AMP
SECTION
(Page 27)
1
DAMP SCDT
2
DAMP SHIFT
SG1 – SG16
HPMUTE
PLUG_DET2
53
HP_MUTE
MST
52
HP_SW
47
DAMP LAT1
48
DAMP LAT2
49
DAMP LAT3
50
DAMP INIT
51
DAMP SOFT MUTE
42
DRIVE RST
RESET
DIAG
OVF
44
OVERFLOW1
OVF2
45
OVERFLOW2
14 – 29
GR2 – GR12
GR1
G1
41 – 31
74
KEY INT
4
SIRCS–IN
IC801
REMOTE CONTROL
RECEIVER
97,95,94
KEY0 – KEY2
KEY0
S801 – S808
(FUNCTION KEY)
10
ENA
S800
VOLUME
ENCODER
11
ENB
15
13
X502
5MHz
IC3003
SELECTER
Xin
Xout
LPF
LPF
LPF
LPF
LPF
LPF
LPF
LPF
LPF
LPF
LPF
LPF
Q802
FL DRIVER
+3.3V
FAN
FAN
DRIVE
Q3000-3002
+12V
SOFTMUTE
SOFTMUTE
FR
HP
HP
HP
HP
FR
FL
FL
SR
SR
SL
SL
VOLUME
25
FLAGL OVF
24
OVF FLAGR
OVF
TB302
E3.3V
19
DIPCSFLAG
AMP_D0-D3
D3071-D3073
2
1
5
6
68
20
PGMUTE
41
HPOUTR1
43
HPOUTL2
39
HPOUTR2
45
HPOUTL1
PGMUTE
14
XFS0OUT
14
XFS0OUT
37
FSOCKOUT
IC3051
OSC
X450
49.152MHz
30
25
28
30
25
28
30
25
28
30
25
28
30
25
28
30
+
3
2
1
+
5
6
7
Q450,451
Q460,461
MUTE
Q3081
MUTE SW
HPMUTE
PLUG DET2
L
R
PHONES
27
27
27
27
27
27
w
w
w
.
x
i
a
o
y
u
1
6
3
.
c
o
m
Q
Q
3
7
6
3
1
5
1
5
0
9
9
2
8
9
4
2
9
8
T
E
L
1
3
9
4
2
2
9
6
5
1
3
9
9
2
8
9
4
2
9
8
0
5
1
5
1
3
6
7
3
Q
Q
TEL 13942296513 QQ 376315150 892498299
TEL 13942296513 QQ 376315150 892498299
http://www.xiaoyu163.com
http://www.xiaoyu163.com

Table of Contents

Related product manuals