EasyManua.ls Logo

Sony HCD-EC98P - Block Diagram - MAIN Section

Sony HCD-EC98P
66 pages
Print Icon
To Next Page IconTo Next Page
To Next Page IconTo Next Page
To Previous Page IconTo Previous Page
To Previous Page IconTo Previous Page
Loading...
HCD-EC98P
HCD-EC98P
2626
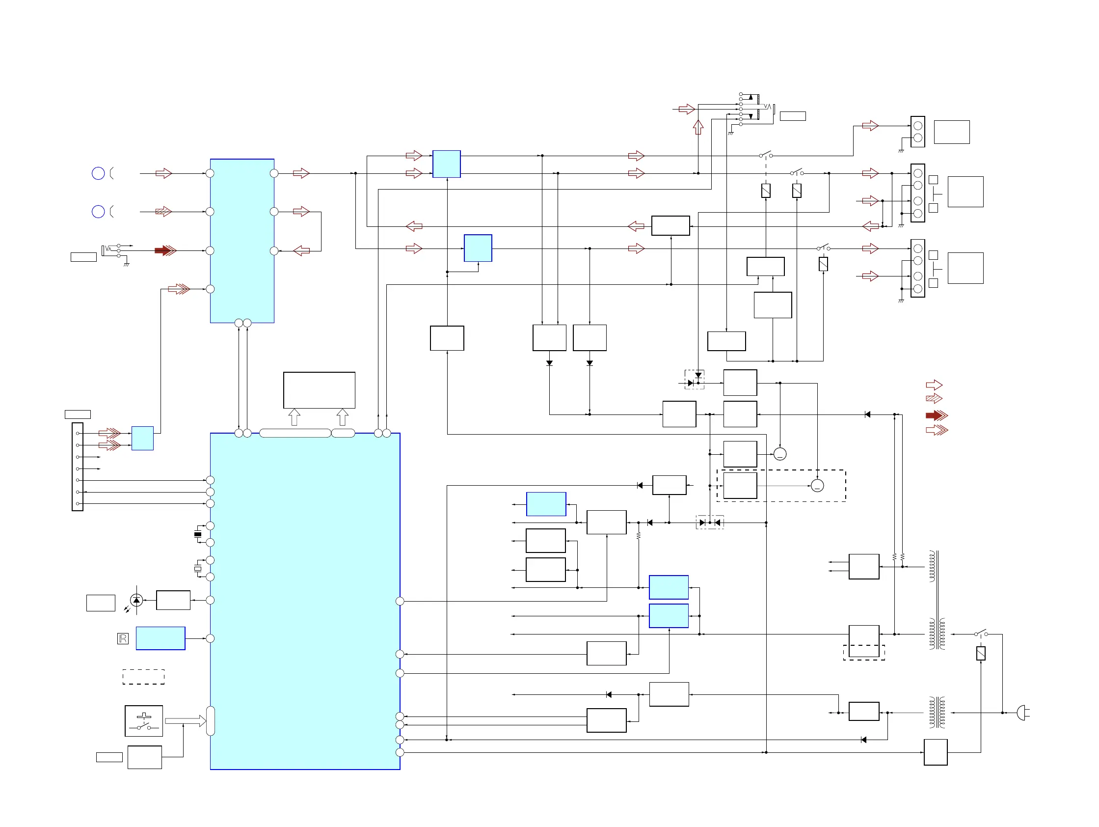
6-2. BLOCK DIAGRAM - MAIN Section -
SYSTEM CONTROLLER
IC301 (2/2)
INPUT SELECTOR,
ELECTRICAL VOLUME
IC602
4 19TUNER-L OUT-L
9SEL-L
12VOL-L
TUNER-L
31 O-USB-RXD/O-DMP-RXD
45 I-DMP-DET/O-USB-RST
29 I-USB-TXD/I-DMP-TXD
2 TC/DMP-L
A
6 CD-L
8 AUDIO-L
CD-L
B
M601
(FAN)
I-RST
54
I-USB-DO/I-DMP-5V-DET
30
I-HOLD
42
49
I/O-I2C-DATA
50
I/O-I2C-CLK
26
SDATA
25
SCLK
3O-POWER
• SIGNAL PATH
: CD PLAY
• R-ch is omitted due to same as L-ch.
: FM
: DMPORT
: AUDIO IN
FAN MOTOR
DRIVE
Q601, 602
PROTECT
DETECT
Q603
34O-USB-DI/5V-ON/O-TP-REC-MUTE
4O-CD-ON
RELAY
DRIVE
Q619
PROTECT
DETECT
Q611, 612
PROTECT
DETECT
Q605, 606
OVER LOAD
DETECT
Q101 - 103
D103
OVER LOAD
DETECT
Q151, 152
POWER
AMP
IC101
+1.5V
REGULATOR
IC201
CD +1.5V
+9V
REGULATOR
IC601
+9V
+5V
REGULATOR
IC701
DMPORT +5V
RELAY B+
+3.3V
REGULATOR
Q622, 624
VOLTAGE
DETECT
Q305, 306
VOLTAGE
DETECT
Q761, 762
+4V
REGULATOR
Q302 - 304
D631
+9V
CD +3.3V
+3V
REGULATOR
Q801
TUNER +3V
+5V
REGULATOR
Q802
TUNER +5V
SYSTEM +3.3V
D152
D601
R-CH
D303
D055
D617
D628
D602, 606
MM
M701
(FAN)
MM
DC DETECT
Q618
STANDBY
SWITCH
Q608
J492
RY602
R-CH
PHONES
J491
AUDIO IN
CN901
DMPORT
SPEAKER
LOW FREQ.
IMPEDANCE:
USE 8Ω
SPEAKER
HIGH FREQ.
IMPEDANCE:
USE 8Ω
+
+
R
L
TB602
SUBWOOFER
IMPEDANCE:
USE 4Ω
+
TB603
R-CH
+
+
R
L
TB601
R-CH
R-CH
2
O-AMP-ON
40
O-USB-SEL1_2/O-SW-ON/I-TP-STATE
RY701
RY601
(AUS)
(US, CND)
(US, CND)
RY001
PT005
SUB POWER
TRANSFORMER
PT006
MAIN POWER
TRANSFORMER
VSTBY
+VH
-VH
(AC IN)
RECT
D051, 052
RECT
D607 - 610,
D623 - 626
RECT
D611, 612,
D633, 634
I-P-MONI
36
RELAY DRIVE
Q604
PRE DRIVE
Q700 - 703
SUBWOOFER
SWITCH
Q705
RELAY DRIVE
Q704
5
7
6
11
13
L+
L-
12
14
R+
R-
R-CH
R-CH
TXD
RXD
DET
LINE
AMP
IC770
• Abbreviation
AUS : Australian model
CND : Canadian model
X302
6MHz
X1
X0
92
93
X301
32.768kHz
X1A
X0A
14
13
I-RMC
9
REMOTE CONTROL
RECEIVER
IC302
LED DRIVE
Q301
LED301
O-LED-STBY
28
LCD301
LIQUID
CRYSTAL
DISPLAY
ROTARY
ENCODER
S301
VOLUME
SW301 - 308,
SW309, 310
SW311 - 319
(FRONT PANEL KEYS)
I-KEY1, I-KEY2, I-KEY-WAKEUP/VOL
37, 38, 41
COM0 - COM1
59 - 62
SEG0 - SEG32
63, 64, 67 - 89, 94 - 100, 1
I/
STANDBY
PROTECT
DETECT
Q607
POWER
AMP
IC152

Table of Contents

Related product manuals