EasyManua.ls Logo

Sony HCD-G2BNiP - Block Diagram - POWER SUPPLY Section

Sony HCD-G2BNiP
84 pages
Print Icon
To Next Page IconTo Next Page
To Next Page IconTo Next Page
To Previous Page IconTo Previous Page
To Previous Page IconTo Previous Page
Loading...
HCD-G2BNiP/G2NiP
HCD-G2BNiP/G2NiP
2828
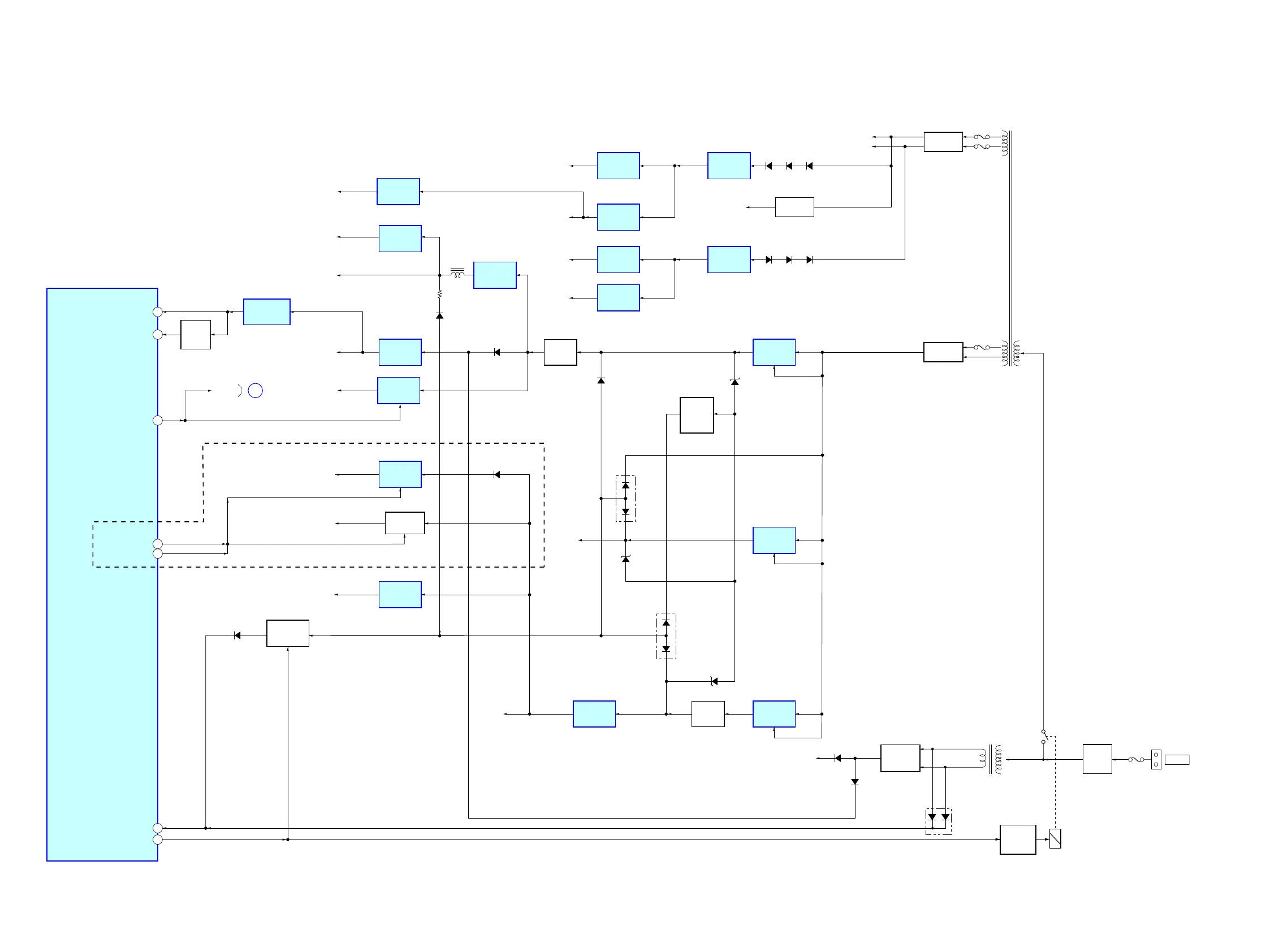
5-4. BLOCK DIAGRAM - POWER SUPPLY Section -
EVER +3.3V
LAN +3.3V
LAN +1.2V
+3.3V
REGULATOR
IC704
+5V
REGULATOR
IC807
–7V
REGULATOR
IC110
–5V
REGULATOR
IC113
+7V
REGULATOR
IC111
+5V
REGULATOR
IC112
+12V
REGULATOR
IC108
–12V
REGULATOR
IC109
DC/DC
CONVERTER
IC951
D +3.3V
+3.3V
REGULATOR
IC705
OVER
VOLTAGE
DETECT
Q951
FL +7V, +7V
+7V
REGULATOR
IC706
DC/DC
CONVERTER
IC5003
DC/DC
CONVERTER
IC953
VBUS +5V
DC/DC
CONVERTER
IC952
D958
D710
D961
D955
D956
D5003
LINE
FILTER
L956
L954
LINE
FILTER
D959
D957
D306 D305 D304
A +5V
IC107_VCC
+1.2V
REGULATOR
IC4001
DAB +1.2V
+1.5V
REGULATOR
IC201
CD +1.5V
IC107_VAA
A +7V
D307 D308 D309
IC107_VSS
A 7V
F4401
AC1
LINE
FILTER
T4402
RELAY
DRIVER
Q4401
T4401
SUB POWER
TRANSFORMER
RY4401
D4401
EVER_10V
SYSTEM CONTROLLER
IC402 (4/4)
RESET SIGNAL
GENERATOR
IC403
83POWER_MONITOR
20AC-CUT
73Vcont
63STANDBY RELAY
12RESET
50DAB-POWER_1.2
49DAB-POWER_3.3
RESET
SWITCH
Q401
D708
POWER
CONTROL
Q702 - 704
D709
D802
D4002
Vcont
D
DAB +3.3V
B+ SWITCH
Q4001, 4002
+18V
–18V
RECT
D301
REGULATOR
Q108
T901
MAIN POWER
TRANSFORMER
RECT
D951, 952
RECT
D4402, 4404
F951
F303
F304
~ AC IN
(G2BNiP)
+1.2V
REGULATOR
IC5001
L5001
(Page
27)

Table of Contents