EasyManua.ls Logo

Sony HDC1700 - System Configuration; Connection Example Diagram

Sony HDC1700
66 pages
Print Icon
To Next Page IconTo Next Page
To Next Page IconTo Next Page
To Previous Page IconTo Previous Page
To Previous Page IconTo Previous Page
Loading...
5
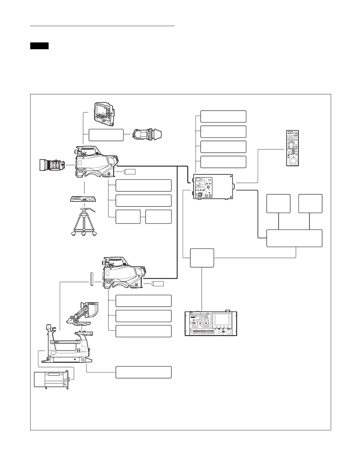
System Configuration
Note
Production of some of the peripherals and related devices
shown in the figures has been discontinued. For advice on
choosing devices, please contact your Sony dealer or a Sony
sales representative.
Connection example
BKW-401 Viewfinder
Rotation Bracket
HDVF-20A
HDVF-200
HDVF-EL20
HDVF-EL30
Viewfinder
HDVF-EL75/L750/L770
Viewfinder
HKCU2040
HKCU1001
HKCU1003
HDC1700
Zoom Lens
(for ENG/EFP)
Optical Fiber Cable
Return Video Selector
CAC-6
Intercom Headset
CAC-12
Microphone
holder
Microphone
VCT-14
Tripod Attachment
Tripod
USB drive
Camera hangers
a)
HDVF-EL70
Viewfinder
HDC1700
CAC-6
Return Video Selector
Intercom Headset
Microphone
BKP-7911 Script Holder
HDLA1500-series
Large Lens Adaptor
Zoom Lens
(for studio use)
a) Supplied with HDLA1500-series Large Lens Adaptor
Part number: A-1128-405-A
MSU-1000-series
Master Setup Unit
Video Router
Picture
Monitor
Waveform
Monitor
BNC
USB drive
LAN cable
Hub
LAN cable
HDCU1700
Camera Control Unit
CCA-5
RCP-1000-series
Remote Control Panel
HKCU2007

Related product manuals