EasyManua.ls Logo

Sony HT-AF5 - Page 23

Sony HT-AF5
80 pages
Print Icon
To Next Page IconTo Next Page
To Next Page IconTo Next Page
To Previous Page IconTo Previous Page
To Previous Page IconTo Previous Page
Loading...
23
GB
Getting Started
Audio signals (sampling frequency, bit
length, etc.) transmitted from an HDMI jack
may be suppressed by the connected
component. Check the setup of the
connected component if the image is poor or
the sound does not come out of a component
connected via the HDMI cable.
Sound may be interrupted when the
sampling frequency, the number of channels
or the audio format of the audio output
signals from the playback component is
switched.
When the connected component is not
compatible with copyright protection
technology (HDCP), the image and/or the
sound from the HDMI OUT jack may be
distorted or may not be output.
In this case, check the specification of the
connected component.
You can enjoy multi channel Linear PCM
only with an HDMI connection.
Set the image resolution of the playback
component to 720p, 1080i or 1080p when
you output 96 kHz multi channel sound over
an HDMI connection.
You may need to make certain settings on
the image resolution of the player before you
can enjoy multi channel Linear PCM. Refer
to the operating instructions of the player.
When you use HDMI connection, you can
enjoy 3D (three dimension) video contents
with 3D compatible TV and 3D compatible
components (e.g.: Blu-ray Disc player,
Blu-ray Disc recorder, “PlayStation 3”),
together with appropriate 3D glasses.
3D images may not be displayed properly,
depending on each specification of the 3D
compatible TV and 3D compatible
components. For details on the supported 3D
video format of this system, see page 76.
Not every HDMI component supports all
functions that are defined by the specified
HDMI version. For example, components
that support HDMI, version 1.4, may not
support Audio Return Channel (ARC).
Refer to the operating instructions of each
component connected for details.
When connecting a satellite tuner or cable
television tuner that does not have an HDMI
jack, set “CTRL HDMI” to “CTRL OFF” in
SET HDMI menu (page 43).
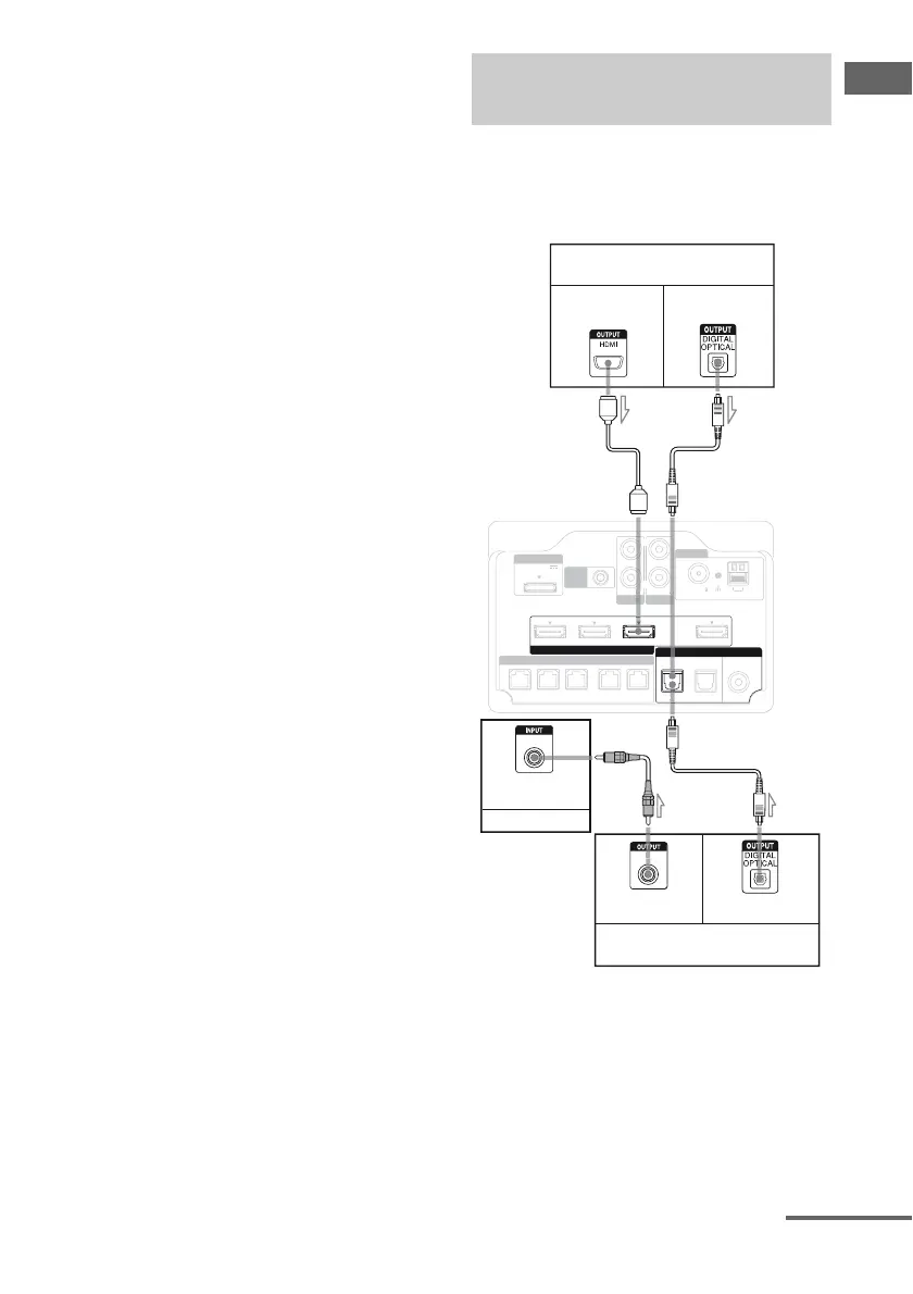
Connecting satellite tuner or
cable television tuner
FRONT R FRONT L SUR R SUR L CENTER
SPEAKERS
DMPORT
DIGITAL
ANTENNA
HDMI
0.7A MAX
OPT IN COAX IN
VIDEO
TV OUT
ARC
DC5V
AUDIO IN AUDIO IN
FM 75
AM
COAXIAL
R
L
CAL MIC
AUTO
SA-CD/CD TV
SAT/CATV TV
DVD IN BD IN SAT/CATV IN
/C
N
I
N
CD
VIDEO
VIDEO
D
Audio signal
A HDMI cable (not supplied)
Sony recommends that you use an HDMI-
authorized cable or Sony HDMI cable.
B Optical digital cord (not supplied)
C Video cord (not supplied)
Audio/video
signal
BA
l: Signal flow
Video signals
Video signals
Audio signals
Satellite tuner or cable television
tuner (without HDMI jack)
TV
Satellite tuner or cable television
tuner (with HDMI jack)
B
C
continued

Table of Contents

Related product manuals