EasyManua.ls Logo

Sony HT-NT5 - 4 K Protégé Par Droit Dauteur

Sony HT-NT5
263 pages
Print Icon
To Next Page IconTo Next Page
To Next Page IconTo Next Page
To Previous Page IconTo Previous Page
To Previous Page IconTo Previous Page
Loading...
18
FR
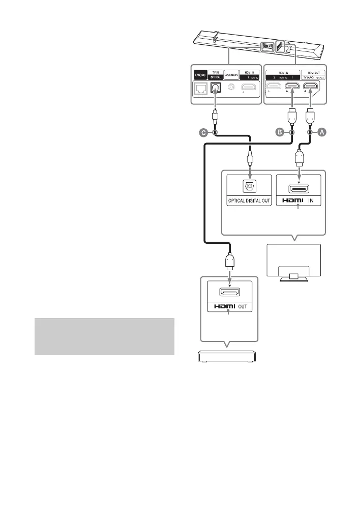
2 Raccordez la prise d’entrée HDMI
compatible HDCP2.2 du téléviseur
à la prise HDMI OUT de l’appareil à
l’aide du câble HDMI (fourni).
Le raccordement du téléviseur est
terminé.
3 Raccordez la prise de sortie HDMI
compatible HDCP2.2 de l’appareil
4K à la prise HDMI IN de l’appareil
à l’aide d’un câble HDMI (non
fourni).
Reportez-vous au manuel
d’instructions de l’appareil 4K pour
vérifier que la prise HDMI OUT de
l’appareil 4K est compatible avec
HDCP2.2.
Le raccordement de l’appareil 4K
est terminé.
4 Effectuez la lecture d’un contenu
4K protégé par droit d’auteur.
L’image s’affiche à l’écran du
téléviseur et le son est émis par le
système.
Conseil
Vous pouvez raccorder l’appareil 4K à
n’importe quelle prise HDMI IN 1, HDMI IN 2
ou HDMI IN 3, car toutes les prises sont
compatibles avec HDCP2.2.
Si la prise HDMI IN compatible HDCP2.2
de votre téléviseur n’est pas compatible
avec ARC, le son du téléviseur n’est pas
émis par le système.
En pareil cas, raccordez la prise de sortie
optique du téléviseur à la prise TV IN
(OPTICAL) de l’appareil à l’aide d’un
câble numérique optique (non fourni).
Lorsque la prise HDMI du
téléviseur ne porte pas
l’étiquette ARC
Prise HDMI
compatible
HDCP2.2
Lecteur Blu-ray Disc, décodeur de
câblodistribution ou récepteur satellite, etc.
Prise HDMI
compatible
HDCP2.2
Téléviseur
Câble HDMI (fourni)
Câble HDMI (non fourni)
Un câble HDMI haute vitesse de
qualité supérieure avec Ethernet est
recommandé.
Câble numérique optique (non fourni)

Table of Contents

Other manuals for Sony HT-NT5

Related product manuals