EasyManua.ls Logo

Sony HT-NT5 - TV HDMI Jack Without ARC

Sony HT-NT5
263 pages
Print Icon
To Next Page IconTo Next Page
To Next Page IconTo Next Page
To Previous Page IconTo Previous Page
To Previous Page IconTo Previous Page
Loading...
17
US
Connecting and Preparation
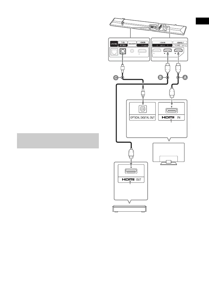
3 Connect the HDCP2.2-compatible
HDMI output jack of the 4K device
and HDMI IN jack of the unit with
the HDMI cable (not supplied).
Refer to the operating instructions
of the 4K device to check that the
HDMI OUT jack of the 4K device is
compatible with HDCP2.2.
4K device connection is completed.
4 Play copyright-protected 4K
content.
The image appears on the TV screen
and the sound is output from the
system.
Tip
You can connect the 4K device to any of
HDMI IN 1, HDMI IN 2, or HDMI IN 3 jack
because all jacks are compatible with
HDCP2.2.
If your TV’s HDCP2.2-compatible HDMI
IN jack is not compatible with ARC, the
TV sound is not output from the system.
In this case, connect the optical output
jack of the TV and the TV IN (OPTICAL)
jack on the unit with an optical digital
cable (not supplied).
When the TV’s HDMI Jack is
not Labeled with ARC
HDCP2.2-
compatible
HDMI jack
Blu-ray Disc player, cable box, or satellite
box, etc.
HDCP2.2-
compatible
HDMI jack
TV
HDMI cable (supplied)
HDMI cable (not supplied)
Premium High Speed HDMI cable with
Ethernet is recommended.
Optical digital cable (not supplied)

Table of Contents

Other manuals for Sony HT-NT5

Related product manuals