EasyManua.ls Logo

Sony ICF-CD855V - Page 30

Sony ICF-CD855V
50 pages
Print Icon
To Next Page IconTo Next Page
To Next Page IconTo Next Page
To Previous Page IconTo Previous Page
To Previous Page IconTo Previous Page
Loading...
30
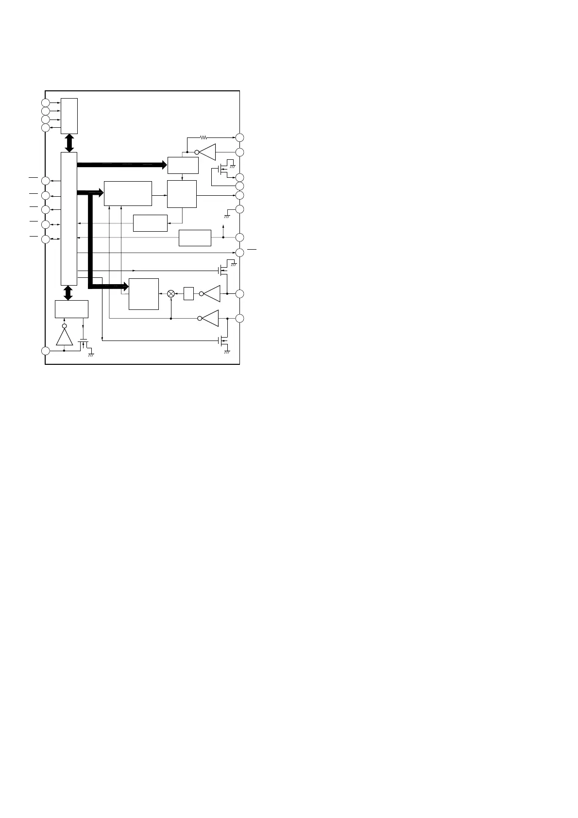
ICF-CD855V
IC2 LC72137M-TLM-E
11
10
9
8
7
6
5
4
3
2
1
12
13
14
15
16
19
20
UNLOCK
DETECTOR
POWER ON
RESET
UNIVERSAL
COUNTER
CCB
I/F
CE
DI
CL
DO
XOUT
AOUT
XIN
AIN
PD
VSS
VDD
B04
FMIN
AMIN
B01
B02
B03
I01
I02
IFIN
PHASE
DETECTOR
CHARGE
PUMP
REFERENCE
DIVIDER
SWALLOW
COUNTER
1/16,1/17
4BITS
12BITS
PROGRAMMABLE
DIVIDER
DATA SHIFT REGISTER
LATCH
1/2
17
18

Other manuals for Sony ICF-CD855V

Related product manuals